电脑桌面
添加小米粒文库到电脑桌面
安装后可以在桌面快捷访问

第一部分化学品及企业标识知识点梳理汇总VIP免费

第一部分化学品及企业标识知识点梳理汇总_第1页
1/6
第一部分化学品及企业标识知识点梳理汇总_第2页
2/6
第一部分化学品及企业标识知识点梳理汇总_第3页
3/6
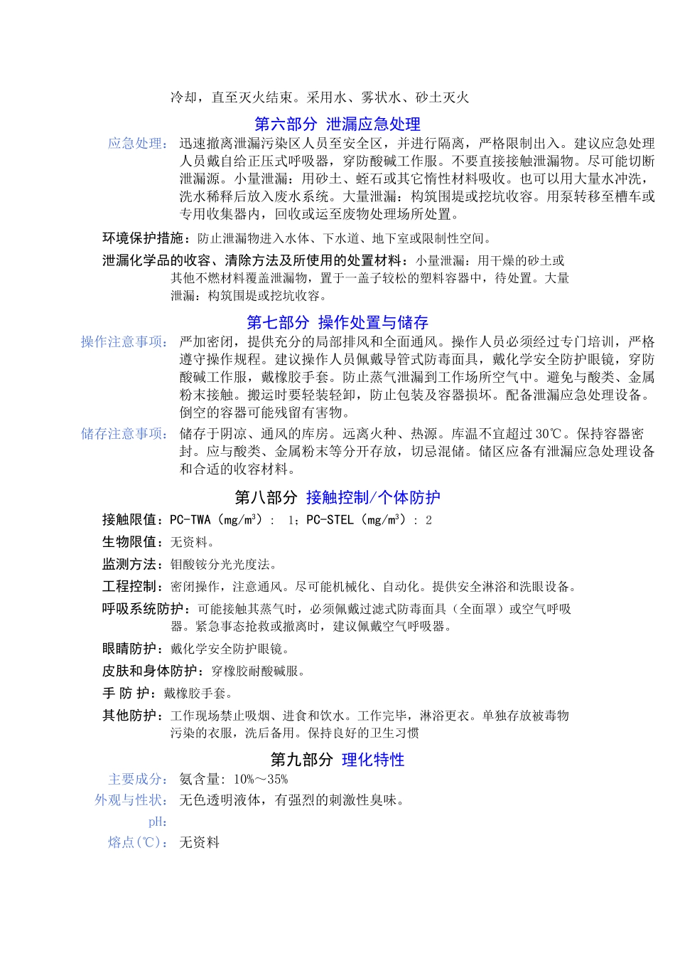
第一部分化学品及企业标识化学品中文名1:氨溶液产品推荐及限制用途:毛纺、丝绸、印染等工业用于洗涤羊毛、呢绒、坯布,溶解和调整酸碱度,并作为助染剂等。有机工业用作胺化剂,生产热固性酚醛树脂的催化剂,无机工业用于制选各种铁盐。工业上用于大规模集成电路减压或等离子体CVD,以生长二氧化硅膜锅炉给水pH值调节剂,氨用来中和给水中的碳酸,提高pH值,减缓给水中二氧化碳的腐蚀。也是锅炉停炉保护剂,对锅炉内有少量存水不能放出的锅炉也有较好的保护效果。医药上用稀氨水对呼吸和循环起反射性刺激,医治晕倒和昏厥,并作皮肤刺激药和消毒药。.作洗涤剂、中和剂、生物碱浸出剂。还用于制药工业,纱罩业,晒图等。第二部分危险性概述紧急情况概述:碱性腐蚀品。GHS危险性类别:根据《化学品分类和危险性公示通则》(GB13690-2009)及化学品分类、警示标签和警示性说明规范系列标准,该产品属于8.2类碱性腐蚀品。标签要素:象形图:警示词:危险危险信息:该品有强烈刺激和腐蚀性。粉尘或烟雾会刺激眼和呼吸道,腐蚀鼻中隔,皮肤和眼与NaOH直接接触会引起灼伤,误服可造成消化道灼伤,粘膜糜烂、出血和休克。[7]一接触或长期或反复接触可致呼吸系统等靶器官损害;对水生生物有害。干燥时有爆炸性,受受热、冲击、摩擦、着火或其他引燃源有爆炸危险、与可燃物料混合时发生爆炸;防范说明:预防措施:密闭操作,注意通风,远离高热,严禁碰撞。操作尽可能机械化、自动化。操作人员必须经过专门培训,阅读并了解所有预防措施。按要求使用个体防护装备。严格遵守操作规程。建议操作人员佩戴自吸过滤式防毒面具(全面罩),穿橡胶耐酸碱服,戴橡胶耐酸碱手套。远离易燃、可燃物。防止蒸气泄漏到工作场所空气中。避免与强氧化剂、强碱、酸类、水、醇类、钠、钾、金属氧化物接触。搬运时要轻装轻卸,防止包装及容器损坏。工作场所不得进食、饮水。事故响应:如发生火灾,根据具体的着火物质选择干粉、二氧化碳、干燥砂土等合适的灭火剂,禁止用水灭火。皮肤接触:立即脱去污染的衣着,立即用清洁棉花或布等吸去液体。用大量流动清水冲洗。就医。眼睛接触:立即提起眼睑,用大量流动清水或生理盐水彻底冲洗至少15分钟。就医。吸入:迅速脱离现场至空气新鲜处。保持呼吸道通畅。如呼吸困难,给输氧。如呼吸停止,立即进行人工呼吸。就医。食入:用水漱口,无腐蚀症状者洗胃。忌服油类。就医。被污染的衣物应清洗干净后再使用。安全储存:避免日照。在通风良好处储存。保持容器密闭,上锁保管。安全储存:保持容器密闭。储存于阴凉、干燥、通风的库房。远离火种热源。严禁与酸类、金属类及金属氧化物混储。废弃处置:用酸液缓慢吸收后排入废水系统。物理化学危险:无色或微黄色透明液体,有强烈刺激兴气味,水溶液呈碱性,有毒,对人体、眼睛有刺激性和腐蚀性。健康危害:吸入后对鼻、喉和肺有刺激性,引起咳嗽、气短和哮喘等;重者发生喉头水肿、肺水肿及心、肝、肾损害。溅入眼内可造成灼伤。皮肤接触可致灼伤。口服灼伤消化道。慢性影响:反复低浓度接触,可引起支气管炎;可致皮炎。环境危害:对环境有危害,对水体、土壤和大气可造成污染。第三部分成分/组成信息√物质混合物危险组分浓度或浓度范围CASNo.氨水20.0%1336-21-6第四部分急救措施皮肤接触:立即脱去污染的衣着,用大量流动清水冲洗至少15分钟。就医。眼睛接触:立即提起眼睑,用大量流动清水或生理盐水彻底冲洗至少15分钟。就医。吸入:迅速脱离现场至空气新鲜处。保持呼吸道通畅。如呼吸困难,给输氧。如呼吸停止,立即进行人工呼吸。就医。食入:用水漱口,给饮牛奶或蛋清。就医。第五部分消防措施危险特性:易分解放出氨气,温度越高,分解速度越快,可形成爆炸性气氛。有害燃烧产物:氨。灭火注意事项及措施:消防人员必须佩戴空气呼吸器、穿全身防火防毒服,在上风向灭火。尽可能将容器从火场移至空旷处。喷水保持火场容器冷却,直至灭火结束。采用水、雾状水、砂土灭火第六部分泄漏应急处理应急处理:迅速撤离泄漏污染区人员至安全区,并进行隔离,严格限制出入。建议应急处理人员戴自给正压式呼吸器,穿防酸碱工作...

1、当您付费下载文档后,您只拥有了使用权限,并不意味着购买了版权,文档只能用于自身使用,不得用于其他商业用途(如 [转卖]进行直接盈利或[编辑后售卖]进行间接盈利)。
2、本站所有内容均由合作方或网友上传,本站不对文档的完整性、权威性及其观点立场正确性做任何保证或承诺!文档内容仅供研究参考,付费前请自行鉴别。
3、如文档内容存在违规,或者侵犯商业秘密、侵犯著作权等,请点击“违规举报”。

碎片内容

第一部分化学品及企业标识知识点梳理汇总

您可能关注的文档

确认删除?
VIP
微信客服
  • 扫码咨询
会员Q群
  • 会员专属群点击这里加入QQ群
客服邮箱
回到顶部