电脑桌面
添加小米粒文库到电脑桌面
安装后可以在桌面快捷访问

机械设计基础课程设计任务书VIP免费

机械设计基础课程设计任务书_第1页
1/7
机械设计基础课程设计任务书_第2页
2/7
机械设计基础课程设计任务书_第3页
3/7
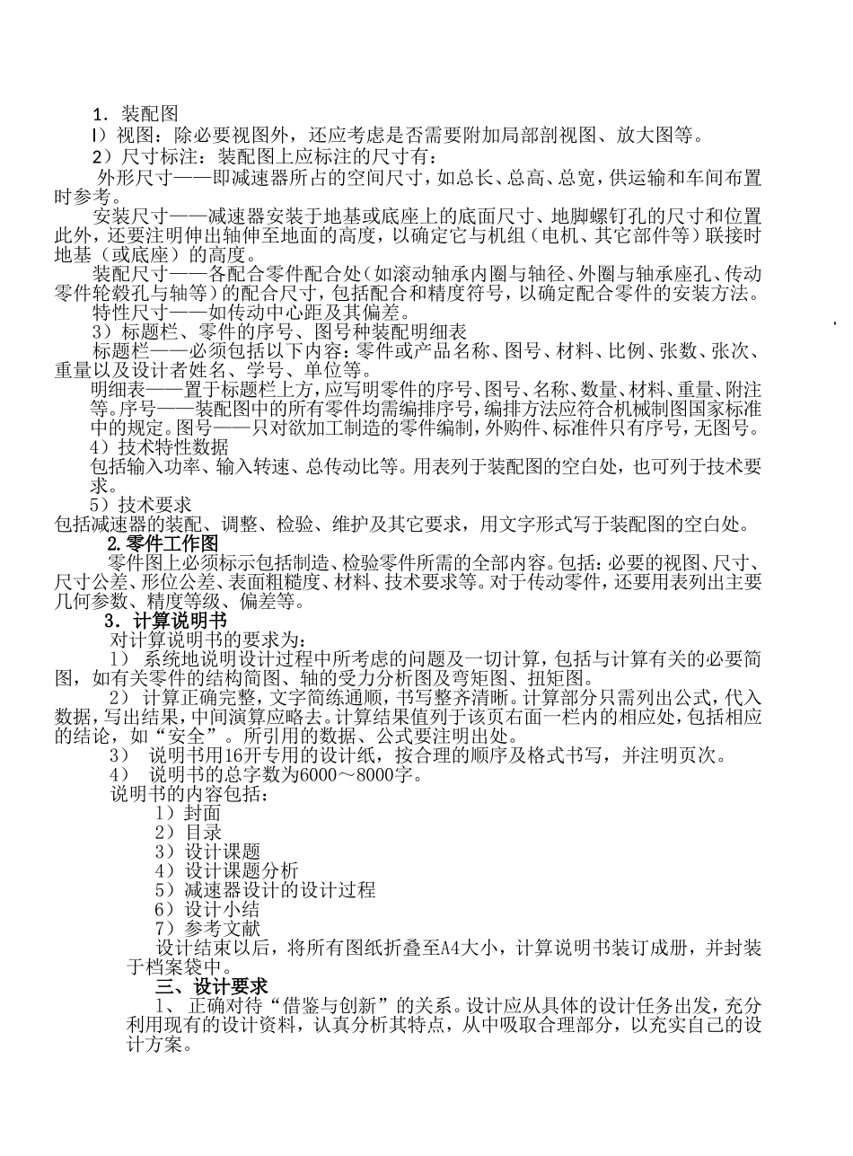
机械设计基础课程设计任务书一、课程设计的意义和目的“机械设计基础”课程设计是在学完“机械设计基础”和其它专业课程之后,进行的一项重要而不可缺少的教育环节,目的在于培养学生的机械设计能力,也是非机类专业学生在大学学习中一次较为全面的机械设计训练。课程设计的目的是:1.培养学生综合运用“机械设计基础”课程及其它先修课程的理论知识和生产实际知识解决工程实际问题的能力,并通过实际设计训练使所学理论知识得以巩固和提高2.学习和掌握一般机械设计的基本方法和程序。3.进行机械设计工作基本技能的训练,包括计算、绘图能力及熟悉和运用设计资料(如标准、规范)的能力。4.培养学生树立正确的设计思想,严肃、认真和科学的治学态度,提高理论联系实际的能力及自学能力。二、课程设计的内容本课程设计题目为:单级斜齿圆柱齿轮减速器的设计。要求完成的工作量为:l)减速器装配图一张(0号图纸)2)零件工作图二张(低速级大齿轮、低速轴各一张,2号图纸)3)课程设计说明书一份(6000~8000字)具体内容如下:1.装配图l)视图:除必要视图外,还应考虑是否需要附加局部剖视图、放大图等。2)尺寸标注:装配图上应标注的尺寸有:外形尺寸——即减速器所占的空间尺寸,如总长、总高、总宽,供运输和车间布置时参考。安装尺寸——减速器安装于地基或底座上的底面尺寸、地脚螺钉孔的尺寸和位置此外,还要注明伸出轴伸至地面的高度,以确定它与机组(电机、其它部件等)联接时地基(或底座)的高度。装配尺寸——各配合零件配合处(如滚动轴承内圈与轴径、外圈与轴承座孔、传动零件轮毂孔与轴等)的配合尺寸,包括配合和精度符号,以确定配合零件的安装方法。特性尺寸——如传动中心距及其偏差。3)标题栏、零件的序号、图号种装配明细表标题栏——必须包括以下内容:零件或产品名称、图号、材料、比例、张数、张次、重量以及设计者姓名、学号、单位等。明细表——置于标题栏上方,应写明零件的序号、图号、名称、数量、材料、重量、附注等。序号——装配图中的所有零件均需编排序号,编排方法应符合机械制图国家标准中的规定。图号——只对欲加工制造的零件编制,外购件、标准件只有序号,无图号。4)技术特性数据包括输入功率、输入转速、总传动比等。用表列于装配图的空白处,也可列于技术要求。5)技术要求包括减速器的装配、调整、检验、维护及其它要求,用文字形式写于装配图的空白处。2.零件工作图零件图上必须标示包括制造、检验零件所需的全部内容。包括:必要的视图、尺寸、尺寸公差、形位公差、表面粗糙度、材料、技术要求等。对于传动零件,还要用表列出主要几何参数、精度等级、偏差等。3.计算说明书对计算说明书的要求为:l)系统地说明设计过程中所考虑的问题及一切计算,包括与计算有关的必要简图,如有关零件的结构简图、轴的受力分析图及弯矩图、扭矩图。2)计算正确完整,文字简练通顺,书写整齐清晰。计算部分只需列出公式,代入数据,写出结果,中间演算应略去。计算结果值列于该页右面一栏内的相应处,包括相应的结论,如“安全”。所引用的数据、公式要注明出处。3)说明书用16开专用的设计纸,按合理的顺序及格式书写,并注明页次。4)说明书的总字数为6000~8000字。说明书的内容包括:l)封面2)目录3)设计课题4)设计课题分析5)减速器设计的设计过程6)设计小结7)参考文献设计结束以后,将所有图纸折叠至A4大小,计算说明书装订成册,并封装于档案袋中。三、设计要求l、正确对待“借鉴与创新”的关系。设计应从具体的设计任务出发,充分利用现有的设计资料,认真分析其特点,从中吸取合理部分,以充实自己的设计方案。2、设计工作中,要遵守国家正式颁布的有关标准、设计规范等。3、认真、独立先成设计任务,图纸应与计算说明书相符合。四、课程设计题目设计自动送料运输机中的单级斜齿圆柱齿轮减速器。该机器为双班工作制、载荷有轻微冲击,用电动机驱动,机器为大、中批量生产。传动布置如图:1.电动机2.带传动3.减速器4.联轴器5.鼓轮6.传送带五、设计的一般步骤(一)设计准备已知条件题号1234567891011121314传送带鼓轮...

1、当您付费下载文档后,您只拥有了使用权限,并不意味着购买了版权,文档只能用于自身使用,不得用于其他商业用途(如 [转卖]进行直接盈利或[编辑后售卖]进行间接盈利)。
2、本站所有内容均由合作方或网友上传,本站不对文档的完整性、权威性及其观点立场正确性做任何保证或承诺!文档内容仅供研究参考,付费前请自行鉴别。
3、如文档内容存在违规,或者侵犯商业秘密、侵犯著作权等,请点击“违规举报”。

碎片内容

机械设计基础课程设计任务书

您可能关注的文档

确认删除?
VIP
微信客服
  • 扫码咨询
会员Q群
  • 会员专属群点击这里加入QQ群
客服邮箱
回到顶部