电脑桌面
添加小米粒文库到电脑桌面
安装后可以在桌面快捷访问

全自动铜及其合金镀银生产线参数及设备

全自动铜及其合金镀银生产线参数及设备_第1页
1/17
全自动铜及其合金镀银生产线参数及设备_第2页
2/17
全自动铜及其合金镀银生产线参数及设备_第3页
3/17
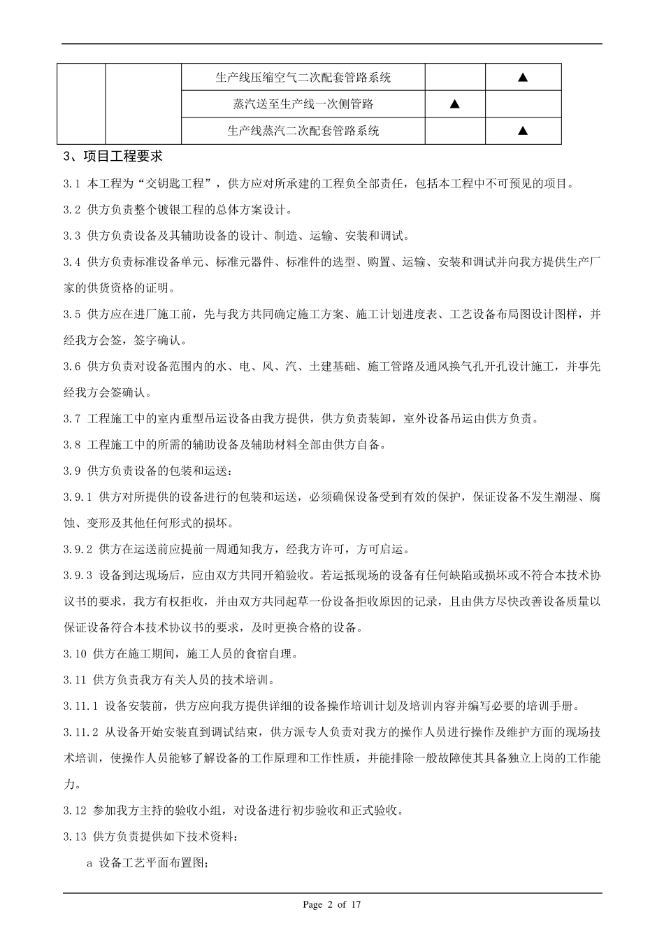
Pag e 1 o f 17 全自动铜件镀银设备技术要求 1、项目名称 全自动铜件镀银生产线 2、项目内容 2.1 供方受我方委托按照我方的要求以交钥匙工程方式设计建造本项目。 2.2 设计建造项目如下: ⑴全自动铜及铜合金镀银生产线一套; ⑵局部屏蔽涂漆生产线一套; 手工屏蔽、光整、刷镀银、滚镀银设备各一套; ⑶ 厂房送风系统一套。 2.3 施工范围 表 1 全自动铜及铜合金镀银生产线、局部屏蔽涂漆、手工屏蔽、光整、刷镀银、滚镀银 主要装置施工范围区分表 装置名称 施工内容 甲方 乙方 1 厂房 厂房建筑基础工程 ▲ 给排水、蒸汽、供电、压缩空气等公用设施 ▲ 整流器室、控制室建筑 2 工艺 生产线工艺流程 ▲ 生产线各槽溶液配方及槽液工作条件 ▲ 3 5 台套生产线设备及配套设施 技术要求及工艺参数 ▲ 设计、制造、安装、调试、培训 ▲ 4 管线配置 电源动力柜至控制柜一次侧配线 ▲ 控制柜至设备二次侧配线 ▲ 给水送至生产线一次侧管路 ▲ 生产线二次给水配套管路系统 ▲ 压缩空气送至生产线一次管路 ▲ Pag e 2 o f 17 生产线压缩空气二次配套管路系统 ▲ 蒸汽送至生产线一次侧管路 ▲ 生产线蒸汽二次配套管路系统 ▲ 3、项目工程要求 3.1 本工程为“交钥匙工程”,供方应对所承建的工程负全部责任,包括本工程中不可预见的项目。 3.2 供方负责整个镀银工程的总体方案设计。 3.3 供方负责设备及其辅助设备的设计、制造、运输、安装和调试。 3.4 供方负责标准设备单元、标准元器件、标准件的选型、购置、运输、安装和调试并向我方提供生产厂家的供货资格的证明。 3.5 供方应在进厂施工前,先与我方共同确定施工方案、施工计划进度表、工艺设备布局图设计图样,并经我方会签,签字确认。 3.6 供方负责对设备范围内的水、电、风、汽、土建基础、施工管路及通风换气孔开孔设计施工,并事先经我方会签确认。 3.7 工程施工中的室内重型吊运设备由我方提供,供方负责装卸,室外设备吊运由供方负责。 3.8 工程施工中的所需的辅助设备及辅助材料全部由供方自备。 3.9 供方负责设备的包装和运送: 3.9.1 供方对所提供的设备进行的包装和运送,必须确保设备受到有效的保护,保证设备不发生潮湿、腐蚀 、变 形 及其他 任何 形 式 的损 坏 。 3.9.2 供方在运送前应提前一周 通知 我方,经我方许 可,方可启 运。 3.9.3 设备到达 现 场 后 ,应...

1、当您付费下载文档后,您只拥有了使用权限,并不意味着购买了版权,文档只能用于自身使用,不得用于其他商业用途(如 [转卖]进行直接盈利或[编辑后售卖]进行间接盈利)。
2、本站所有内容均由合作方或网友上传,本站不对文档的完整性、权威性及其观点立场正确性做任何保证或承诺!文档内容仅供研究参考,付费前请自行鉴别。
3、如文档内容存在违规,或者侵犯商业秘密、侵犯著作权等,请点击“违规举报”。

碎片内容

全自动铜及其合金镀银生产线参数及设备

小辰+ 关注
实名认证
内容提供者

出售各种文档和资料

确认删除?
VIP
微信客服
  • 扫码咨询
会员Q群
  • 会员专属群点击这里加入QQ群
客服邮箱
回到顶部