电脑桌面
添加小米粒文库到电脑桌面
安装后可以在桌面快捷访问

公务员计算机专业真题+答案安徽省考安徽省公务员考试

公务员计算机专业真题+答案安徽省考安徽省公务员考试_第1页
1/24
公务员计算机专业真题+答案安徽省考安徽省公务员考试_第2页
2/24
公务员计算机专业真题+答案安徽省考安徽省公务员考试_第3页
3/24
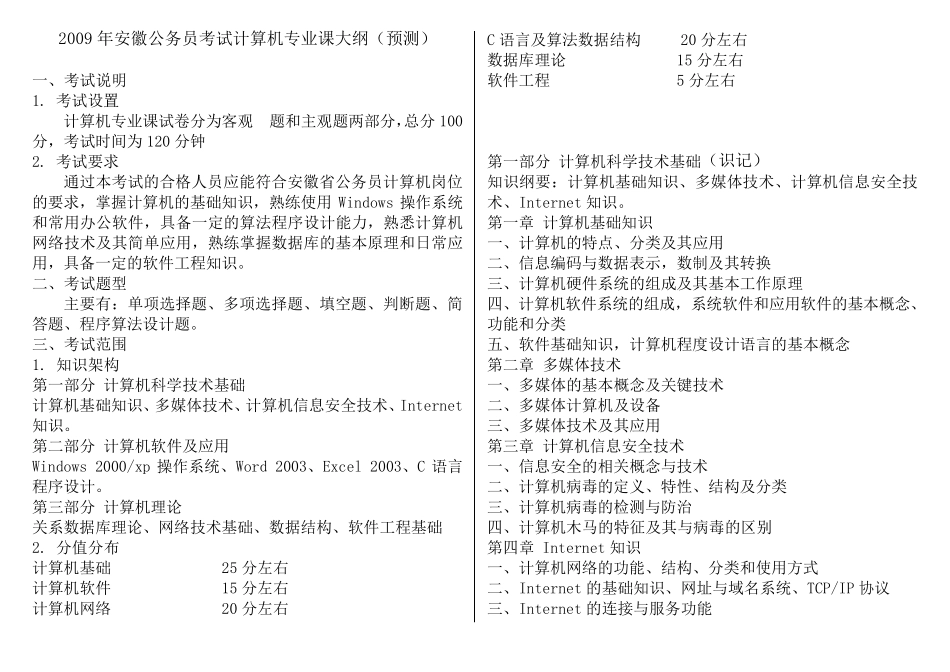
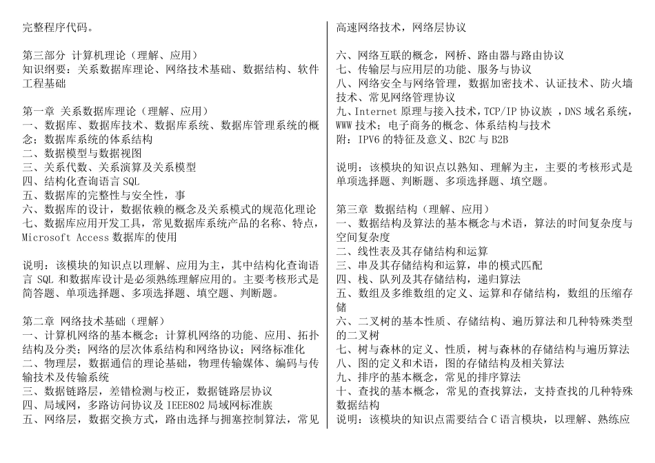
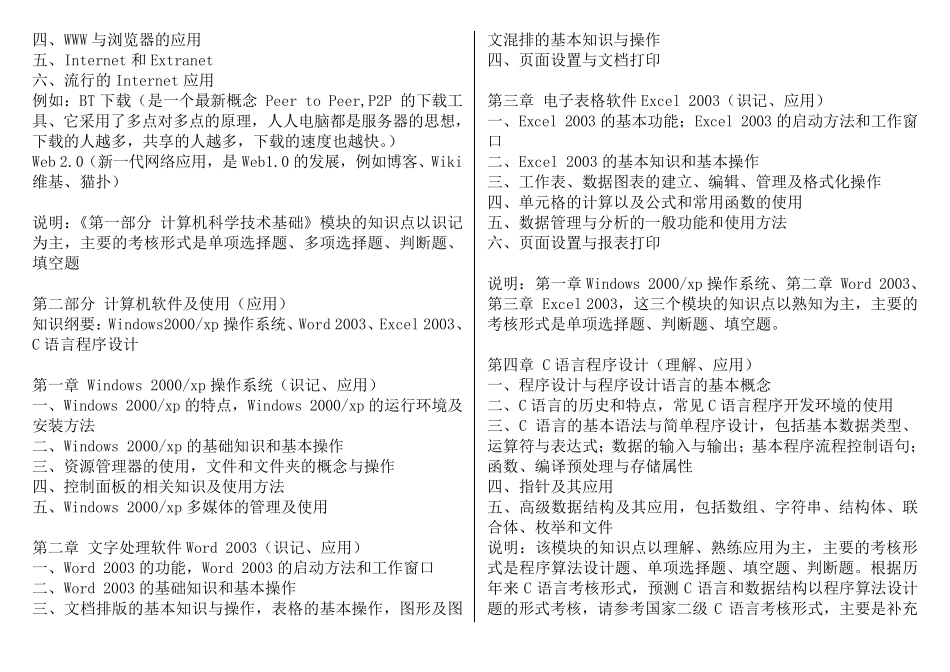
2009 年安徽公务员考试计算机专业课大纲(预测) 一、考试说明 1. 考试设置 计算机专业课试卷分为客观 题和主观题两部分,总分 100分,考试时间为 120 分钟 2. 考试要求 通过本考试的合格人员应能符合安徽省公务员计算机岗位的要求,掌握计算机的基础知识,熟练使用 Windows 操作系统和常用办公软件,具备一定的算法程序设计能力,熟悉计算机网络技术及其简单应用,熟练掌握数据库的基本原理和日常应用,具备一定的软件工程知识。 二、考试题型 主要有:单项选择题、多项选择题、填空题、判断题、简答题、程序算法设计题。 三、考试范围 1. 知识架构 第一部分 计算机科学技术基础 计算机基础知识、多媒体技术、计算机信息安全技术、Internet知识。 第二部分 计算机软件及应用 Windows 2000/xp 操作系统、Word 2003、Excel 2003、C 语言程序设计。 第三部分 计算机理论 关系数据库理论、网络技术基础、数据结构、软件工程基础 2. 分值分布 计算机基础 25 分左右 计算机软件 15 分左右 计算机网络 20 分左右 C 语言及算法数据结构 20 分左右 数据库理论 15 分左右 软件工程 5 分左右 第一部分 计算机科学技术基础(识记) 知识纲要:计算机基础知识、多媒体技术、计算机信息安全技术、Internet 知识。 第一章 计算机基础知识 一、计算机的特点、分类及其应用 二、信息编码与数据表示,数制及其转换 三、计算机硬件系统的组成及其基本工作原理 四、计算机软件系统的组成,系统软件和应用软件的基本概念、功能和分类 五、软件基础知识,计算机程度设计语言的基本概念 第二章 多媒体技术 一、多媒体的基本概念及关键技术 二、多媒体计算机及设备 三、多媒体技术及其应用 第三章 计算机信息安全技术 一、信息安全的相关概念与技术 二、计算机病毒的定义、特性 、结构及分类 三、计算机病毒的检 测与防 治 四、计算机木 马 的特征 及其与病毒的区 别 第四章 Internet 知识 一、计算机网络的功能、结构、分类和使用方 式 二、Internet 的基础知识、网址 与域 名 系统、TCP/IP 协 议 三、Internet 的连 接 与服 务功能 四、WWW 与浏览器的应用 五、Internet 和 Extranet 六、流行的 Internet 应用 例如:BT 下载(是一个最新概念 Peer to Peer,P2P 的下载工具、它采用了多点对多点的原理,人人电脑都是服务器的思想,下载的人越多,共...

1、当您付费下载文档后,您只拥有了使用权限,并不意味着购买了版权,文档只能用于自身使用,不得用于其他商业用途(如 [转卖]进行直接盈利或[编辑后售卖]进行间接盈利)。
2、本站所有内容均由合作方或网友上传,本站不对文档的完整性、权威性及其观点立场正确性做任何保证或承诺!文档内容仅供研究参考,付费前请自行鉴别。
3、如文档内容存在违规,或者侵犯商业秘密、侵犯著作权等,请点击“违规举报”。

碎片内容

公务员计算机专业真题+答案安徽省考安徽省公务员考试

您可能关注的文档

确认删除?
VIP
微信客服
  • 扫码咨询
会员Q群
  • 会员专属群点击这里加入QQ群
客服邮箱
回到顶部