电脑桌面
添加小米粒文库到电脑桌面
安装后可以在桌面快捷访问

微生物实验报告:测定细菌生长曲线

微生物实验报告:测定细菌生长曲线_第1页
1/11
微生物实验报告:测定细菌生长曲线_第2页
2/11
微生物实验报告:测定细菌生长曲线_第3页
3/11
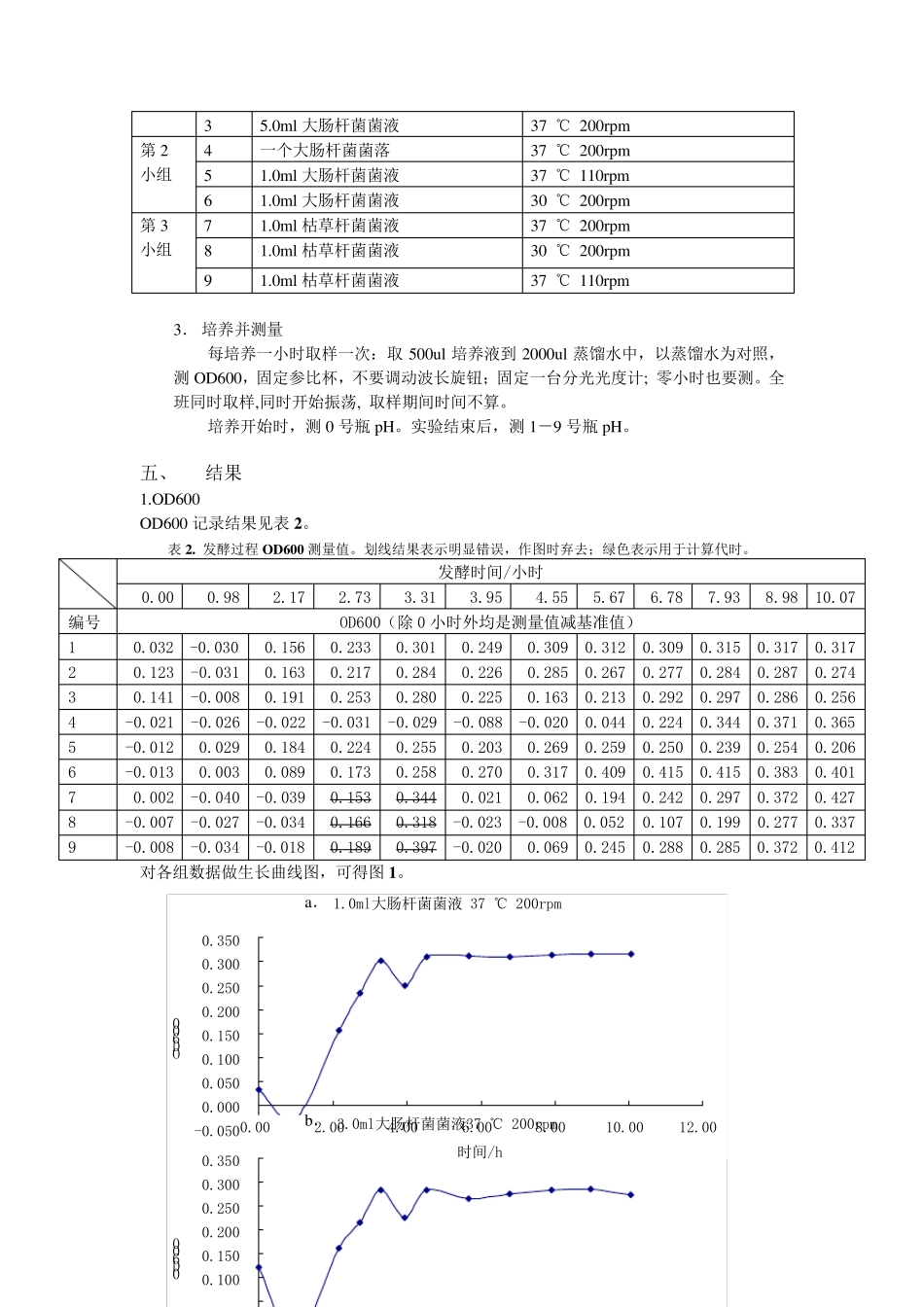
测 定 细 菌 生 长 曲 线 一 、 实 验 目 的 1. 了 解 细 菌 生 长 曲 线 特 征 , 测 定 细 菌 繁 殖 的 代 时 ; 2. 学 习 液 体 培 养 基 的 配 制 以 及 接 种 方 法 ; 3. 反 复 练 习 无 菌 操 作 技 术 ; 4. 了 解 不 同 细 菌 , 不 同 接 种 方 法 在 同 一 培 养 基 上 生 长 速 度 的 不 同 ; 5. 掌 握 利 用 细 菌 悬 液 混 浊 度 间 接 测 定 细 菌 生 长 的 方 法 ; 二 、 实 验 原 理 将 一 定 量 的 菌 种 接 种 在 液 体 培 养 基 内 , 在 一 定 的 条 件 下 培 养 , 可 观 察 到 细 菌 的 生 长 繁殖 有 一 定 规 律 性 , 如 以 细 菌 活 菌 数 的 对 数 做 纵 坐 标 , 以 培 养 时 间 做 横 坐 标 , 可 绘 成 一 条 曲 线 ,称 为 生 长 曲 线 。 单 细 胞 微 生 物 发 酵 具 有 4 个 阶 段 , 即 调 整 期 ( 迟 滞 期 )、 对 数 期 ( 生 长 旺 盛期 )、 平 衡 期 ( 稳 定 期 )、 死 亡 期 ( 衰 亡 期 )。 生 长 曲 线 可 表 示 细 菌 从 开 始 生 长 到 死 亡 的 的 全过 程 动 态。 不 同 微 生 物 有 不 同 的 生 长 曲 线 , 同 一 种 微 生 物 在 不 同 的 培 养 条 件 下 , 其生 长 曲 线也不 一 样。 因此, 测 定 微 生 物 的 生 长 曲 线 对 于了 解 和掌 握 微 生 物 的 生 长 规 律 是很有 帮助的 。 测 定 微 生 物 生 长 曲 线 的 方 法 很多, 有 血细 胞 计数 法 , 平 板菌 落计数 法 , 称 重法 和比浊法 。 本实 验 才用 比浊 法 , 由于细 胞 悬 液 的 浓度 与混 浊 度 成 正比, 因此, 可 以 利 用 分光光度 计测 定 菌 悬 液 的 光密度 来推知菌 液 的 菌 液 的 浓度 。 将 所测 得的 光密度 值( OD600) 与对 应的 培养 时 间 做 图, 即 可 绘 出该菌 在 一 定 条 件 下 的 生 长 曲 线 。 注意, 由于光密度 表 示 的 是培 养 液 中的 总菌 数 , 包括活 菌 和死 菌 , 因此所测 生 长...

1、当您付费下载文档后,您只拥有了使用权限,并不意味着购买了版权,文档只能用于自身使用,不得用于其他商业用途(如 [转卖]进行直接盈利或[编辑后售卖]进行间接盈利)。
2、本站所有内容均由合作方或网友上传,本站不对文档的完整性、权威性及其观点立场正确性做任何保证或承诺!文档内容仅供研究参考,付费前请自行鉴别。
3、如文档内容存在违规,或者侵犯商业秘密、侵犯著作权等,请点击“违规举报”。

碎片内容

微生物实验报告:测定细菌生长曲线

确认删除?
VIP
微信客服
  • 扫码咨询
会员Q群
  • 会员专属群点击这里加入QQ群
客服邮箱
回到顶部