电脑桌面
添加小米粒文库到电脑桌面
安装后可以在桌面快捷访问

扶梯自检报告样本

扶梯自检报告样本_第1页
1/10
扶梯自检报告样本_第2页
2/10
扶梯自检报告样本_第3页
3/10
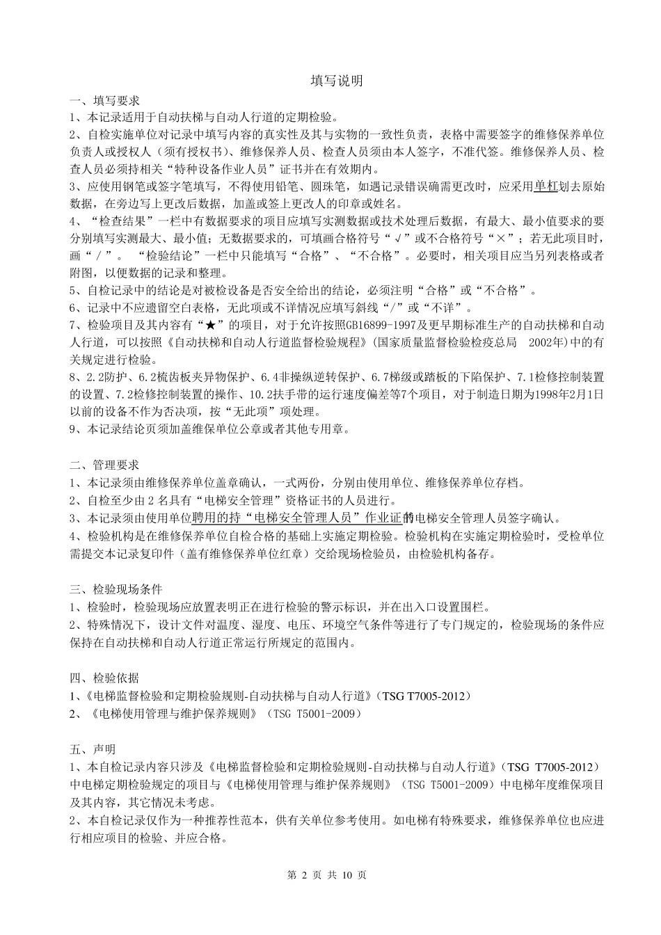
自动扶梯与自动人行道定期检验自检记录 设备注册代码 30201301312011890054 使用单位名称 **************有限公司 设备安装地址 **** 使用单位设备编号3-4 东梯 维修保养单位 *****有限公司 检验日期 2012 年 月 日 第 2 页 共 10 页 填 写 说 明 一 、 填 写 要 求 1、 本 记 录 适 用 于 自 动 扶 梯 与 自 动 人 行 道 的 定 期 检 验 。 2、 自 检 实 施 单 位 对 记 录 中 填 写 内 容 的 真 实 性 及 其 与 实 物 的 一 致 性 负 责 , 表 格 中 需 要 签 字 的 维 修 保 养 单 位负 责 人 或 授 权 人 ( 须 有 授 权 书 )、 维 修 保 养 人 员 、 检 查 人 员 须 由 本 人 签 字 , 不 准 代 签 。 维 修 保 养 人 员 、 检查 人 员 必 须 持 相 关 “ 特 种 设 备 作 业 人 员 ” 证 书 并 在 有 效 期 内 。 3、 应 使 用 钢 笔 或 签 字 笔 填 写 , 不 得 使 用 铅 笔 、 圆 珠 笔 , 如 遇 记 录 错 误 确 需 更 改 时 , 应 采 用 单 杠 划 去 原 始数 据 , 在 旁 边 写 上 更 改 后 数 据 , 加 盖 或 签 上 更 改 人 的 印 章 或 姓 名 。 4、 “ 检 查 结 果 ” 一 栏 中 有 数 据 要 求 的 项 目 应 填 写 实 测 数 据 或 技 术处理后 数 据 , 有 最大、 最小值要 求 的 要分别填 写 实 测 最大、 最小值;无数 据 要 求 的 , 可填 画合格 符号“ √” 或 不 合格 符号“ ×” ;若无此项 目 时 ,画“ /” 。 “ 检 验 结 论” 一 栏 中 只能填 写 “ 合格 ” 、 “ 不 合格 ” 。 必 要 时 , 相 关 项 目 应 当另列表 格 或 者附图, 以便数 据 的 记 录 和 整 理。 5、 自 检 记 录 中 的 结 论是 对 被 检 设 备 是 否 安 全 给 出 的 结 论, 必 须 注 明 “ 合格 ” 或 “ 不 合格 ” 。 6、 记 录 中 不 应 遗 留 空 白 表 格 , 无此项 或 不 详 情 况 应 填 写 斜 线 “ /” 或 “ 不 详 ” 。 7、 检 验 项 目 及 其 内 容 有 “ ★ ” 的 项 目 , ...

1、当您付费下载文档后,您只拥有了使用权限,并不意味着购买了版权,文档只能用于自身使用,不得用于其他商业用途(如 [转卖]进行直接盈利或[编辑后售卖]进行间接盈利)。
2、本站所有内容均由合作方或网友上传,本站不对文档的完整性、权威性及其观点立场正确性做任何保证或承诺!文档内容仅供研究参考,付费前请自行鉴别。
3、如文档内容存在违规,或者侵犯商业秘密、侵犯著作权等,请点击“违规举报”。

碎片内容

扶梯自检报告样本

确认删除?
VIP
微信客服
  • 扫码咨询
会员Q群
  • 会员专属群点击这里加入QQ群
客服邮箱
回到顶部