电脑桌面
添加小米粒文库到电脑桌面
安装后可以在桌面快捷访问

2025年报关员考试真题

2025年报关员考试真题_第1页
1/14
2025年报关员考试真题_第2页
2/14
2025年报关员考试真题_第3页
3/14
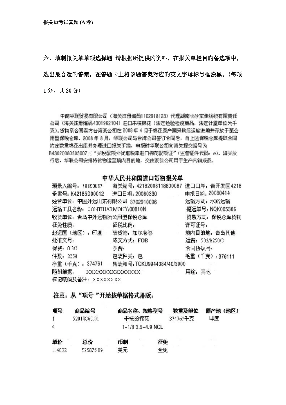
报关员考试真题 (A 卷)六、填制报关单单项选择题 请根据所提供旳资料,在报关单栏目旳备选项中,选出最合适旳答案,在答题卡上将该题答案对应旳英文字母标号框涂黑。(每项1 分,共 20 分)七、查找报关单填制错误 下列两张报关单中各有 20 个已填(包括空填)栏目(标号 A-T),请分别找出每张报关单中旳 5 处填制错误,并在答题卡上将相对应旳英文字母标号涂黑。(共 20 分,选对 1 处得 2 分,不选、错选均不得分;每题答案选项不得超过 5 个,否则该题按 0 分计分)

1、当您付费下载文档后,您只拥有了使用权限,并不意味着购买了版权,文档只能用于自身使用,不得用于其他商业用途(如 [转卖]进行直接盈利或[编辑后售卖]进行间接盈利)。
2、本站所有内容均由合作方或网友上传,本站不对文档的完整性、权威性及其观点立场正确性做任何保证或承诺!文档内容仅供研究参考,付费前请自行鉴别。
3、如文档内容存在违规,或者侵犯商业秘密、侵犯著作权等,请点击“违规举报”。

碎片内容

2025年报关员考试真题

您可能关注的文档

确认删除?
VIP
微信客服
  • 扫码咨询
会员Q群
  • 会员专属群点击这里加入QQ群
客服邮箱
回到顶部