电脑桌面
添加小米粒文库到电脑桌面
安装后可以在桌面快捷访问

2025年00154自考《企业管理咨询》真题与答案全VIP专享

2025年00154自考《企业管理咨询》真题与答案全_第1页
1/40
2025年00154自考《企业管理咨询》真题与答案全_第2页
2/40
2025年00154自考《企业管理咨询》真题与答案全_第3页
3/40
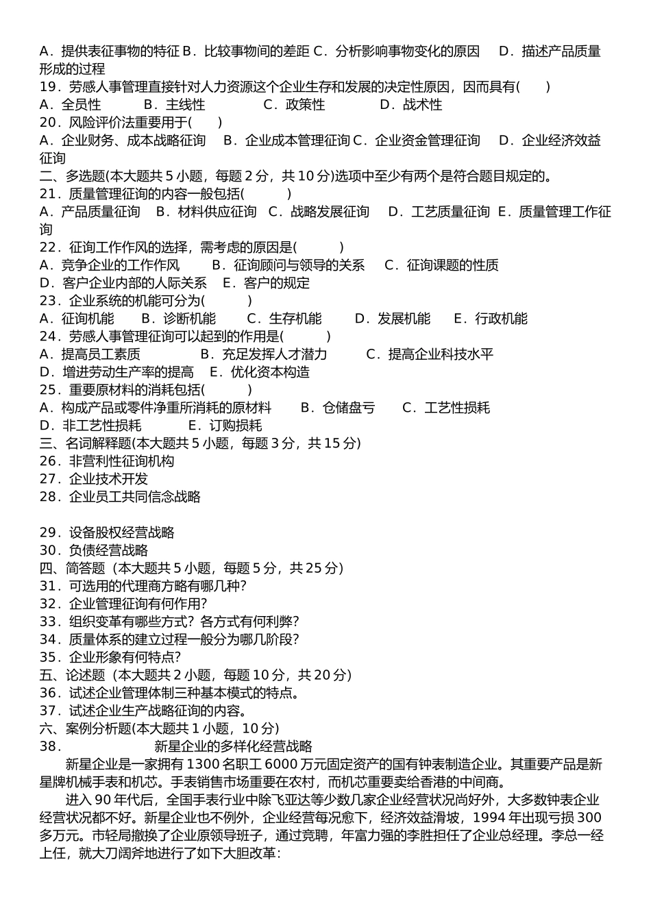
全国 1 月高等教育自学考试企业管理征询试题 课程代码:00154一、单项选择题(本大题共 20 小题,每题 1 分,共 20 分)1.若企业干群关系紧张,则需慎用的征询工作作风是( )A.封闭式 B.操纵式 C.参与式 D.顾问式2.坚毅和乐观,属于对征询人员素质规定中的( )A.政治思想道德素质规定 B.智力素质规定 C.技能素质规定 D.身体和心理素质规定3.若某产品销售增长率从数年超过 10%以上转入缓慢增长,即低于 l0%,则阐明该产品已进入( )A.成长期 B.成熟期 C.衰退期 D.投入期4.客户企业的事业领域发生变更,需要审阅原有企业理念与否适应变化了的形势,应采用( )A.企业理念定位分析法 B.企业理念竞争分析法 C.企业理念构筑分析法D.企业理念界定分析法5.对处在产品寿命周期投入期阶段的日用消费品,其合适的促销方式为( )A.多种广告 B.人员推销 C.营业推广 D.公共关系6.某客户企业对某种材料的年需用量为 3 万件,每次订购费用为 300 元,年保管费率为 20%,材料单价为 10 元。现求得其经济订购批量为 3000 件,则其订购保管总费用为( )A.2 元 B.3000 元 C.6000 元 D.30000 元7.中小企业较多采用的设备维修的组织形式是( )A.集中维修 B.分区维修 C.部门维修 D.混合维修8.在资本构造优化过程中,构建以公有制为主体、多种产权相结合的多元化的资本构造,属于( )A.优化自有资本与负债资本的比例B.优化产权构造 C.优化多种形态的资本比例D.优化投资比例9.企业形象管理的前提是( )A.提高员工素质 B.搞好环境形象 C.提高技术形象D.做好企业在市场上的体现10.19 世纪企业的重要矛盾是处理( )A.生产效率问题 B.产品质量问题 C.产品构造问题D.财务问题11.对国内市场拥有率较高的国家级大型企业,应提议其采用( )A.全国化战略 B.区际化战略 C.国际化战略 D.地方化战略12.当产品已进入其寿命周期的成熟阶段且市场需求饱和、竞争剧烈时,应采用的投资战略方案是( )A.积极投资 B.追加投资 C.不投或少投资 D.负投资13.为保证领导的有效性,企业组织体制设计应着重遵守( )A.指挥统一原则 B.有效管理幅度原则 C.责权利结合原则D.任务目的原则14.高新技术企业较宜采用的技术战略方案是( )A.资金密集型 B.劳动密集型C.劳动密集型与知识密集型结合D.技术密集型与知识密集型结合15.现代企业的基本生产方式是( )A.多品种...

1、当您付费下载文档后,您只拥有了使用权限,并不意味着购买了版权,文档只能用于自身使用,不得用于其他商业用途(如 [转卖]进行直接盈利或[编辑后售卖]进行间接盈利)。
2、本站所有内容均由合作方或网友上传,本站不对文档的完整性、权威性及其观点立场正确性做任何保证或承诺!文档内容仅供研究参考,付费前请自行鉴别。
3、如文档内容存在违规,或者侵犯商业秘密、侵犯著作权等,请点击“违规举报”。

碎片内容

2025年00154自考《企业管理咨询》真题与答案全

您可能关注的文档

翰墨流离+ 关注
实名认证
内容提供者

该用户很懒,什么也没介绍

确认删除?
VIP
微信客服
  • 扫码咨询
会员Q群
  • 会员专属群点击这里加入QQ群
客服邮箱
回到顶部