电脑桌面
添加小米粒文库到电脑桌面
安装后可以在桌面快捷访问

2025年篮球运动知识试题

2025年篮球运动知识试题_第1页
1/35
2025年篮球运动知识试题_第2页
2/35
2025年篮球运动知识试题_第3页
3/35
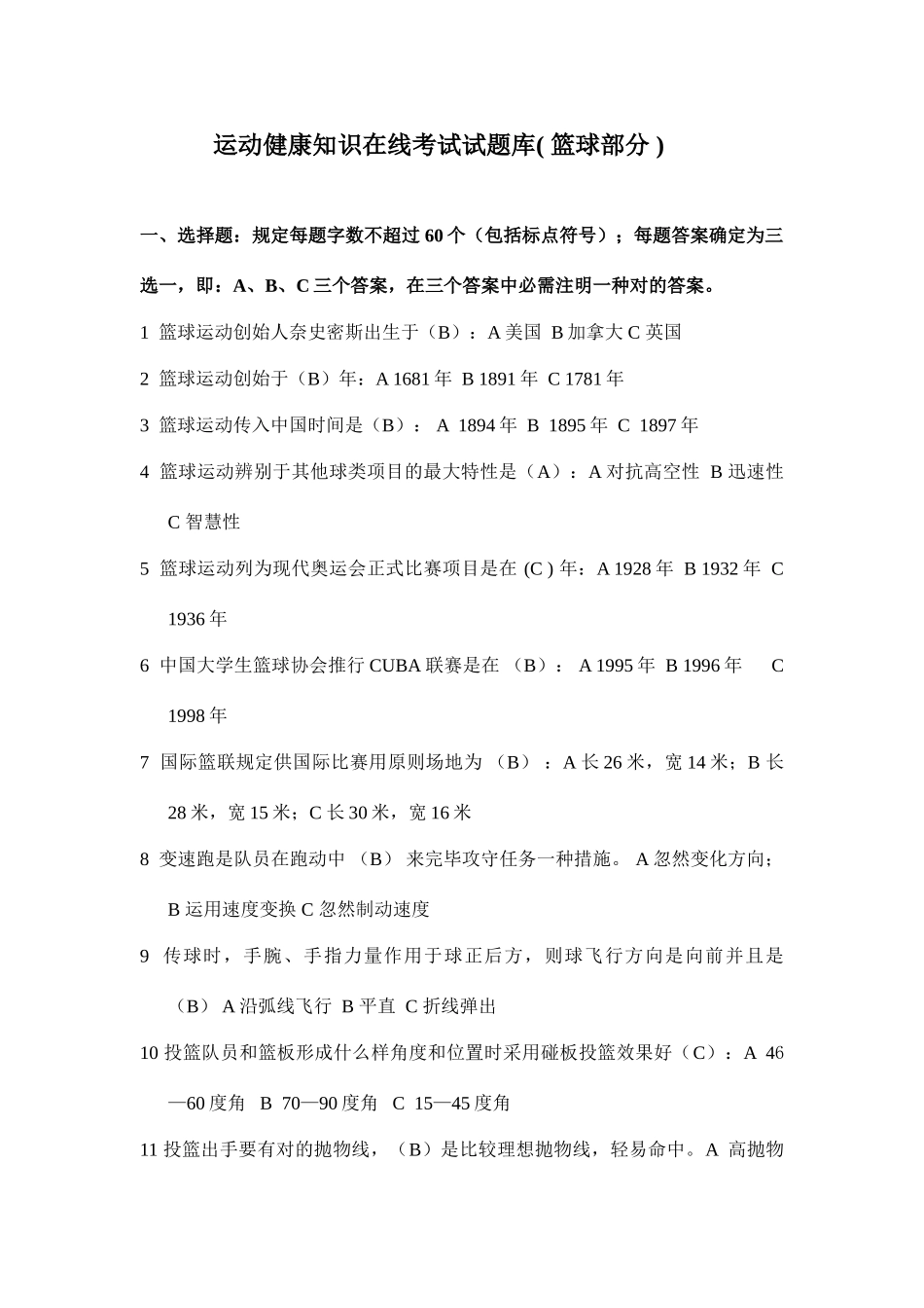
运动健康知识在线考试试题库( 篮球部分 )一、选择题:规定每题字数不超过 60 个(包括标点符号);每题答案确定为三选一,即:A、B、C 三个答案,在三个答案中必需注明一种对的答案。1 篮球运动创始人奈史密斯出生于(B):A 美国 B 加拿大 C 英国2 篮球运动创始于(B)年:A 1681 年 B 1891 年 C 1781 年3 篮球运动传入中国时间是(B): A 1894 年 B 1895 年 C 1897 年4 篮球运动辨别于其他球类项目的最大特性是(A):A 对抗高空性 B 迅速性 C 智慧性5 篮球运动列为现代奥运会正式比赛项目是在 (C ) 年:A 1928 年 B 1932 年 C 1936 年6 中国大学生篮球协会推行 CUBA 联赛是在 (B): A 1995 年 B 1996 年 C 1998 年7 国际篮联规定供国际比赛用原则场地为 (B) :A 长 26 米,宽 14 米;B 长28 米,宽 15 米;C 长 30 米,宽 16 米8 变速跑是队员在跑动中 (B) 来完毕攻守任务一种措施。 A 忽然变化方向; B 运用速度变换 C 忽然制动速度9 传球时,手腕、手指力量作用于球正后方,则球飞行方向是向前并且是(B) A 沿弧线飞行 B 平直 C 折线弹出10 投篮队员和篮板形成什么样角度和位置时采用碰板投篮效果好(C):A 46—60 度角 B 70—90 度角 C 15—45 度角11 投篮出手要有对的抛物线,(B)是比较理想抛物线,轻易命中。A 高抛物线 B 中等抛物线 C 低抛物线12 在进行间低手投篮时,大所有是使球围绕横轴(A):A 向前旋转 B 向恻旋转 C 向后旋转13 投篮是靠(C)最终集中到手腕、手指上将球投出。A 腰腹伸展力量 B 手臂力量 C 身体各部综合力量14 原地单手肩上投篮时,球离手一刹那应是(C):A 食指用力拨球 B 中指用力拨球 C 中指、食指用力拨球15 在原地运球时,手按拍球(A):A 正上方 B 后上方 C 前上方16 防守无球队员时一般应站在(C)位置上:A 对手和球篮之间有利 B 对手和篮之间远离球一侧 C 对手和球篮之间偏向有球一侧17 防守持球队员时一般应站在(B)位置上,对手离篮远则离对手远些,离篮近则近些。A 对手和球篮之间远离球一侧 B 对手和球篮之间有利 C 对手和球篮之间偏向有球一侧18 抢篮板球前提是(B):A 抢球动作 B 抢占位置 C 抢球后动作19 不管攻打队员和防守队员,抢篮板球时,所有应(C):A 抢占在对手和球篮之间靠外线位置 B 抢占在对手背面 C...

1、当您付费下载文档后,您只拥有了使用权限,并不意味着购买了版权,文档只能用于自身使用,不得用于其他商业用途(如 [转卖]进行直接盈利或[编辑后售卖]进行间接盈利)。
2、本站所有内容均由合作方或网友上传,本站不对文档的完整性、权威性及其观点立场正确性做任何保证或承诺!文档内容仅供研究参考,付费前请自行鉴别。
3、如文档内容存在违规,或者侵犯商业秘密、侵犯著作权等,请点击“违规举报”。

碎片内容

2025年篮球运动知识试题

您可能关注的文档

确认删除?
VIP
微信客服
  • 扫码咨询
会员Q群
  • 会员专属群点击这里加入QQ群
客服邮箱
回到顶部