电脑桌面
添加小米粒文库到电脑桌面
安装后可以在桌面快捷访问

如何计算纸箱的成本 详细

如何计算纸箱的成本 详细_第1页
1/5
如何计算纸箱的成本 详细_第2页
2/5
如何计算纸箱的成本 详细_第3页
3/5
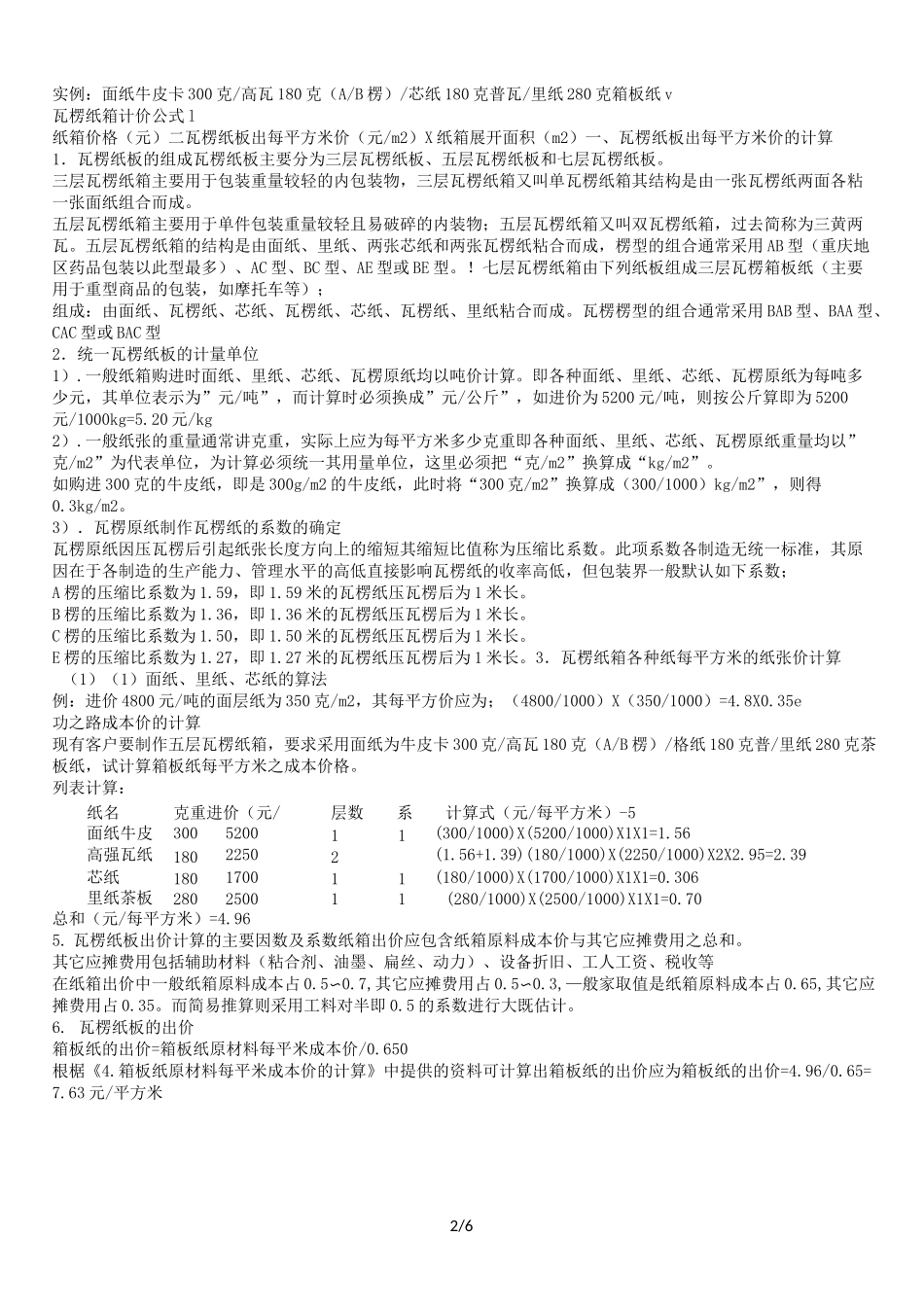
1/6纸箱成本核算标准 IR单价=原材料价(到价)+纸料损耗价+辅料价+其它部分绝对值+税+利润1. 纸箱制作公式(单位:厘米)单瓦:(1)单拼:(长+宽)X2+7,宽+高+4(2)双拼:(长+宽+7)X2,宽+高+4双瓦:(1)单拼:(长+宽)X2+8,宽+高+5(2)双拼:(长+宽+8)X2,宽+高+52. 瓦楞缩率:(1)生产线和单面机为 50%(2)单机为 35%3. 纸料损耗:(1)进口纸按 7.75%(2)国产纸按 10%(3)单机生产均按 4%4. 原纸价(到价)随行就市。5. 辅料及燃料、动力费:单瓦 0.16 元/平方米,双瓦 0.24 元/平方米。)6. 其它部分绝对值:(含工资及工资附加费、制造费、管理费用等)。每平方米:双瓦:0.62-0.72 元,单瓦:0.48-0.58 元7. 利润率:10%8. 税金、上交管理费按 6%9. 附加:小批量加价。(1)印刷费:双色以上(不含双色)印刷每色平方米加价 0.10 元。(2)特异纸箱加价 5%-10%。(3)制版费:超过常规由客户负担。(4)特大纸箱加价。单瓦:(1)单拼:(长+宽)X2+7,宽+高+4(2)双拼:(长+宽+7)X2,宽+高+4双瓦:(1)单拼:(长+宽)X2+8,宽+高+5(2)双拼:(长+宽+8)X2,宽+高+5说明一下一、纸箱/纸板计价公式:1、纸箱/粘贴箱(carton/gluecarton)(长+宽+2)*(宽+高+1)*2*单价/10002、平卡/企卡 flatcard/ver.card)(长+0.5)*(宽+0.5)*单价/10003、啤卡/啤刀卡/刀卡/啤盒(die-cut/egg-crate/giftbox)(长+1)*(宽+0.5)*单价/1000+啤工4、半边翼箱(gluecartonwithoutonesidecover)(长+宽+2)*(宽*0.5+高+1)*2*单价/10005、钉/粘固卡(sleere)(长+宽+2)*(高+1)*2*单价/10006、天盒(cover)(长+高*2+1)*(宽+高*2+0.5)*单价/1000不同材质价格也将不同 CXC 材质最差')我采购的是双瓦楞纸板和单瓦楞纸板:双价格公式是:(长+宽+8)(宽+高+6)*双平方价格单瓦价格公式是::(长+宽+6)(宽+高+4)*双平方价格.纸箱的结构表达式如下:面纸:纸名,重量/瓦纸:瓦纸强度,重量,楞型/芯纸:瓦纸强度,重量/里纸:纸名,重量2/6实例:面纸牛皮卡 300 克/高瓦 180 克(A/B 楞)/芯纸 180 克普瓦/里纸 280 克箱板纸 v瓦楞纸箱计价公式 l纸箱价格(元)二瓦楞纸板出每平方米价(元/m2)X 纸箱展开面积(m2)一、瓦楞纸板出每平方米价的计算1.瓦楞纸板的组成瓦楞纸板主要分为三层瓦楞纸板、五层瓦楞纸板和七层瓦楞纸板。三层瓦楞纸箱主要用于包装重量较轻的内包装物,三层瓦楞...

1、当您付费下载文档后,您只拥有了使用权限,并不意味着购买了版权,文档只能用于自身使用,不得用于其他商业用途(如 [转卖]进行直接盈利或[编辑后售卖]进行间接盈利)。
2、本站所有内容均由合作方或网友上传,本站不对文档的完整性、权威性及其观点立场正确性做任何保证或承诺!文档内容仅供研究参考,付费前请自行鉴别。
3、如文档内容存在违规,或者侵犯商业秘密、侵犯著作权等,请点击“违规举报”。

碎片内容

如何计算纸箱的成本 详细

确认删除?
VIP
微信客服
  • 扫码咨询
会员Q群
  • 会员专属群点击这里加入QQ群
客服邮箱
回到顶部