电脑桌面
添加小米粒文库到电脑桌面
安装后可以在桌面快捷访问

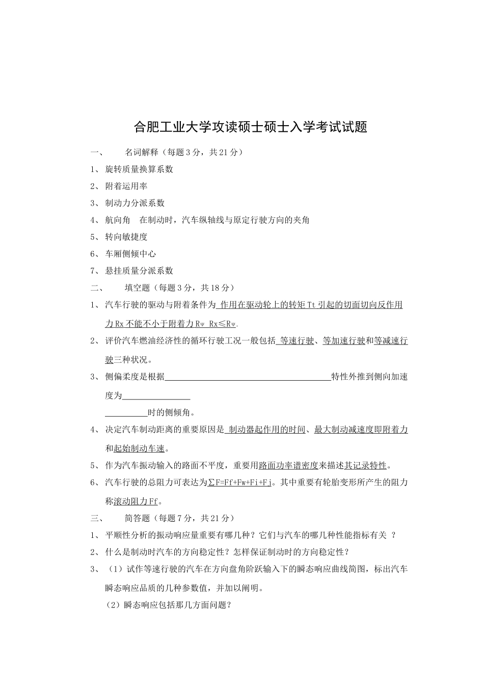
2025年合肥工业大学汽车理论考研真题

2025年合肥工业大学汽车理论考研真题_第1页
1/11
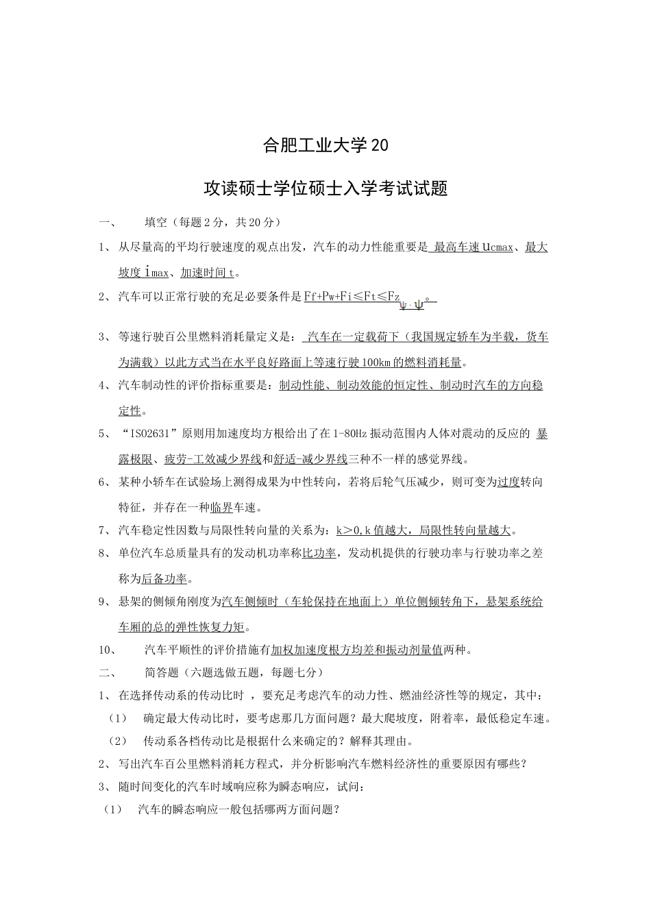
2025年合肥工业大学汽车理论考研真题_第2页
2/11
2025年合肥工业大学汽车理论考研真题_第3页
3/11
合肥工业大学 20攻读硕士学位硕士入学考试试题一、填空(每题 2 分,共 20 分)1、 从尽量高的平均行驶速度的观点出发,汽车的动力性能重要是 最高车速 u cmax 、最大坡度 i max 、加速时间 t 。2、 汽车可以正常行驶的充足必要条件是 F f+ P w+ F i≤ F t≤ F z 。3、 等速行驶百公里燃料消耗量定义是: 汽车在一定载荷下(我国规定轿车为半载,货车为满载)以此方式当在水平良好路面上等速行驶 100km 的燃料消耗量 。4、 汽车制动性的评价指标重要是:制动性能、制动效能的恒定性、制动时汽车的方向稳定性。5、 “ISO2631”原则用加速度均方根给出了在 1-80Hz 振动范围内人体对震动的反应的 暴露极限、疲劳 - 工效减少界线 和舒适 - 减少界线 三种不一样的感觉界线。6、 某种小轿车在试验场上测得成果为中性转向,若将后轮气压减少,则可变为过度转向特征,并存在一种临界车速。7、 汽车稳定性因数与局限性转向量的关系为:k > 0,k 值越大,局限性转向量越大 。8、 单位汽车总质量具有的发动机功率称比功率,发动机提供的行驶功率与行驶功率之差称为后备功率。9、 悬架的侧倾角刚度为汽车侧倾时(车轮保持在地面上)单位侧倾转角下,悬架系统给车厢的总的弹性恢复力矩。10、汽车平顺性的评价措施有加权加速度根方均差和振动剂量值两种。二、简答题(六题选做五题,每题七分)1、 在选择传动系的传动比时 ,要充足考虑汽车的动力性、燃油经济性等的规定,其中:(1)确定最大传动比时,要考虑那几方面问题?最大爬坡度,附着率,最低稳定车速。(2)传动系各档传动比是根据什么来确定的?解释其理由。2、 写出汽车百公里燃料消耗方程式,并分析影响汽车燃料经济性的重要原因有哪些?3、 随时间变化的汽车时域响应称为瞬态响应,试问:(1)汽车的瞬态响应一般包括哪两方面问题?(2)用哪几种常用参数来表征其瞬态响应品质?并加以阐明。5、寻求理想制动力分派的目的是什么?在什么状况下制动力分派最为理想?写出制动时前后轮制动器制动力的关系式,并加以讨论(在任何附着系数 φ 的路面上)。6、 轮胎在硬而平的路面上滚动时,其滚动阻力产生的原因是什么?哪个原因是最重要的?三、计算题(4 题选做 3 题,每题 15 分,共 45 分)1、 已知一汽车轴距 L=1960mm,质心高度 hg=690mm,质心离前轴距离 a=1140mm,该车在附着系数 φ=0.7 的路面上行驶,试计算(1)前后轴的...

1、当您付费下载文档后,您只拥有了使用权限,并不意味着购买了版权,文档只能用于自身使用,不得用于其他商业用途(如 [转卖]进行直接盈利或[编辑后售卖]进行间接盈利)。
2、本站所有内容均由合作方或网友上传,本站不对文档的完整性、权威性及其观点立场正确性做任何保证或承诺!文档内容仅供研究参考,付费前请自行鉴别。
3、如文档内容存在违规,或者侵犯商业秘密、侵犯著作权等,请点击“违规举报”。

碎片内容

2025年合肥工业大学汽车理论考研真题

您可能关注的文档

确认删除?
VIP
微信客服
  • 扫码咨询
会员Q群
  • 会员专属群点击这里加入QQ群
客服邮箱
回到顶部