电脑桌面
添加小米粒文库到电脑桌面
安装后可以在桌面快捷访问

2025年二级建造师案例题库VIP专享

2025年二级建造师案例题库_第1页
1/29
2025年二级建造师案例题库_第2页
2/29
2025年二级建造师案例题库_第3页
3/29
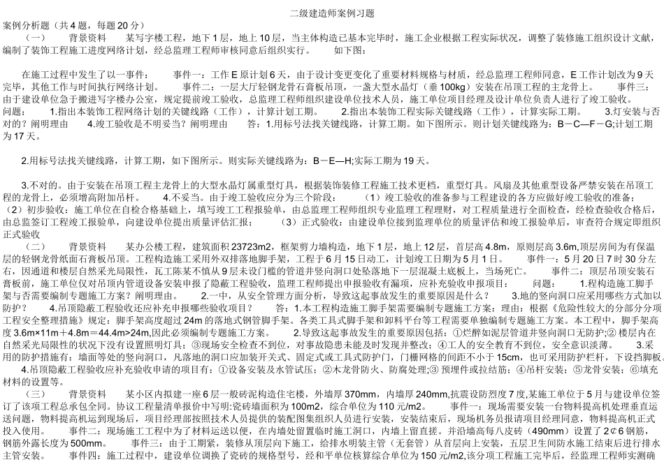
二级建造师案例习题案例分析题(共 4 题,每题 20 分) (一) 背景资料 某写字楼工程,地下 1 层,地上 10 层,当主体构造已基本完毕时,施工企业根据工程实际状况,调整了装修施工组织设计文献,编制了装饰工程施工进度网络计划,经总监理工程师审核同意后组织实行。 如下图: 在施工过程中发生了以一事件: 事件一:工作 E 原计划 6 天,由于设计变更变化了重要材料规格与材质,经总监理工程师同意,E 工作计划改为 9 天完毕,其他工作与时间执行网络计划。 事件二:一层大厅轻钢龙骨石膏板吊顶,一盏大型水晶灯(垂 100kg)安装在吊顶工程的主龙骨上。 事件三:由于建设单位急于搬进写字楼办公室,规定提前竣工验收,总监理工程师组织建设单位技术人员,施工单位项目经理及设计单位负责人进行了竣工验收。 问题: 1.指出本装饰工程网络计划的关键线路(工作),计算计划工期。 2.指出本装饰工程实际关键线路(工作),计算实际工期。 3.灯安装与否对的?阐明理由 4.竣工验收是不明妥当?阐明理由 答:1.用标号法找关键线路,计算工期。如下图所示。则计划关键线路为:B-C―F-G;计划工期为 17 天。 2.用标号法找关键线路,计算工期,如下图所示。则实际关键线路为:B-E―H;实际工期为 19 天。 3.不对的。由于安装在吊顶工程主龙骨上的大型水晶灯属重型灯具,根据装饰装修工程施工技术更档,重型灯具。风扇及其他重型设备严禁安装在吊顶工程的龙骨上,必须增高附加吊杆。 4.不妥当。由于竣工验收应分为三个阶段: (1)竣工验收的准备参与工程建设的各方应做好竣工验收的准备; (2)初步验收:施工单位在自检合格基础上,填写竣工工程报验单,由总监理工程师组织专业监理工程理财,对工程质量进行全面检查,经检查验收合格后,由总监签订工程竣工报验单,向建设单位提出质量评估汇报; (3)正式验收:由建设单位接到监理单位的质量评估和竣工报验单后,审查符合规定即组织正式验收 (二) 背景资料 某办公楼工程,建筑面积 23723m2,框架剪力墙构造,地下 1 层,地上 12 层,首层高 4.8m,原则层高 3.6m,顶层房间为有保温层的轻钢龙骨纸面石膏板吊顶。工程构造施工采用外双排落地脚手架,工程于 6 月 15 日动工,计划竣工日期为 5 月 1 日。 事件一:5 月 20 日 7 时 30 分左右,因通道和楼层自然采光局限性,瓦工陈某不慎从 9 层未设门槛的管道井竖向洞口处坠落地下...

1、当您付费下载文档后,您只拥有了使用权限,并不意味着购买了版权,文档只能用于自身使用,不得用于其他商业用途(如 [转卖]进行直接盈利或[编辑后售卖]进行间接盈利)。
2、本站所有内容均由合作方或网友上传,本站不对文档的完整性、权威性及其观点立场正确性做任何保证或承诺!文档内容仅供研究参考,付费前请自行鉴别。
3、如文档内容存在违规,或者侵犯商业秘密、侵犯著作权等,请点击“违规举报”。

碎片内容

2025年二级建造师案例题库

您可能关注的文档

翰墨流离+ 关注
实名认证
内容提供者

该用户很懒,什么也没介绍

确认删除?
VIP
微信客服
  • 扫码咨询
会员Q群
  • 会员专属群点击这里加入QQ群
客服邮箱
回到顶部