电脑桌面
添加小米粒文库到电脑桌面
安装后可以在桌面快捷访问

2025年江西省会计从业资格考试会计基础试题真题

2025年江西省会计从业资格考试会计基础试题真题_第1页
1/7
2025年江西省会计从业资格考试会计基础试题真题_第2页
2/7
2025年江西省会计从业资格考试会计基础试题真题_第3页
3/7
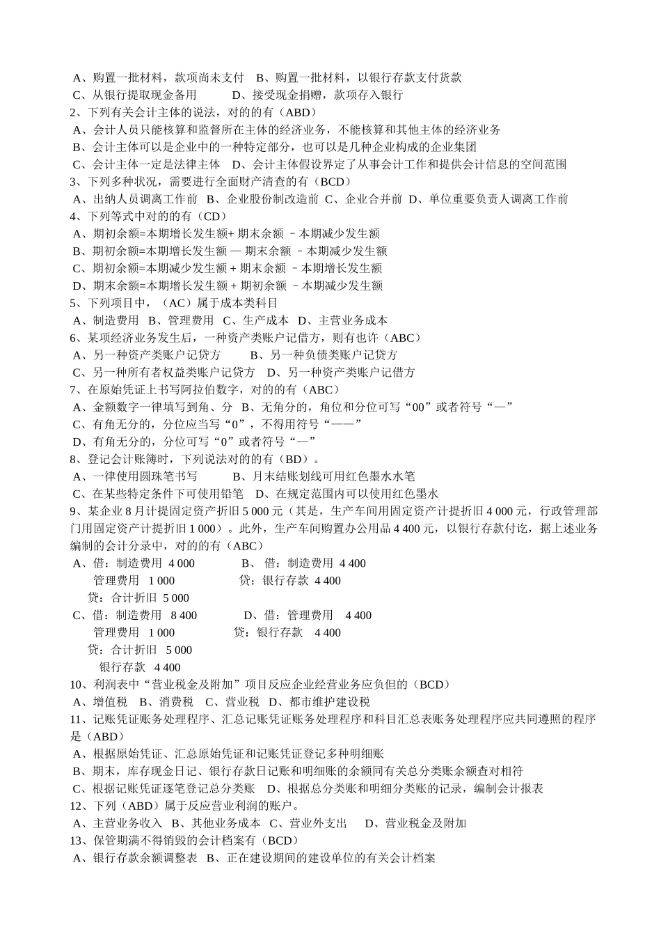
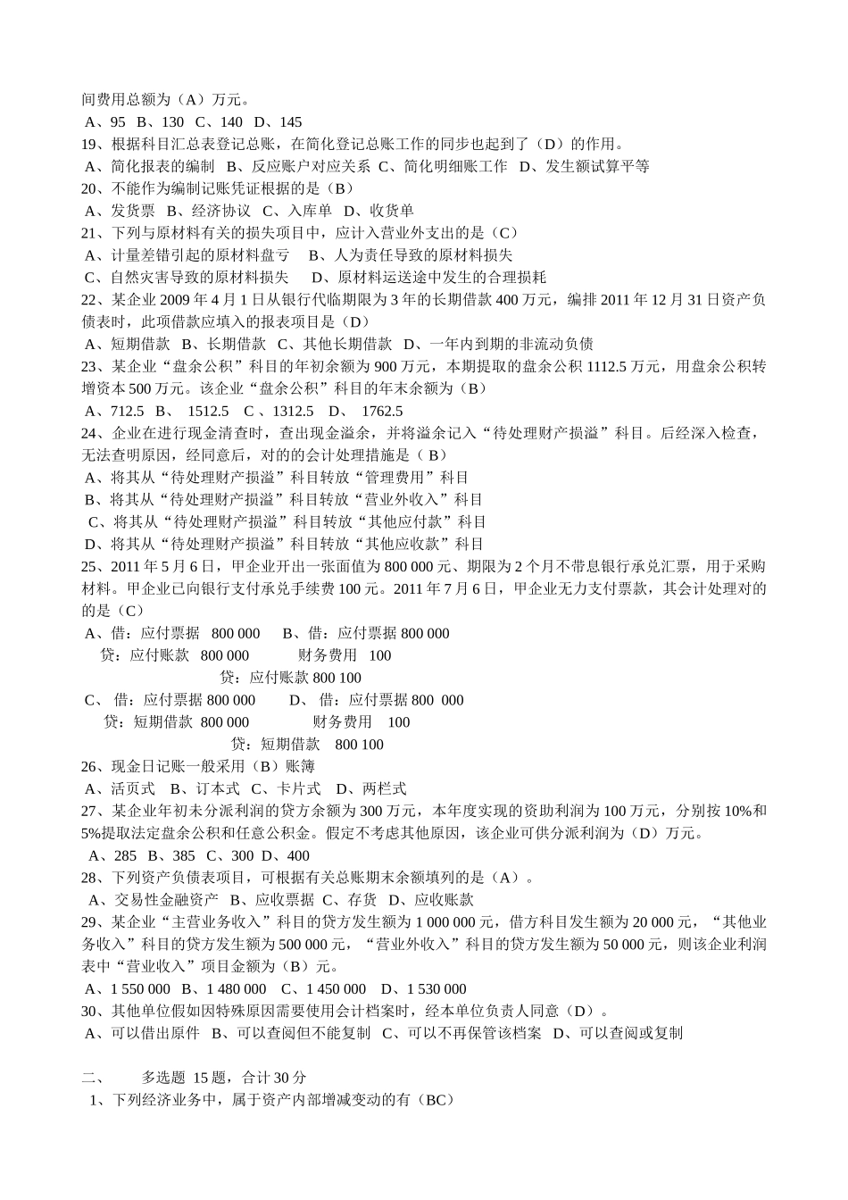
一、单选:30 题,30 分1、下列各项中,不属于收入要素内容的是( A ) A、营业外收入 B、出租固定资产获得的收入 C、提供劳务获得的收入 D、销售商品获得的收入2、假如某一账户的左边登记增长,右边登记减少,期初余额在左边,而期末余额在右边,则表明( B) A、本期增长发生额低于本期减少发生额的差额不不小于期初余额 B、本期增长发生额低于本期减少发生额的差额不小于期初余额 C、本期增长发生额超过本期减少发生额的差额不小于期初余额 D、本期增长发生额超于本期减少发生额的差额不不小于期初余额3、下列错误中可以通过试计划平衡发现的是( D ) A、重记经济业务 B、漏记经济业务 C、借贷方向相反 D、借贷金额不等4、囗企业 1 月份发生如下支出:(1)预付租赁仓库租金,全年合计 1 元;(2)支付上年第四季度水电费元;(3)购置办公用品 800 元;(4)估计本月应承担的短期借款利息 1500 元,季末支付。按权责发生制确认的甲企业本月费用数额为( C )5、某企业月初资产总额为万元,本月发生下列业务:(1)以银行存款购置一项固定资产,价款 100 万元;(2)向银行代临长期借款 300 万元,存银行;(3)以银行存款归还前欠货款 60 万元;(4)收到其他企业的欠款 50 万元,款项已存入银行,则月末该企业资产总额为( )A6、(B)会导致资产和所有者权益要素同步发生变化。 A、企业按规定将盈余公积金转增资本 B、投资者给企业追加投资,企业已收到对应款项; C、企业向银行贷款用于资金周转 D、企业支付股东红利7、企业计提短期借款的利息,贷方计入的会计科目是( D), A、财务费用 B、短期借款 C、应收利息 D、应付利息8、某企业 2011 年 1 月 1 日购入一台大型设备,其原始价值为 270 万元,估计使用,估计净残值为 30 万元。采用直线法计提折旧,则该设备应计提的折旧为( C) A、12 B、20 C、11 D、109、记账账凭证填制完毕加计合计数后来 ,如有空行应(B) A、空置不填 B、划线注销 C、盖章注销 D、签字注销10、企业专设销售机构的无形资产摊销应记入(A ) A、管理费用 B、销售费用 C、主营业务成本 D、其他业务成本11、( D)不需要设置为数量金额式。 A、产成品明细账 B、原材料明细账 C、库存商品明细账 D、制造费用明细账12、按照实际成本进行原材料核算时,不也许使用的会计科目是( C) A、原材料 B、在途物资 C、材料采购 D、银行...

1、当您付费下载文档后,您只拥有了使用权限,并不意味着购买了版权,文档只能用于自身使用,不得用于其他商业用途(如 [转卖]进行直接盈利或[编辑后售卖]进行间接盈利)。
2、本站所有内容均由合作方或网友上传,本站不对文档的完整性、权威性及其观点立场正确性做任何保证或承诺!文档内容仅供研究参考,付费前请自行鉴别。
3、如文档内容存在违规,或者侵犯商业秘密、侵犯著作权等,请点击“违规举报”。

碎片内容

2025年江西省会计从业资格考试会计基础试题真题

您可能关注的文档

确认删除?
VIP
微信客服
  • 扫码咨询
会员Q群
  • 会员专属群点击这里加入QQ群
客服邮箱
回到顶部