电脑桌面
添加小米粒文库到电脑桌面
安装后可以在桌面快捷访问

6S管理制度(1.0万字)VIP专享VIP免费

6S管理制度(1.0万字)_第1页
1/10
6S管理制度(1.0万字)_第2页
2/10
6S管理制度(1.0万字)_第3页
3/10
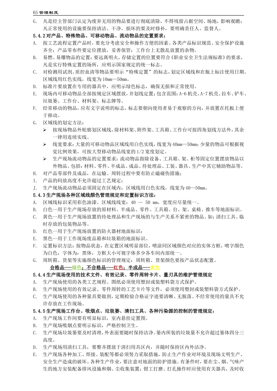
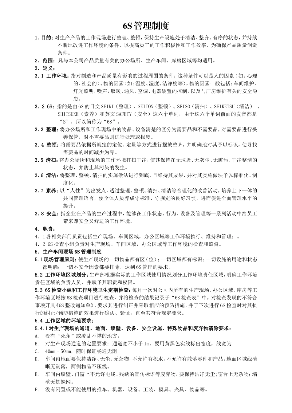
6S管理制度1.目的:对生产产品的工作现场进行整理、整顿,保持生产设施处于清洁、整齐、有序的状态,并持续不断地改进工作环境的条件,以提高员工的工作积极性和工作效率,为确保产品质量创造条件。2.范围:凡与本公司产品质量有关的办公场所、生产车间、库房区域等均适用。3.定义:3.1工作环境:指对制造和产品质量有影响的过程周围的条件;这种条件可以是人的因素(如:心理的、社会的)、物的因素(如:温度、湿度、洁净度等),物的因素一般包括:车间维护,灯光照明,噪声,取暖、通风、空调、电器装置的控制,以及与厂房维护有关的安全隐患。3.26S:指的是由6S的日文SEIRI(整理)、SEITON(整顿)、SEISO(清扫)、SEIKETSU(清洁)、SHITSUKE(素养)和英文SAFETY(安全)这六个单词,由于这六个单词前面的发音都是“S”,所以简称为“6S”。3.3整理:将办公场所和工作现场中的物品、设备清楚的区分为需要品和不需要品,对需要品进行妥善保管,对不需要品则进行处理或报废。3.4整顿:将需要品依据所规定的定位、定量等方式进行摆放整齐,并明确地对其予以标识,使寻找需要品的时间减少为零。3.5清扫:将办公场所和现场的工作环境打扫干净,使其保持在无垃圾、无灰尘、无脏污、干净整洁的状态,并防止其污染的发生。3.6清洁:将整理、整顿、清扫的实施做法进行到底,且维持其成果,并对其实施做法予以标准化、制度化。3.7素养:以“人性”为出发点,透过整理、整顿、清扫、清洁等合理化的改善活动,培养上下一体的共同管理语言,使全体人员养成守标准、守规定的良好习惯,进而促进全面管理水平的提升。3.8安全:指企业在产品的生产过程中,能够在工作状态、行为、设备及管理等一系列活动中给员工带来即安全又舒适的工作环境。4.职责:4.1各相关部门负责包括生产现场、车间区域,办公区域等工作环境执行、维持和管理:。4.26S检查小组负责对生产现场、车间区域,办公区域等工作环境的检查和监督。5.生产车间现场6S管理制度5.1现场管理原则:使生产现场的一切物品都有区(位);一切区域都有标识;一切设施的用途和状态都明确;一切不安全因素都要排除,达到6S管理的要求。5.2工作环境区域划分:生产部根据实际的工作区域使用情况划分工作环境责任区域,明确工作环境责任区域的负责人员,并赋予其职责和权限。5.36S检查小组和工作环境卫生定期检查:每月一次对公司内所有的生产现场、办公区域、库房等工作环境区域按6S检查项目进行检查,并将检查的结果记录于“6S检查表”中,对检查发现的不符合事项开具《6S整改通知单》,要求其进行纠正并采取相应的预防措施,并于下次进行6S检查时对其执行的纠正/预防措施的效果进行确认、验证,直至其符合规定要求。5.4工作区域的环境要求:5.4.1对生产现场的通道、地面、墙壁、设备、安全设施、特殊物品和废弃物清除要求:A.没有“死角”或凌乱不堪的地方。B.对生产现场通道的定置要求:通道宽不小于1m、要用黄黑色实线标出宽度,线宽为C.40mm–50mm,随时保证畅通无阻。D.车间内地面要保持洁净、无尘、无杂物,不允许有积水,不允许有散落零件和产品。地面区域线清晰无剥落,两侧物品不压线。E.车间内墙壁、门窗上不允许电线、残缺的宣传标语等废弃物,要保持洁净无尘;窗台上无杂物;墙壁无蜘蛛网。F.没有闲置或不能使用的推车、机器、设备、工装、模具、夹具、物品等。6S管理制度G.凡是经主管部门认定为废弃无用的物品要进行彻底清除,不得残留占据空间、场地,影响观瞻;凡正常使用的设施要保持清洁、干净,损坏的要及时修补,要明确责任人、监督人。5.4.2对产品、特殊物品、可移动物品、流动物品的定置要求:A.按工艺流程定置产品时,要充分考虑安全和操作方便的因素。各类产品标识规范、安全保护设施齐全;产品零布件要定位摆放,妥善保管;工作台上无散乱放置的杂物。B.易燃、易爆物品的定置:要远离明火,存储定置的位置要符合《职业安全卫生法规标准》的要求,凡是实行特殊定置的场所,应明示国家规定的统一标志。C.对检测用试剂、质控血清等物品要明示“特殊定置”的标志,划定区域线和在瓶上标注使用日期。区域...

1、当您付费下载文档后,您只拥有了使用权限,并不意味着购买了版权,文档只能用于自身使用,不得用于其他商业用途(如 [转卖]进行直接盈利或[编辑后售卖]进行间接盈利)。
2、本站所有内容均由合作方或网友上传,本站不对文档的完整性、权威性及其观点立场正确性做任何保证或承诺!文档内容仅供研究参考,付费前请自行鉴别。
3、如文档内容存在违规,或者侵犯商业秘密、侵犯著作权等,请点击“违规举报”。

碎片内容

6S管理制度(1.0万字)

确认删除?
VIP
微信客服
  • 扫码咨询
会员Q群
  • 会员专属群点击这里加入QQ群
客服邮箱
回到顶部