电脑桌面
添加小米粒文库到电脑桌面
安装后可以在桌面快捷访问

2025年初中政治知识点大全

2025年初中政治知识点大全_第1页
1/5
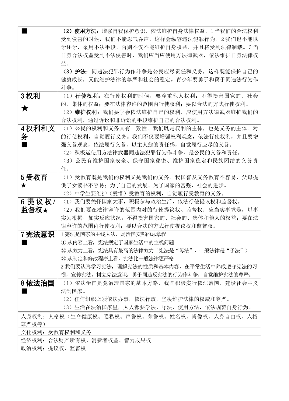
2025年初中政治知识点大全_第2页
2/5
2025年初中政治知识点大全_第3页
3/5
理一理(重要观点——规定熟记)(心理道德部分)主 题 ( 范围、方向)重 要 观 点1、青春期心理矛盾■(1)青春期心理充斥着矛盾,这是我们成长过程中正常的心理现象。(2)学会调控青春期心理矛盾。处理好这些矛盾,增进自身成长。2、情绪■(1)人的情绪是复杂多样的。(2)情绪影响着人们的行为,影响着人们的生活。情绪犹如双刃剑,既也许对人产生积极影响,又也许对人产生消极影响。(3)学会调整和控制情绪,保持乐观心态。★3、挫折(1)人生难免有挫折。(2)挫折具有两重性:首先会使我们前进步伐受到阻碍,产生消极心理;另首先有助于磨练意志,增长才能和智慧。(3)学会勇敢地面对挫折和困难,向困难发起挑战,战胜挫折。4、自强不息、自尊■(1)自强是进取的动力,是我们走向成功的阶梯;自强不息是我们的民族精神;青少年要自强。(2)自尊和尊重他人是获得尊重的前提:一种没有自尊的人,也很难得到他人的尊重。 (3)我们要做到尊重他人,我们要做到自尊。5、对的认识自己■(1)要对的认识自己,用全面、发展的眼光看待自己。(2)全面地认识自己,既要认识自己的外在形象,又要认识自己的内在素质;既要看到自己的长处,也要看到自己的缺陷,客观地认识、评价自己的优缺陷。(3)发展地认识自己,通过不停改正缺陷来完善自己。6、与父母交往★(1)要继承和弘扬中华民族孝亲敬长的优良老式;孝敬父母是子女对父母应尽的道德义务和法律义务;孝敬父母最重要的是敬重和爱戴父母。(2)父母对我们的高期待、严规定,反应出父母对我们的爱。我们要理解、体谅父母。要对的看待父母的关爱和教育。7、逆反心理■(1)在多数状况下逆反心理的成果都是惩罚了自己,同步也是对父母的一种伤害。(2)我们应当与父母积极沟通,亲近父母,消除矛盾和代沟。8、老师的表扬和批评■(1)老师的表扬是肯定,是鼓励,是期待,老师的批评是爱惜,鞭策,也是期待。批评和表扬都是我们人生的财富。(2)要对的看待老师的表扬和批评,有则改之,无则加勉。要尊重老师,增进自己的成长。9、竞争与合作 ★(1)竞争与合作互相依存。合作离不开竞争,竞争离不开合作;合作与竞争是统一的。(2)竞争与合作的友好交融,会使我们的集体更强大,会使我们每个人更快地进步。竞争的目的在于超越自我,共同进步。(3)我们应当在合作中竞争,在竞争中合作。应体现“双赢”的原则,竞争对手要互相增进,共同提高;要学会欣赏他人,发现他人的长处,虚...

1、当您付费下载文档后,您只拥有了使用权限,并不意味着购买了版权,文档只能用于自身使用,不得用于其他商业用途(如 [转卖]进行直接盈利或[编辑后售卖]进行间接盈利)。
2、本站所有内容均由合作方或网友上传,本站不对文档的完整性、权威性及其观点立场正确性做任何保证或承诺!文档内容仅供研究参考,付费前请自行鉴别。
3、如文档内容存在违规,或者侵犯商业秘密、侵犯著作权等,请点击“违规举报”。

碎片内容

2025年初中政治知识点大全

您可能关注的文档

卷上珠帘+ 关注
实名认证
内容提供者

该用户很懒,什么也没介绍

确认删除?
VIP
微信客服
  • 扫码咨询
会员Q群
  • 会员专属群点击这里加入QQ群
客服邮箱
回到顶部