电脑桌面
添加小米粒文库到电脑桌面
安装后可以在桌面快捷访问

2025年师德师风考试题库及答案

2025年师德师风考试题库及答案_第1页
1/17
2025年师德师风考试题库及答案_第2页
2/17
2025年师德师风考试题库及答案_第3页
3/17
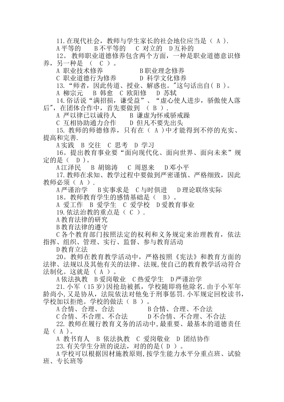
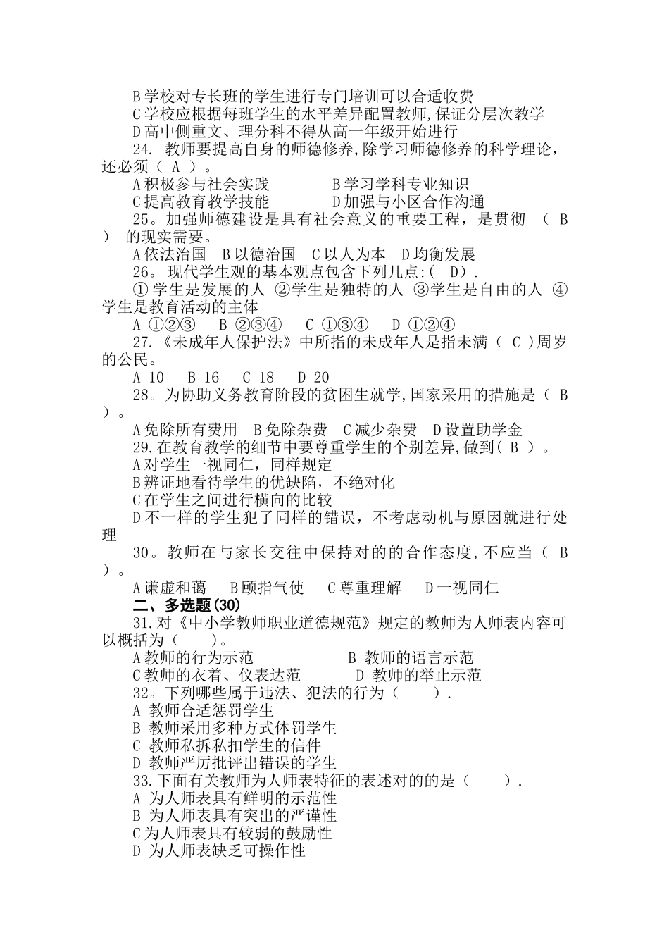
济宁市师德师风法律法规考试题库一、单项选择题(30)1。教师职业道德区别于其他职业道德的明显标志就是( A ).A 为人师表 B 清正廉洁 C 敬业爱业 D 团结协作2。针对在新型的、民主的家庭气氛和父母子女关系的形成过程中,诸多孩子对父母的教导听不进或当作“耳边风”,家长感到家庭教育力不从心的现象,教师应当(C )。A 放弃对家长配合自己工作的期望B 督促家长,让家长成为自己的“助教”C 尊重家长,树立家长的威信,一起做好教育工作D 在孩子面前讥笑这些家长3.教育法律关系中两个最重要的主体是( C )。A 教育部门和下属学校 B 教育机构和非教育机构C 教师和学生 D 教育领导和教师4。所谓为人师表是指教师要在各方面都应当成为学生和社会上人们效法的表率、楷模和楷模.这一涵义是由( B )。A 社会舆论决定的 B 教师的工作对象决定的C 法律法规决定的 D 老式习俗决定的5. 教师公正的关键是( A ).A 对学生的公正 B 对自己公正 C 对同事公正 D 对上级公正6. 教师与学生沟通的基本技巧,也是在沟通中认识与理解学生的第一步是( C ).A 善用表扬 B 换位思考 C 积极倾听 D 采用书面形式7.托尔斯泰说:“假如一种教师把热爱事业和热爱学生结合起来,他就是一种完美的教师。"这意味着教师要( A ).A 关怀学生、理解学生B 尊重学生、信任学生C 严格规定学生,对学生一视同仁D 把热爱事业与热爱学生结合起来8。孔子说:“其身正,不令而行;其身不正,虽令不从。”从教师的角度来说,“其身正,不令而行”可以理解为( D )。A 走路身体一定要端正B 对学生下命令一定要对的C 自己做好了,不要教育学生,学生自然会学好D 教师自己以身作则,其一言一行都会对学生产生巨大的影响9。从教师个体职业良心形成的角度看,教师的职业良心首先会受到( A )。A 社会生活和群体的影响 B 教育对象的影响C 教育法规的影响 D 教育原则的影响10.目前教师队伍中存在着以教谋私,热衷于“有偿家教”的现象,违反了( D )。A 爱岗敬业的职业道德 B 爱国守法的职业道德C 关怀学生的职业道德 D 廉洁从教的职业道德11.在现代社会,教师与学生家长的社会地位应当是( A ).A 平等的 B 不平等的 C 对立的 D 互补的12。 教师职业道德修养包含两个方面,一种是职业道德意识修养,另一种是 ( C )。A 职业技术修养 B 职业理念修养 C 职业道德行为修养 D 科学文化修养13.“师者...

1、当您付费下载文档后,您只拥有了使用权限,并不意味着购买了版权,文档只能用于自身使用,不得用于其他商业用途(如 [转卖]进行直接盈利或[编辑后售卖]进行间接盈利)。
2、本站所有内容均由合作方或网友上传,本站不对文档的完整性、权威性及其观点立场正确性做任何保证或承诺!文档内容仅供研究参考,付费前请自行鉴别。
3、如文档内容存在违规,或者侵犯商业秘密、侵犯著作权等,请点击“违规举报”。

碎片内容

2025年师德师风考试题库及答案

您可能关注的文档

确认删除?
VIP
微信客服
  • 扫码咨询
会员Q群
  • 会员专属群点击这里加入QQ群
客服邮箱
回到顶部