电脑桌面
添加小米粒文库到电脑桌面
安装后可以在桌面快捷访问

控制电机试题答案VIP专享

控制电机试题答案_第1页
1/10
控制电机试题答案_第2页
2/10
控制电机试题答案_第3页
3/10
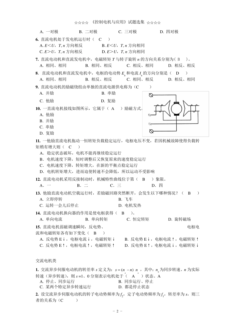
☆ ☆ ☆ ☆ 《 控 制 电 机 与 应 用 》 试 题 选 集 ☆ ☆ ☆ ☆ − 1 − 一、选择题:( 共 30 分 ; 2 分 /题 ) 一 般 概 念 类 : 1. 伺 服 系 统 ( serv o-sy stem) 是 使 物 体 的 机 械 位 置 、 方 位 、 状 态 ( 位 移 或 转 角 ) 等 准 确 地 跟随 目 标 ( 或 给 定 值 ) 变 化 的 自 控 系 统 , 它 能 精 确 地 跟 随 或 复 现 某 个 过 程 , 故 又 称 随 动 系 统 ,其 结 构 与 其 他 反 馈 控 制 系 统 没 有 原 则 区 别 。 伺 服 系 统 最 初 用 于 船 舶 自 动 驾 驶 、 火 炮 控 制 与 指挥 仪 中 , 后 来 逐 渐 推 广 到 数 控 机 床 、 天 线 位 置 控 制 、 导 弹 和 飞 船 制 导 等 诸 多 领 域 。 下 述 属 于伺 服 系 统 的 是 ( C ): A. 温 度 控 制 系 统 B. 压 力 测 控 系 统 C. 位 置 控 制 系 统 D. 电 压 稳 压 系 统 2. 伺 服 电 机 在 自 动 控 制 系 统 中 , 通常用 作( D), 把所收到 的 电 信号转 换成电 动 机 轴上的角 位 移 或 角 速度 输出, 可分 为直流和 交流伺 服 电 动 机 两大类 。 A. 执行元件 B. 动 力 输出 C. 测 量元件 D. 执行元件或 测 量元件 3. 导 体 在 磁场中 作切割磁力 线 运动 , 导 体 两端产生感应 电 势的 方 向由( A ) 定 则 判定 ;通电 导 体 在 磁场中 运动 , 运动 方 向由( ) 定 则 判定 。 A. 右手, 左手 B. 右手, 右手 C. 左手, 左手 D. 左手, 右手 测 速直流电 机 类 1. 理论上直流测 速发电 机 转 速为0 时输出电 压 应 为( A ) A. 0 B 最 大值 C. 平均值 D.有 效值 2. 要改变 直流并励发电 机 的 输出电 压 极性, 应 按( C ) 进行。 A. 改变 原 动 机 的 转 向 B. 励磁绕组反 接 C. 电 枢绕组两端反 接 D. 改变 原 动 机 转 向的 同时也反 接励磁绕组 3. 用 于 机 械 转 速测 量的 电 机 是 ( A ) A. 测 速发电 机 B. 旋转 变 压 器 C. 自 整角 机 D. 步进电 动 机 直流电 机 类...

1、当您付费下载文档后,您只拥有了使用权限,并不意味着购买了版权,文档只能用于自身使用,不得用于其他商业用途(如 [转卖]进行直接盈利或[编辑后售卖]进行间接盈利)。
2、本站所有内容均由合作方或网友上传,本站不对文档的完整性、权威性及其观点立场正确性做任何保证或承诺!文档内容仅供研究参考,付费前请自行鉴别。
3、如文档内容存在违规,或者侵犯商业秘密、侵犯著作权等,请点击“违规举报”。

碎片内容

控制电机试题答案

确认删除?
VIP
微信客服
  • 扫码咨询
会员Q群
  • 会员专属群点击这里加入QQ群
客服邮箱
回到顶部