电脑桌面
添加小米粒文库到电脑桌面
安装后可以在桌面快捷访问

测绘工程合同VIP免费

测绘工程合同_第1页
1/4
测绘工程合同_第2页
2/4
测绘工程合同_第3页
3/4
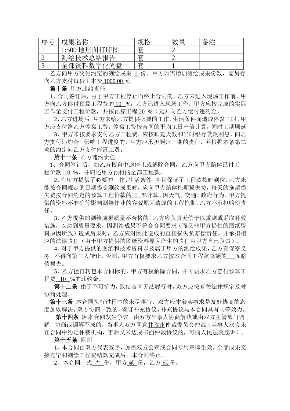
测绘工程合同工程名称:工程地点:定作人(甲方):承揽人(乙方):签订日期:二0一年月日中华人民共和国建设部国家工商行政管理局监制定作人(甲方):承揽人(乙方):成都惠祥测绘科技服务有限责任公司承揽人测绘资质等级:丙级签订地点:签订时间:年月日根据《中华人民共和国合同法》、《中华人民共和国测绘法》和有关法律法规,经双方协商一致签订本合同。第一条测绘范围(包括测区地点、面积、测区地理位置等):地形测量,具体测绘范围由甲方现场指定。第二条测绘内容(包括测绘项目和工作量):1坐标系,高程联测。2:第四条测绘工程费1、取费依据:《测绘工程产品价格》(国家测绘局、财政部2009年颁布)2、取费项目及预算工程总价款按照《测绘生产成本费用定额》作为取费依据,结合当地实际情况,经甲乙双方协商,该项目单价为人民币元平方公里/公里(大写)整以实际测量为准或人民币元总价包干大写()整。第五条甲方的义务1、自合同签订之日起三日内向乙方提交有关已有资料。2、应当保证乙方的测绘队伍顺利进入现场工作,并对乙方进场人员的工作、生活提供必要的条件。3、甲方保证工程款按时到位,以保证工程的顺利进行。4、允许乙方内部使用执行本合同所生产的测绘成果。第六条乙方的义务1、自收到甲方同意实施的审定意见之日起当日组织测绘队伍进场作业。2、乙方应当根据甲方要求确保测绘项目如期完成。3、允许甲方内部使用乙方为执行本合同所提供的属乙方所有的测绘成果。4、未经甲方允许,乙方不得将本合同标的全部或部分转包给第三方。第七条测绘项目完成工期全部测绘成果应于20年月日前交甲方验收。第八条测绘工程费支付日期和方式自测绘成果验收合格提交甲方之日起3日内,甲方应乙方结清全部工程价款。第九条提交资料序号标准名称标准代号标准等级1《1:500、1:1000、1:2000地形图数字化规范》GB/T17160-19972《1:500、1:1000、1:2000地形图图式》GB/T7929-19953《工程测量规范》GB/50026-20074《测绘产品检查验收规定》CH1002-955《测绘产品质量评定标准》CH1003-95序号成果名称规格数量备注11:500地形图打印图套22测绘技术总结报告套23全部资料数字化光盘套1乙方向甲方交付约定的测绘成果1份。甲方如需增加测绘成果份数,需另行向乙方支付每份工本费1000.00元。第十条甲方违约责任1、合同签订后,由于甲方工程停止而终止合同的,乙方未进入现场工作前,甲方向乙方偿付预算工程费的10%;乙方已进入现场工作,甲方应按完成的实际工作量支付工程价款,并按预算工程20%(元)向乙方偿付违约金。2、乙方进场后,甲方未给乙方提供必要的工作、生活条件而造成停窝工时,甲方应支付给乙方停窝工费,停窝工费按合同的平均工日产值计算,同时工期顺延3、甲方未按要求支付乙方工程费,应按顺延天数和当时银行贷款利息,向乙方支付违约金。影响工程进度的,甲方应承担顺延工期的责任,并根据本条第二项的约定向乙方支付停窝工费。第十一条乙方违约责任1、合同签订后,如乙方擅自中途停止或解除合同,乙方向甲方赔偿已付工程价款10%,并归还甲方预付的全部工程款。2、在甲方提供了必要的工作、生活条件,并且保证了工程款按时到位,乙方未能按合同规定的日期提交测绘成果时,应向甲方赔偿拖期损失费,每天的拖期损失费按合同约定的预算工程价款的1%计算。因天气、交通、政府行为、甲方提供的资料不准确等影响测绘作业的客观原因造成的工程拖期,乙方不承担赔偿责任。3、乙方提供的测绘成果质量不合格的,乙方应负责无偿予以重测或采取补救措施,以达到质量要求,因测绘成果不符合合同要求(而又非甲方提供的图纸资料原因所致)造成后果时,乙方应对因此造成的直接损失负赔偿责任,并承担相应的法律责任(由于甲方提供的图纸资料原因产生的责任由甲方自己负责)。4、对于甲方提供的图纸和技术资料以及属于甲方的测绘成果,乙方有保密义务,不得向第三人转让,否则,甲方有权要求乙方按本合同工程款总额的%赔偿损失。5、乙方擅自转包本合同标的,甲方有权解除合同,并可要求乙方偿付预算工程费10%的违约金。第十二条由于不可抗力,致使合同无法履行时,双方应按有关法律规定...

1、当您付费下载文档后,您只拥有了使用权限,并不意味着购买了版权,文档只能用于自身使用,不得用于其他商业用途(如 [转卖]进行直接盈利或[编辑后售卖]进行间接盈利)。
2、本站所有内容均由合作方或网友上传,本站不对文档的完整性、权威性及其观点立场正确性做任何保证或承诺!文档内容仅供研究参考,付费前请自行鉴别。
3、如文档内容存在违规,或者侵犯商业秘密、侵犯著作权等,请点击“违规举报”。

碎片内容

测绘工程合同

您可能关注的文档

确认删除?
VIP
微信客服
  • 扫码咨询
会员Q群
  • 会员专属群点击这里加入QQ群
客服邮箱
回到顶部