电脑桌面
添加小米粒文库到电脑桌面
安装后可以在桌面快捷访问

煤气混合加压站的热值控制

煤气混合加压站的热值控制_第1页
1/7
煤气混合加压站的热值控制_第2页
2/7
煤气混合加压站的热值控制_第3页
3/7
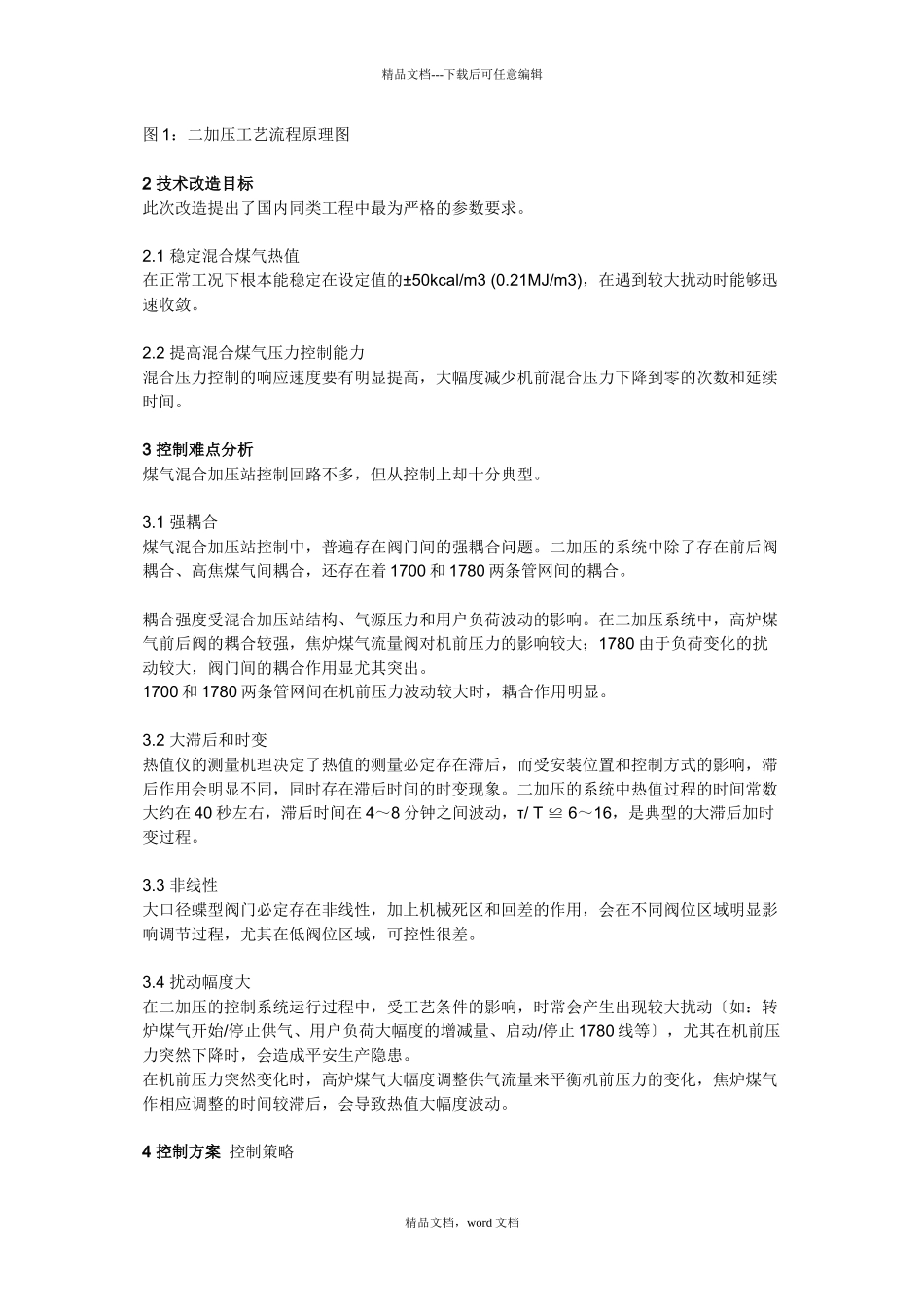
精品文档---下载后可任意编辑煤气混合加压站的热值控制 张晓军,刘刚 出处: 阅读: 发布时间:2024-3-30 16:54:00 供稿:沈阳卡斯特科技开展 1 概述在冶金企业中,煤气混合加压站的作用主要是保证生产平安与供需平衡,维持热值稳定。随着产品结构调整和节能降耗需求的不断提高,加热炉等煤气用户对煤气热值稳定的要求也愈来愈高。鞍钢燃气厂为了摸索稳定热值的控制规律,对 2#加压站控制系统进行了技术改造。我公司通过投标,承当了先进控制系统改造工作。鞍钢燃气厂 2#加压站有 1700 和 1780 两条混合煤气管线,负责 1700、1780 等生产线上的 24 台加热炉的供气任务,混合煤气的供气量为 8 万—28 万 Nm3/h,为先混合后加压,高、焦、转三气四混结构,其中仅两种转炉煤气设有气柜。由于生产负荷变化大,在两条混合煤气管路的加压风机前、后均设有连通管,以便在生产负荷较低时使用一条线供气,以保证压力和热值的稳定。2#加压站原有 A-B 公司 PLC 一套,用高炉煤气控制机前混合压力,热值控制采纳焦炉煤气按动态比例控制热值的方法,控制器为 PID 调节器。原控制系统在压力平衡控制方面比拟稳定可靠,但对大扰动响应速度较慢;热值波动比拟大。精品文档,word 文档精品文档---下载后可任意编辑图 1:二加压工艺流程原理图2 技术改造目标此次改造提出了国内同类工程中最为严格的参数要求。2.1 稳定混合煤气热值在正常工况下根本能稳定在设定值的±50kcal/m3 (0.21MJ/m3),在遇到较大扰动时能够迅速收敛。2.2 提高混合煤气压力控制能力混合压力控制的响应速度要有明显提高,大幅度减少机前混合压力下降到零的次数和延续时间。3 控制难点分析煤气混合加压站控制回路不多,但从控制上却十分典型。3.1 强耦合煤气混合加压站控制中,普遍存在阀门间的强耦合问题。二加压的系统中除了存在前后阀耦合、高焦煤气间耦合,还存在着 1700 和 1780 两条管网间的耦合。耦合强度受混合加压站结构、气源压力和用户负荷波动的影响。在二加压系统中,高炉煤气前后阀的耦合较强,焦炉煤气流量阀对机前压力的影响较大;1780 由于负荷变化的扰动较大,阀门间的耦合作用显尤其突出。1700 和 1780 两条管网间在机前压力波动较大时,耦合作用明显。3.2 大滞后和时变热值仪的测量机理决定了热值的测量必定存在滞后,而受安装位置和控制方式的影响,滞后作用会明显不同,同时存在滞后时间的时变现象。二加压的系统...

1、当您付费下载文档后,您只拥有了使用权限,并不意味着购买了版权,文档只能用于自身使用,不得用于其他商业用途(如 [转卖]进行直接盈利或[编辑后售卖]进行间接盈利)。
2、本站所有内容均由合作方或网友上传,本站不对文档的完整性、权威性及其观点立场正确性做任何保证或承诺!文档内容仅供研究参考,付费前请自行鉴别。
3、如文档内容存在违规,或者侵犯商业秘密、侵犯著作权等,请点击“违规举报”。

碎片内容

煤气混合加压站的热值控制

您可能关注的文档

确认删除?
VIP
微信客服
  • 扫码咨询
会员Q群
  • 会员专属群点击这里加入QQ群
客服邮箱
回到顶部