电脑桌面
添加小米粒文库到电脑桌面
安装后可以在桌面快捷访问

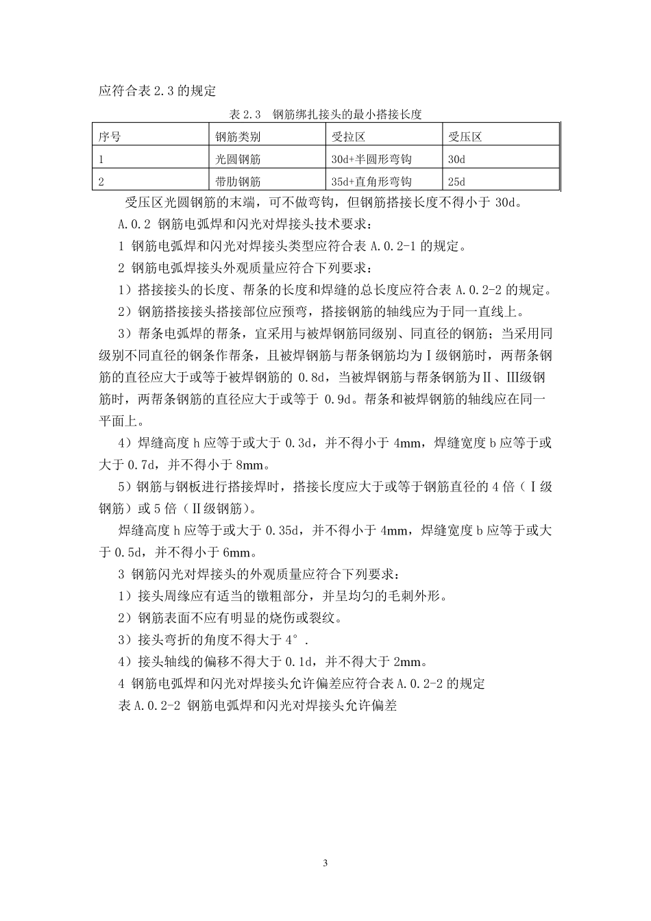
桥梁工程质量控制标准

桥梁工程质量控制标准_第1页
1/25
桥梁工程质量控制标准_第2页
2/25
桥梁工程质量控制标准_第3页
3/25
1 一 . 基 础 1. 基 坑 开 挖 质 量 控 制 要 点 基 坑 开 挖 前 应 按 地 质 、 水 文 资 料 和 环 保 要 求 , 结 合 现 场 情 况 , 制 定 施 工 方 案 ,确 定 开 挖 范 围 、 开 挖 坡 度 、 支 护 方 案 、 弃 土 位 置 和 防 、 排 水 等 措 施 。 基 坑 土 方 施 工 应 对 支 护 结 构 、 周 围 环 境 进 行 观 察 和 检 测 , 当 发 现 异 常 情 况 时应 停 止 施 工 及 时 处 理 , 待 恢 复 正 常 后 方 可 继 续 施 工 。 当 基 础 底 面 处 于 软 硬 不 匀 地 层 时 , 应 由 勘 察 设 计 部 门 提 出 处 理 方 案 。 基 底 处 理 应 符 合 下 列 规 定 : ( 1) 岩 层 基 底 应 清 除 岩 面 松 碎 石 块 、 淤 泥 、 苔 藓 , 凿 出 新 鲜 岩 面 , 表 面 应清 洗 干 净 , 应 将 倾 斜 岩 面 凿 平 或 凿 成台阶; ( 2) 碎 石 类土 及 砂类土 层 基 底 承重面 应 修理 平 整, 黏性土 层 基 底 整修时 ,应 在天然状态下 铲平 , 不 得用回填土 夯平 ; ( 3) 砌筑基 础 时 , 应 在基 础 底 面 先铺一 层 5-10 ㎝水 泥 砂浆。 基 础 浇、 砌筑应 在无水 情 况 下 施 工 , 混凝土 和 砌体砂浆终凝前 不 得浸水 。 当 基 坑 开 挖 接近基 底 20cm 时 , 应 避免超挖 , 土 质 基 底 不 得采用大型机械开挖 , 石 质 基 底 不 得爆破。 基 坑 平 面 位 置 、 坑 底 尺寸、 基 底 高程必须满足设 计 和 施 工 工 艺设 计 要 求 。 基 底 高程的允许偏差和 检 验方 法应 符 合 表 1.1 的规 定 。 表 1.1 基 底 高程的允许偏差和 检 验方 法 序号 地 质 类别 允许偏差( ㎜) 检 验方 法 1 土 ±50 测 量 检 查 2 石 +50 -200 做好基 底 处 理 和 排 水 , 挖 至标高的土 质 基 坑 , 不 得长久暴露, 扰动或 浸泡,尽快进 行 基 础 混凝土 或 砌筑施 工 。 基 坑 开 挖 方 式和 支 护 形式必须符 合 施 工 工 艺设 计 要 求 。 基 坑 回填填料 应 符 合 设 计 要 求 ...

1、当您付费下载文档后,您只拥有了使用权限,并不意味着购买了版权,文档只能用于自身使用,不得用于其他商业用途(如 [转卖]进行直接盈利或[编辑后售卖]进行间接盈利)。
2、本站所有内容均由合作方或网友上传,本站不对文档的完整性、权威性及其观点立场正确性做任何保证或承诺!文档内容仅供研究参考,付费前请自行鉴别。
3、如文档内容存在违规,或者侵犯商业秘密、侵犯著作权等,请点击“违规举报”。

碎片内容

桥梁工程质量控制标准

确认删除?
VIP
微信客服
  • 扫码咨询
会员Q群
  • 会员专属群点击这里加入QQ群
客服邮箱
回到顶部