电脑桌面
添加小米粒文库到电脑桌面
安装后可以在桌面快捷访问

桥梁检测员模拟试题和答案

桥梁检测员模拟试题和答案_第1页
1/65
桥梁检测员模拟试题和答案_第2页
2/65
桥梁检测员模拟试题和答案_第3页
3/65
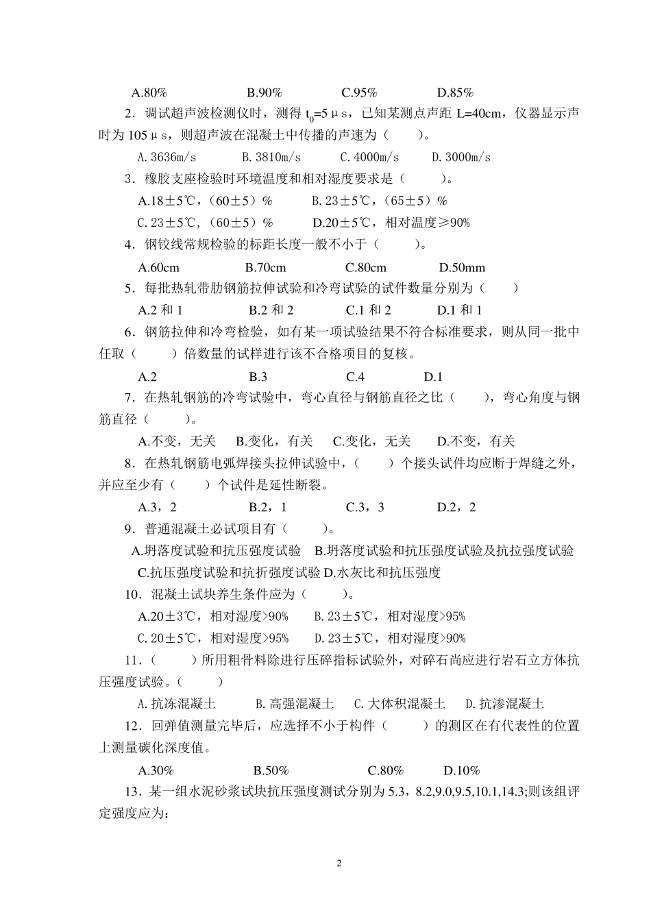
1 公路工程试验检测试卷库 《桥涵工程试验检测》试题 (第01 卷) 单位 姓名 准考证号 成绩 一、填空题 1.公路工程质量检验和等级评定的依据是 。 2.跨径小于5m 或多孔桥总长小于8m 的桥称为 。 3.直径小于28m m 的热轧带肋钢筋(HPB335),在冷弯试验时弯心直径应为 ,弯曲角度为 。 4.钢筋冷弯到规定角度时,弯曲处不得发生 等现象为合格。 5.根据电桥的测量电路,对应变电桥的测量方法有 。 6.在洛氏硬度为60±2 的钢钻上,回弹仪的率定值应为 。 7.锚具、夹具和连接器工程中常规检验项目有 。 8.橡胶支座的常规检验项目有 。 9.公路工程质量等级评定单元划分为 。 10.桥涵工程中所用料石的外观要求为 。 11.衡量石料抗冻性的指标为 。 12.碱 集料反应对混凝土危害有 。 13.混凝土试块的标准养生条件应为 。 14.混凝土试块的劈裂试验是间接测试混凝土 强度的试验方法。 15.钻芯取样法评定混凝土强度时,芯样的长度与直径之比应在 范围之内。 16.混凝土超声探伤判别缺陷的依据有 。 17.超声波在正常混凝土中传播的波速为 。 18.回弹法检测混凝土构件强度时,每测区应在 范围之内。 19.静载试验效率应在 范围之内。 20.当静载加载分级较为方便时,按最大控制截面内力荷载工况要可分为 级。 二、单项选择题 1.某建设项目所属单位工程全部合格且优良率在( )及以上时,则该建设项目评为优良。 2 A.80% B.90% C.95% D.85% 2.调试超声波检测仪时,测得t0=5μs,已知某测点声距L=40cm,仪器显示声时为105μs,则超声波在混凝土中传播的声速为( )。 A.3636m/s B.3810m/s C.4000m/s D.3000m/s 3.橡胶支座检验时环境温度和相对湿度要求是( )。 A.18±5℃,(60±5)% B.23±5℃,(65±5)% C.23±5℃,(60±5)% D.20±5℃,相对温度≥90% 4.钢铰线常规检验的标距长度一般不小于( )。 A.60cm B.70cm C.80cm D.50mm 5.每批热轧带肋钢筋拉伸试验和冷弯试验的试件数量分别为( ) A.2 和1 B.2 和2 C.1 和2 D.1 和1 6.钢筋拉伸和冷弯检验,如有某一项试验结果不符合标准要求,则从同一批中任取( )倍数量的试样进行该不合格项目的复核。 A.2 B.3 C.4 D.1 7.在热轧钢筋的冷弯试验中,弯心直径与钢筋直径之比( ),弯心角度与钢筋直径( )。 A.不变,无关 B.变化,有关 C.变化,无关 D.不变,有关 8.在热轧...

1、当您付费下载文档后,您只拥有了使用权限,并不意味着购买了版权,文档只能用于自身使用,不得用于其他商业用途(如 [转卖]进行直接盈利或[编辑后售卖]进行间接盈利)。
2、本站所有内容均由合作方或网友上传,本站不对文档的完整性、权威性及其观点立场正确性做任何保证或承诺!文档内容仅供研究参考,付费前请自行鉴别。
3、如文档内容存在违规,或者侵犯商业秘密、侵犯著作权等,请点击“违规举报”。

碎片内容

桥梁检测员模拟试题和答案

确认删除?
VIP
微信客服
  • 扫码咨询
会员Q群
  • 会员专属群点击这里加入QQ群
客服邮箱
回到顶部