电脑桌面
添加小米粒文库到电脑桌面
安装后可以在桌面快捷访问

2025年电大新版电工电子技术形成性考核作业及答案VIP专享

2025年电大新版电工电子技术形成性考核作业及答案_第1页
1/3
2025年电大新版电工电子技术形成性考核作业及答案_第2页
2/3
2025年电大新版电工电子技术形成性考核作业及答案_第3页
3/3
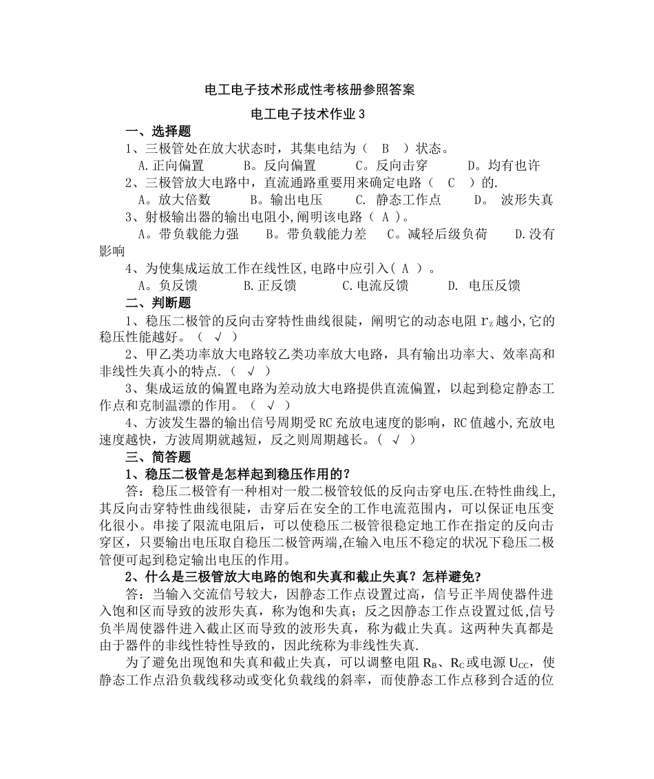
电工电子技术形成性考核册参照答案 电工电子技术作业 3一、选择题1、三极管处在放大状态时,其集电结为( B )状态。A.正向偏置 B。反向偏置 C。反向击穿 D。均有也许 2、三极管放大电路中,直流通路重要用来确定电路( C )的.A。放大倍数 B。输出电压 C. 静态工作点 D。 波形失真3、射极输出器的输出电阻小,阐明该电路( A )。A。带负载能力强 B。带负载能力差 C。减轻后级负荷 D.没有影响4、为使集成运放工作在线性区,电路中应引入( A )。A。负反馈 B.正反馈 C.电流反馈 D. 电压反馈二、判断题1、稳压二极管的反向击穿特性曲线很陡,阐明它的动态电阻 rz越小,它的稳压性能越好。( √ )2、甲乙类功率放大电路较乙类功率放大电路,具有输出功率大、效率高和非线性失真小的特点.( √ )3、集成运放的偏置电路为差动放大电路提供直流偏置,以起到稳定静态工作点和克制温漂的作用。( √ )4、方波发生器的输出信号周期受 RC 充放电速度的影响,RC 值越小,充放电速度越快,方波周期就越短,反之则周期越长。( √ ) 三、简答题1、稳压二极管是怎样起到稳压作用的?答:稳压二极管有一种相对一般二极管较低的反向击穿电压.在特性曲线上,其反向击穿特性曲线很陡,击穿后在安全的工作电流范围内,可以保证电压变化很小。串接了限流电阻后,可以使稳压二极管很稳定地工作在指定的反向击穿区,只要输出电压取自稳压二极管两端,在输入电压不稳定的状况下稳压二极管便可起到稳定输出电压的作用。2、什么是三极管放大电路的饱和失真和截止失真?怎样避免?答:当输入交流信号较大,因静态工作点设置过高,信号正半周使器件进入饱和区而导致的波形失真,称为饱和失真;反之因静态工作点设置过低,信号负半周使器件进入截止区而导致的波形失真,称为截止失真。这两种失真都是由于器件的非线性特性导致的,因此统称为非线性失真.为了避免出现饱和失真和截止失真,可以调整电阻 RB、RC或电源 UCC,使静态工作点沿负载线移动或变化负载线的斜率,而使静态工作点移到合适的位置。3、分析计算运放电路时常用到的三项理想化指标是什么?答:(1)开环差模电压放大倍数 Aod为无穷大;(2)差模输入电阻 Rid无穷大;(3)差模输出电阻 Rod为零。4、直流稳压电源一般是由哪几部分构成的?答:它是由变压器、整流电路、滤波电路和稳压电路四部分构成。三、综合题1、 图 1(a)和(b)所示电路中,不计二极管的正向压降,U12电压...

1、当您付费下载文档后,您只拥有了使用权限,并不意味着购买了版权,文档只能用于自身使用,不得用于其他商业用途(如 [转卖]进行直接盈利或[编辑后售卖]进行间接盈利)。
2、本站所有内容均由合作方或网友上传,本站不对文档的完整性、权威性及其观点立场正确性做任何保证或承诺!文档内容仅供研究参考,付费前请自行鉴别。
3、如文档内容存在违规,或者侵犯商业秘密、侵犯著作权等,请点击“违规举报”。

碎片内容

2025年电大新版电工电子技术形成性考核作业及答案

您可能关注的文档

卷上珠帘+ 关注
实名认证
内容提供者

该用户很懒,什么也没介绍

确认删除?
VIP
微信客服
  • 扫码咨询
会员Q群
  • 会员专属群点击这里加入QQ群
客服邮箱
回到顶部