电脑桌面
添加小米粒文库到电脑桌面
安装后可以在桌面快捷访问

2025年上半年教师资格证综合素质幼儿园真题和参考答案

2025年上半年教师资格证综合素质幼儿园真题和参考答案_第1页
1/8
2025年上半年教师资格证综合素质幼儿园真题和参考答案_第2页
2/8
2025年上半年教师资格证综合素质幼儿园真题和参考答案_第3页
3/8
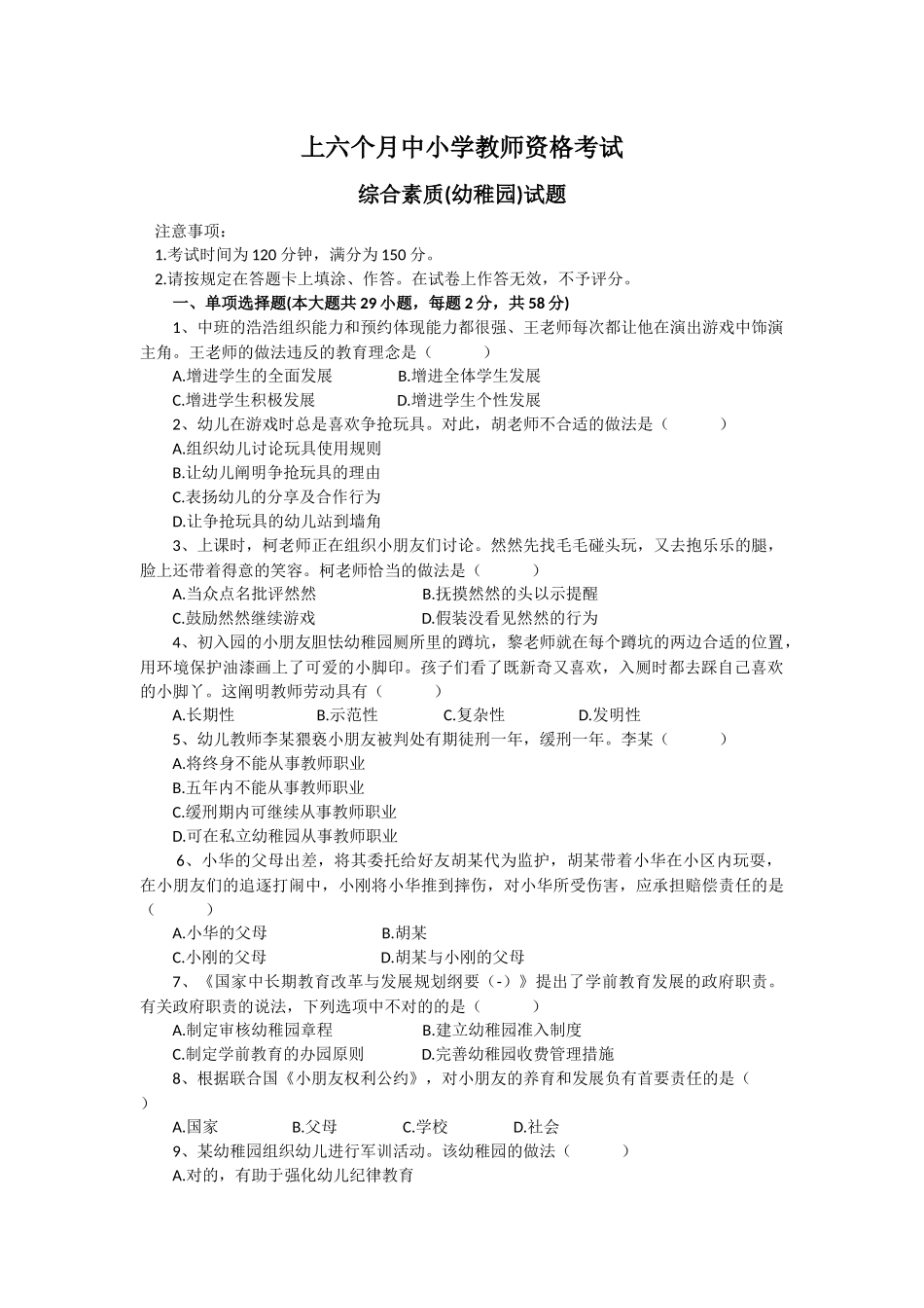
上六个月中小学教师资格考试综合素质(幼稚园)试题 注意事项: 1.考试时间为 120 分钟,满分为 150 分。 2.请按规定在答题卡上填涂、作答。在试卷上作答无效,不予评分。一、单项选择题(本大题共 29 小题,每题 2 分,共 58 分)1、中班的浩浩组织能力和预约体现能力都很强、王老师每次都让他在演出游戏中饰演主角。王老师的做法违反的教育理念是( )A.增进学生的全面发展 B.增进全体学生发展C.增进学生积极发展 D.增进学生个性发展 2、幼儿在游戏时总是喜欢争抢玩具。对此,胡老师不合适的做法是( )A.组织幼儿讨论玩具使用规则B.让幼儿阐明争抢玩具的理由C.表扬幼儿的分享及合作行为D.让争抢玩具的幼儿站到墙角3、上课时,柯老师正在组织小朋友们讨论。然然先找毛毛碰头玩,又去抱乐乐的腿,脸上还带着得意的笑容。柯老师恰当的做法是( )A.当众点名批评然然 B.抚摸然然的头以示提醒C.鼓励然然继续游戏 D.假装没看见然然的行为4、初入园的小朋友胆怯幼稚园厕所里的蹲坑,黎老师就在每个蹲坑的两边合适的位置,用环境保护油漆画上了可爱的小脚印。孩子们看了既新奇又喜欢,入厕时都去踩自己喜欢的小脚丫。这阐明教师劳动具有( )A.长期性 B.示范性 C.复杂性 D.发明性5、幼儿教师李某猥亵小朋友被判处有期徒刑一年,缓刑一年。李某( )A.将终身不能从事教师职业B.五年内不能从事教师职业C.缓刑期内可继续从事教师职业D.可在私立幼稚园从事教师职业 6、小华的父母出差,将其委托给好友胡某代为监护,胡某带着小华在小区内玩耍,在小朋友们的追逐打闹中,小刚将小华推到摔伤,对小华所受伤害,应承担赔偿责任的是( )A.小华的父母 B.胡某C.小刚的父母 D.胡某与小刚的父母7、《国家中长期教育改革与发展规划纲要(-)》提出了学前教育发展的政府职责。有关政府职责的说法,下列选项中不对的的是( )A.制定审核幼稚园章程 B.建立幼稚园准入制度C.制定学前教育的办园原则 D.完善幼稚园收费管理措施8、根据联合国《小朋友权利公约》,对小朋友的养育和发展负有首要责任的是( )A.国家 B.父母 C.学校 D.社会9、某幼稚园组织幼儿进行军训活动。该幼稚园的做法( )A.对的,有助于强化幼儿纪律教育B.对的,有助于增强幼儿的责任感C.不对的,阻碍了幼儿学习成绩的提高D.不对的,未遵照幼儿身心发展的规律10、某小学王校长发现学校门口有商贩向学生兜售散装香烟。他应当采用的做法是( )A.制止学生购置香烟,立...

1、当您付费下载文档后,您只拥有了使用权限,并不意味着购买了版权,文档只能用于自身使用,不得用于其他商业用途(如 [转卖]进行直接盈利或[编辑后售卖]进行间接盈利)。
2、本站所有内容均由合作方或网友上传,本站不对文档的完整性、权威性及其观点立场正确性做任何保证或承诺!文档内容仅供研究参考,付费前请自行鉴别。
3、如文档内容存在违规,或者侵犯商业秘密、侵犯著作权等,请点击“违规举报”。

碎片内容

2025年上半年教师资格证综合素质幼儿园真题和参考答案

您可能关注的文档

读万卷书+ 关注
实名认证
内容提供者

各类经典PPT文档分享

确认删除?
VIP
微信客服
  • 扫码咨询
会员Q群
  • 会员专属群点击这里加入QQ群
客服邮箱
回到顶部