电脑桌面
添加小米粒文库到电脑桌面
安装后可以在桌面快捷访问

污水处理厂工程安全技术交底大全VIP专享

污水处理厂工程安全技术交底大全_第1页
1/7
污水处理厂工程安全技术交底大全_第2页
2/7
污水处理厂工程安全技术交底大全_第3页
3/7
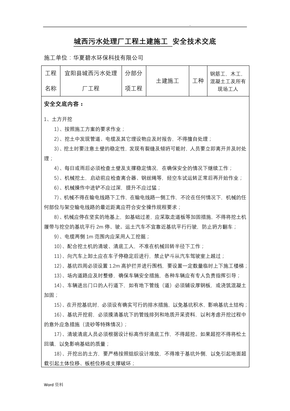
. Word 资料 城 西 污 水 处 理 厂 工 程 土 建 施 工 安 全 技 术 交 底 施 工 单 位 : 华 夏 碧 水 环 保 科 技 有 限 公 司 工 程名 称 宜 阳 县 城 西 污 水 处 理厂 工 程 分 部 分项 工 程 土 建 施 工 工 种 钢 筋 工 , 木 工 ,混 凝 土 工 及 所 有现 场 工 人 安 全 交 底 内 容 : 1、 土 方 开 挖 1)、 按 照 施 工 方 案 的 要 求 作 业 ; 2)、 挖 土 中 发 现 管 道 、 电 缆 及 其 它 埋 设 物 应 及 时 报 告 , 不 得 擅 自 处 理 ; 3)、挖 土 时 要 注 意 土 壁 的 稳 定 性 ,发 现 有 裂 缝 及 倾 坍 可 能 时 ,人 员 要 立 即 离 开 并 及 时 处理 ; 4)、 每 日 或 雨 后 必 须 检 查 土 壁 及 支 撑 稳 定 情 况 , 在 确 保 安 全 的 情 况 下 继 续 工 作 ; 5)、 机 械 挖 土 , 启 动 前 应 检 查 离 合 器 、 钢 丝 绳 等 , 经 空 车试运转正常后 再开 始作 业 ; 6)、 机 械 操作 中 进铲不 应 过深, 提升不 应 过猛; 7)、机 械 不 得 在 输电 线路下 工 作 ,在输电线路一侧工作,不论在任何情况下,机械的任何部 位 与架空 输电 线路的 最近距离 应 符合 安 全 操作 规程 要 求 ; 8)、机械应停在坚 实 的地 基 上 ,如 基 础 过差 ,应 采 取 走 道 板 等 加 固 措 施 ,不 得 将 挖 土 机履 带 与挖 空 的 基 坑 平 行2m 停、 驶 。 运土 汽 车不 宜 靠 近基 坑 平 行 行 驶 , 防 止 坍 方 翻 车; 9)、 电 缆 两 侧 1m 范 围 内 应 采 用 人 工 挖 掘 ; 10)、 配 合 挖 土 机 的 清 坡 、 清 底 工 人 , 不 准 在 机 械 回 转半 径 下 工 作 ; 11)、 向 汽 车上 卸 土 应 在 车子 停稳 定 后 进行 , 禁 止 铲斗 从 汽 车驾 驶 室 上 越 过; 12)、基 坑 四 周 必须设置1.2m 高 护 拦 并 进行 围 档 , 要 设 置 一定 数 量 临 时 上 下 施 工 楼 梯 ; 13)、 场 内 道 路应 及 时 整 修 , 确 保 车辆 安 全 措 施 ...

1、当您付费下载文档后,您只拥有了使用权限,并不意味着购买了版权,文档只能用于自身使用,不得用于其他商业用途(如 [转卖]进行直接盈利或[编辑后售卖]进行间接盈利)。
2、本站所有内容均由合作方或网友上传,本站不对文档的完整性、权威性及其观点立场正确性做任何保证或承诺!文档内容仅供研究参考,付费前请自行鉴别。
3、如文档内容存在违规,或者侵犯商业秘密、侵犯著作权等,请点击“违规举报”。

碎片内容

污水处理厂工程安全技术交底大全

确认删除?
VIP
微信客服
  • 扫码咨询
会员Q群
  • 会员专属群点击这里加入QQ群
客服邮箱
回到顶部