电脑桌面
添加小米粒文库到电脑桌面
安装后可以在桌面快捷访问

汽车悬架系统开发布置流程

汽车悬架系统开发布置流程_第1页
1/18
汽车悬架系统开发布置流程_第2页
2/18
汽车悬架系统开发布置流程_第3页
3/18
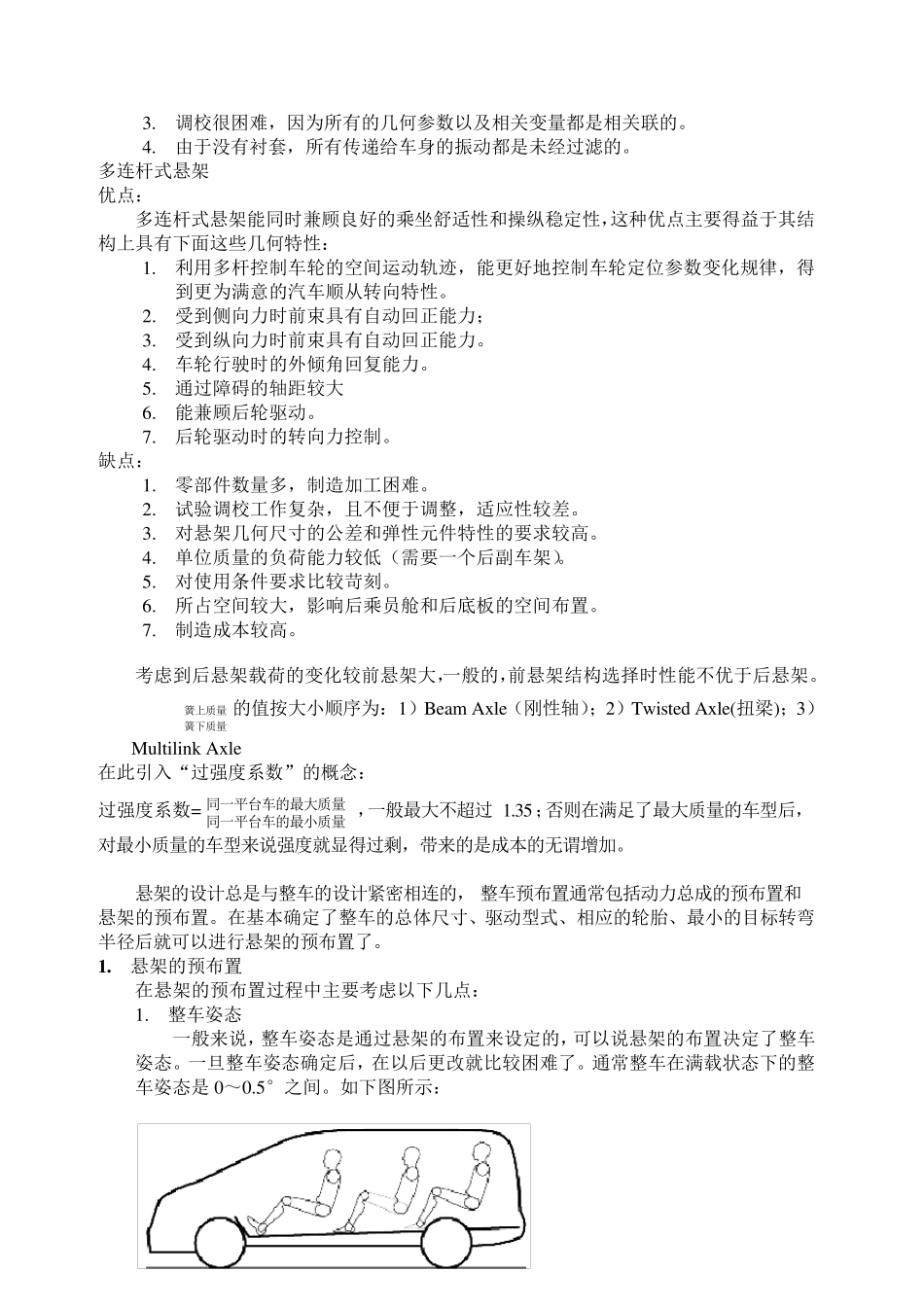
悬架系统开发流程---布置部分 目标设定BENCHMARK 在此主要是分析竞争车型的底盘布置。底盘布置首先要确定出轮胎、悬架形式、转向系统、发动机、传动轴、油箱、地板、前纵梁结构 (满足碰撞)等,因为这些重要的参数,如轮胎型号、悬架尺寸、发动机布置、驱动形式、燃油种类等在开发过程中要尽可能早地确定下来。在此基础上,线束、管路、减振器、发动机悬置等才能继续下去 悬架选择 对各种后悬架结构型式进行优缺点比较,包括对后部轮罩间空间尺寸的分析比较,进行后悬架结构的选择。 常见的后悬架结构型式有:扭转梁式、拖曳臂式、多连杆式。 扭转梁式悬架 优点: 1. 与车身连接简单,易于装配。 2. 结构简单,部件少,易分装。 3. 垂直方向尺寸紧凑。 4. 底板平整,有利于油箱和后备胎的布置。 5. 汽车侧倾时,除扭转梁外,有的纵臂也会产生扭转变形,起到横向稳定作用,若还需更大的悬架侧倾角刚度,还可布置横向稳定杆。 6. 两侧车轮运转不均衡时外倾具有良好的回复作用。 7. 在车身摇摆时具有较好的前束控制能力。 8. 车轮运动特性比较好,操纵稳定性很好,尤其是在平整的道路情况下。 9. 通过障碍的轴距具有相当好的加大能力,通过性好。 10. 如果采用连续焊接的话,强度较好。 缺点: 1. 对横向扭转梁和纵向拖臂的连续焊接质量要求较高。 2. 不能很好地协调轮迹。 3. 整车动态性能对轴荷从空载到满载的变化比较敏感。 4. 但这种悬架在侧向力作用时,呈过度转向趋势。另外,扭转梁因强度关系,允许承受的载荷受到限制。 扭转梁式悬架结构简单、成本低,在一些前置前驱汽车的后悬架上应用较多。 拖曳臂式悬架 优点: 1. Y 轴和 X 轴方向尺寸紧凑,非常有利于后乘舱(尤其是轮罩间宽度尺寸较大)和下底板备胎及油箱的布置。 2. 与车身的连接简单,易于装配。 3. 结构简单,零件少且易于分装; 4. 由于没有衬套,滞后作用小。 5. 可考虑后驱。 缺点: 1. 由于沿着控制臂相对车身转轴方向控制臂较大的长宽比,侧向力对前束将产生不利的影响。 2. 车身摇摆(body roll)对外倾产生不利影响;(适当的控制臂转轴有可能改善外倾的回复能力,但这导致轮罩间宽度尺寸的减小。) 3. 调校很困难,因为所有的几何参数以及相关变量都是相关联的。 4. 由于没有衬套,所有传递给车身的振动都是未经过滤的。 多连杆式悬架 优点: 多连杆式悬架能同时兼顾良好的乘坐舒适性和操纵稳定性,这种...

1、当您付费下载文档后,您只拥有了使用权限,并不意味着购买了版权,文档只能用于自身使用,不得用于其他商业用途(如 [转卖]进行直接盈利或[编辑后售卖]进行间接盈利)。
2、本站所有内容均由合作方或网友上传,本站不对文档的完整性、权威性及其观点立场正确性做任何保证或承诺!文档内容仅供研究参考,付费前请自行鉴别。
3、如文档内容存在违规,或者侵犯商业秘密、侵犯著作权等,请点击“违规举报”。

碎片内容

汽车悬架系统开发布置流程

确认删除?
VIP
微信客服
  • 扫码咨询
会员Q群
  • 会员专属群点击这里加入QQ群
客服邮箱
回到顶部