电脑桌面
添加小米粒文库到电脑桌面
安装后可以在桌面快捷访问

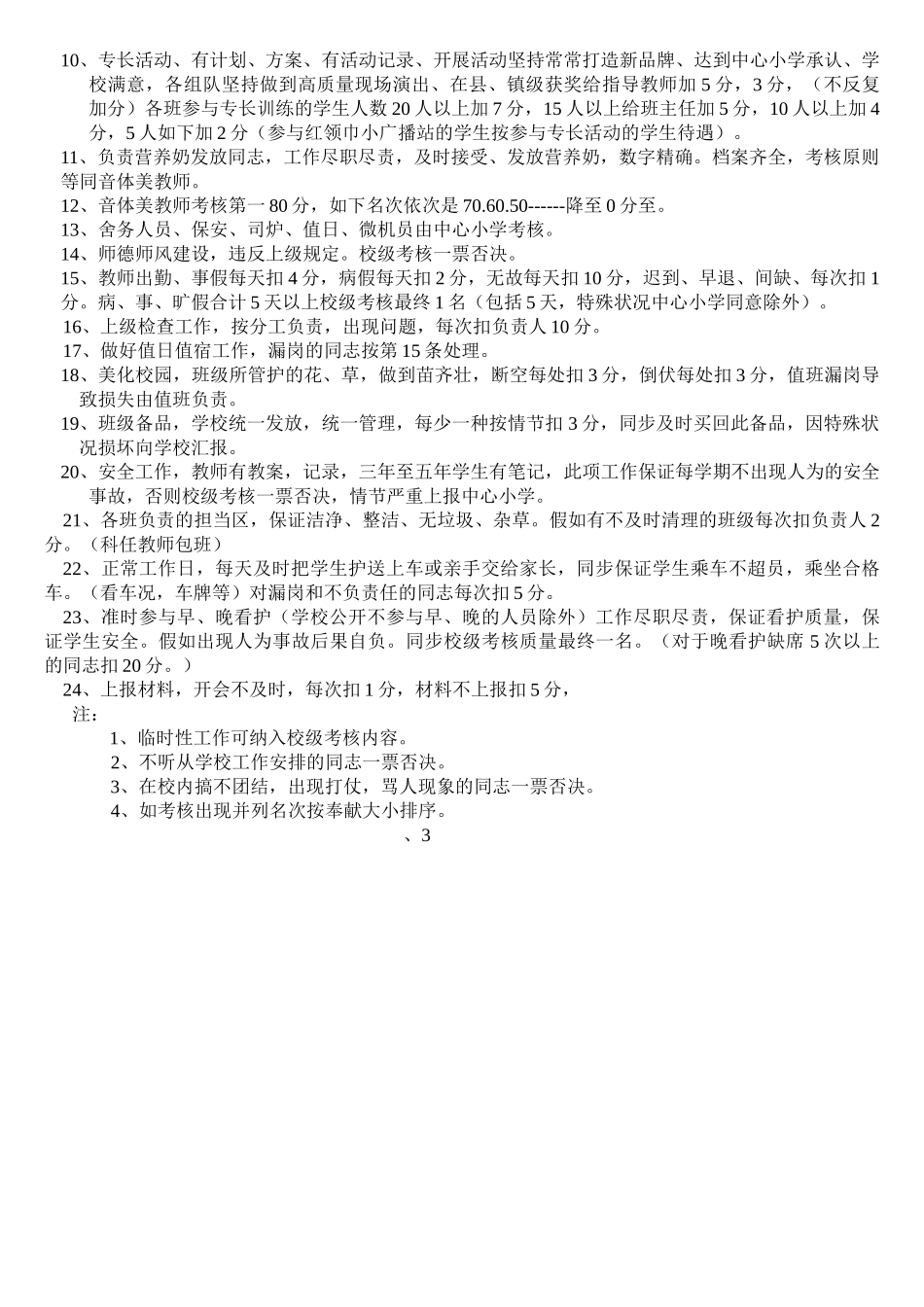
2025年明德小学教师考核评估方案

2025年明德小学教师考核评估方案_第1页
1/2
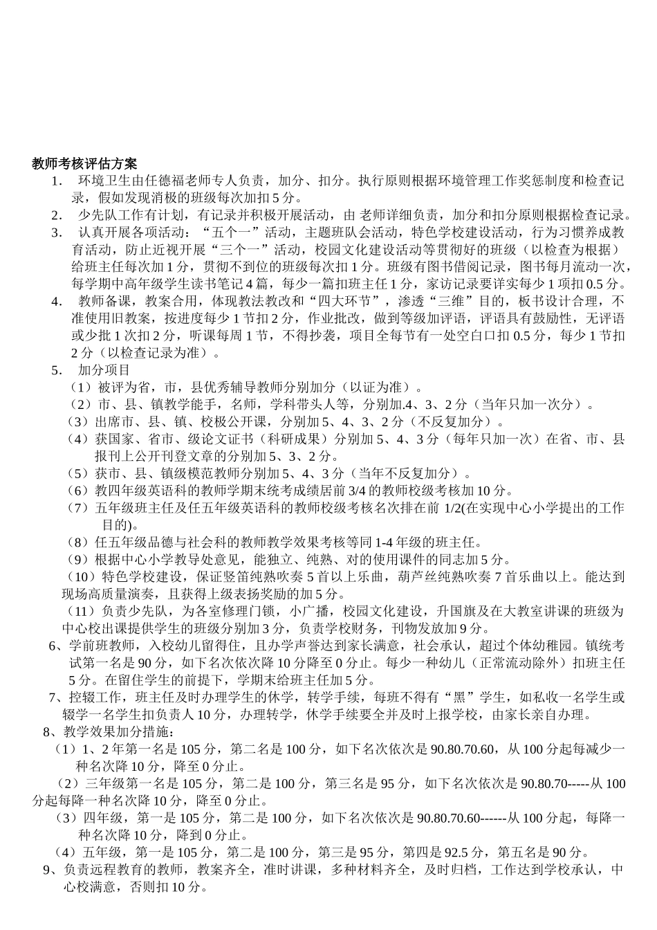
2025年明德小学教师考核评估方案_第2页
2/2
教师考核评估方案1. 环境卫生由任德福老师专人负责,加分、扣分。执行原则根据环境管理工作奖惩制度和检查记录,假如发现消极的班级每次加扣 5 分。2. 少先队工作有计划,有记录并积极开展活动,由 老师详细负责,加分和扣分原则根据检查记录。3. 认真开展各项活动:“五个一”活动,主题班队会活动,特色学校建设活动,行为习惯养成教育活动,防止近视开展“三个一”活动,校园文化建设活动等贯彻好的班级(以检查为根据)给班主任每次加 1 分,贯彻不到位的班级每次扣 1 分。班级有图书借阅记录,图书每月流动一次,每学期中高年级学生读书笔记 4 篇,每少一篇扣班主任 1 分,家访记录要详实每少 1 项扣 0.5 分。4. 教师备课,教案合用,体现教法教改和“四大环节”,渗透“三维”目的,板书设计合理,不准使用旧教案,按进度每少 1 节扣 2 分,作业批改,做到等级加评语,评语具有鼓励性,无评语或少批 1 次扣 2 分,听课每周 1 节,不得抄袭,项目全每节有一处空白口扣 0.5 分,每少 1 节扣2 分(以检查记录为准)。5. 加分项目(1)被评为省,市,县优秀辅导教师分别加分(以证为准)。(2)市、县、镇教学能手,名师,学科带头人等,分别加.4、3、2 分(当年只加一次分)。(3)出席市、县、镇、校极公开课,分别加 5、4、3、2 分(不反复加分)。(4)获国家、省市、级论文证书(科研成果)分别加 5、4、3 分(每年只加一次)在省、市、县报刊上公开刊登文章的分别加 5、3、2 分。(5)获市、县、镇级模范教师分别加 5、4、3 分(当年不反复加分)。(6)教四年级英语科的教师学期末统考成绩居前 3/4 的教师校级考核加 10 分。(7)五年级班主任及任五年级英语科的教师校级考核名次排在前 1/2(在实现中心小学提出的工作目的)。(8)任五年级品德与社会科的教师教学效果考核等同 1-4 年级的班主任。(9)根据中心小学教导处意见,能独立、纯熟、对的使用课件的同志加 5 分。(10)特色学校建设,保证竖笛纯熟吹奏 5 首以上乐曲,葫芦丝纯熟吹奏 7 首乐曲以上。能达到现场高质量演奏,且获得上级表扬奖励的加 5 分。(11)负责少先队,为各室修理门锁,小广播,校园文化建设,升国旗及在大教室讲课的班级为中心校出课提供学生的班级分别加 3 分,负责学校财务,刊物发放加 9 分。6、学前班教师,入校幼儿留得住,且办学声誉达到家长满意,社会承认,超过个体幼稚园。镇...

1、当您付费下载文档后,您只拥有了使用权限,并不意味着购买了版权,文档只能用于自身使用,不得用于其他商业用途(如 [转卖]进行直接盈利或[编辑后售卖]进行间接盈利)。
2、本站所有内容均由合作方或网友上传,本站不对文档的完整性、权威性及其观点立场正确性做任何保证或承诺!文档内容仅供研究参考,付费前请自行鉴别。
3、如文档内容存在违规,或者侵犯商业秘密、侵犯著作权等,请点击“违规举报”。

碎片内容

2025年明德小学教师考核评估方案

您可能关注的文档

确认删除?
VIP
微信客服
  • 扫码咨询
会员Q群
  • 会员专属群点击这里加入QQ群
客服邮箱
回到顶部