电脑桌面
添加小米粒文库到电脑桌面
安装后可以在桌面快捷访问

电信机务员题库光通信复习题有答案

电信机务员题库光通信复习题有答案_第1页
1/6
电信机务员题库光通信复习题有答案_第2页
2/6
电信机务员题库光通信复习题有答案_第3页
3/6
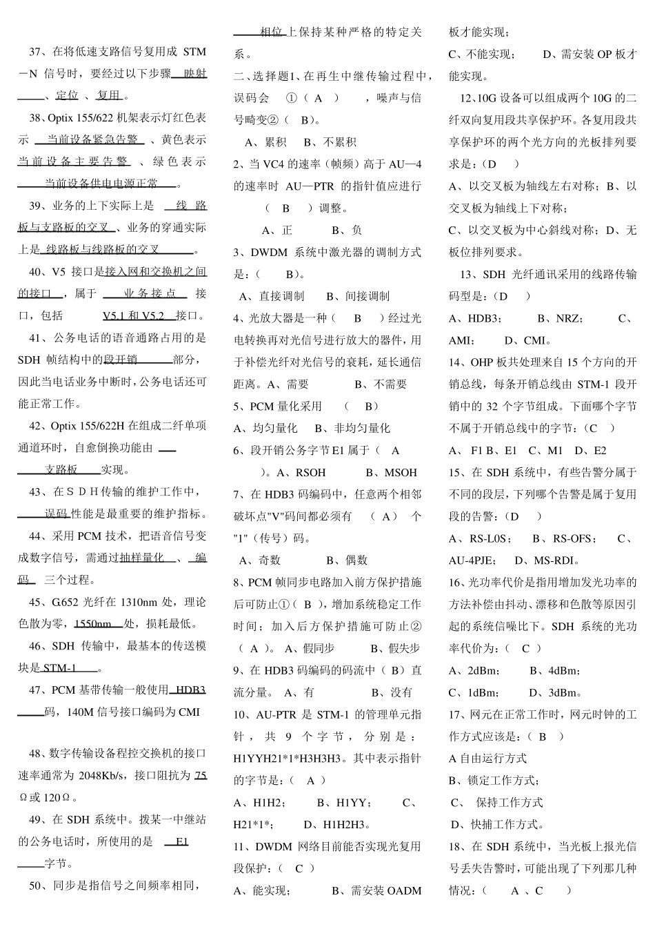
光通信专业知识部分复习题 一、 填空题 1 、光纤通信是以 光波 为载波,以 光纤 为传输介质的一种有限通信方式。 2 、光纤通信的主要优点是 容量大 、 损耗低 、 抗干扰能力强 、 保密性好 、 中继距离长 抗腐蚀、体积小。 3、光纤的传输特性有 损耗 、色散。 4、通信系统由 信源、变换器、信道、反变换器、信宿 五部分组成。 5、STM—1 帧结构由:段开销 、信息净负荷 、管理单元指针三部分构成。 6、段层开销包括 RSOH 、MSOH ;通道层开销包括高阶POH 、低阶 POH 7、S1 是 同步状态 字节,表示 时钟源 质量,位于 MSOH 开销内。 8 、单 向 通道保 护 环 的触 发 条 件TU-AIS 告警。 9、双纤双向复用段保护环的触发条件 R-LOS 、R-LOF 、MS-AIS 、MS-EXC 告警。 10、STM-1 可复用进 63 个2M信号, 3 个 34M 信号, 1 个140M 信号。 11、PCM 端机输出端口的接口码型为 HDB3 码。 12、30/32 路PCM 基群帧结构的每一个复帧包括 16 帧,每帧有 32 个时隙,每个时隙包含 8 比特码。 13、产生误码的主要原因是传输系统的 脉冲抖动 和 噪声 。 14、光纤传输的三个低损耗窗口是1310nm、1550nm、850nm。 15、在SDH 传送网中,任何类型的通过光纤直接相连的两个网元之 间 构成再生段,两个相邻 的ADM 或 TM 之 间构成 复用 段。 16、DWDM 设 备 类型有 OTM 、 OADM 、 OLA。 17、在二 纤或 四 纤复用段保护环中, ADM 网元 个 数 最 多 只 能 是 16 个,这 是由 K1 字节的第 5 到 第 8比特决 定 的。 18、根 据 ITU-TG.707 建 议 ,各 种PDH速 率 信号可以通过AU-3 或 AU-4 复用成STM-N。如 果 通过AU-4 复用,PDH高阶通道的速 率 是 140 Mbit/s。 19、根 据 ITU-TG.707 建 议 ,各 种PDH速 率 信号可以通过AU-3 或 AU-4 复用成STM-N。如 果 通过AU-3 复用,PDH高阶通道的速 率 是 34 Mbit/s、 45 Mbit/s 和 140 Mbit/s。 20、在正 常 情 况 下 ,两网元之 间 配 制成功 一条 2M 业务 ,由于某 种原因,该2M 业务 即 没 有在DDF 上 做 自 环,也 没有连接到 任何终 端设 备 。此 时,该2M业务 会 上 报 2M 信号丢失 告警信息。 21、当 连续 8 帧收 到 无 效 指针或 NDF 后 ,网元上 报 AU-OLP 告警。 22、SDH 设...

1、当您付费下载文档后,您只拥有了使用权限,并不意味着购买了版权,文档只能用于自身使用,不得用于其他商业用途(如 [转卖]进行直接盈利或[编辑后售卖]进行间接盈利)。
2、本站所有内容均由合作方或网友上传,本站不对文档的完整性、权威性及其观点立场正确性做任何保证或承诺!文档内容仅供研究参考,付费前请自行鉴别。
3、如文档内容存在违规,或者侵犯商业秘密、侵犯著作权等,请点击“违规举报”。

碎片内容

电信机务员题库光通信复习题有答案

确认删除?
VIP
微信客服
  • 扫码咨询
会员Q群
  • 会员专属群点击这里加入QQ群
客服邮箱
回到顶部