电脑桌面
添加小米粒文库到电脑桌面
安装后可以在桌面快捷访问

超声切割止血系统――强生豪韵GEN04(3)VIP专享

超声切割止血系统――强生豪韵GEN04(3)_第1页
1/9
超声切割止血系统――强生豪韵GEN04(3)_第2页
2/9
超声切割止血系统――强生豪韵GEN04(3)_第3页
3/9
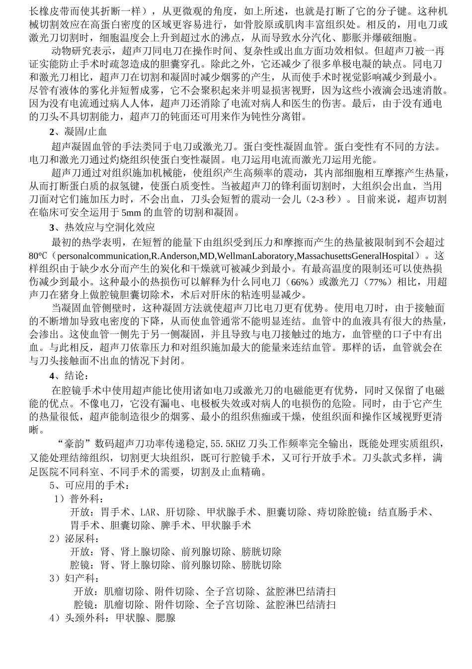
医疗设备名称医疗设备手册公司名称:强生(中国)医疗器材有限公司济南拓普医疗器械有限公司联系人:刘学朋许明忠中文:豪韵超声切割止血系统英文:HARMONICSUPERULTRACISIONSCALPELSYSTEM设备概述(品牌、规格、功能与用途)品牌:强生规格型号:GEN04功能与用途:1、切割超生刀可用于除骨组织和输卵管之外的所有的人体组织的切割。超声刀的切割不同于电刀或者激光刀。1)第一步是空洞化切割和分离。当刀尖震动时,它瞬间大量的转换压力使细胞内和细胞的水分在低温蒸发,细胞破裂,产生精确的切割和分离。另外,这些空洞化机械能使水汽蒸发来膨胀组织面,分离组织层面。这种“空洞化”效应既不破坏组织,又提高无血管面的可视度(切割时)。产生空洞化效应(空洞化切割和组织面分离)的方法是,用刀的钝面或分离钩的远端,放在组织上并激活系统,不需要大的压力。2)第二步,也是最重要的一步,是由在 60-100pm 距离中以每秒 55,500 次震动的利面刀头提供的真正的“电流切割”刀缘通过过分伸展组织使其超出弹性限度来切割组织(就像过分拉产品图片:操作面板:工惟指示灯待机锥帼降融耳開档应工甲俾手柄削电源开关声音调节戡作描示翠作指不臨长橡皮带而使其折断一样),从更微观的角度,如上所述,也就是打断了它的分子键。这种机械切割效应在高蛋白密度的区域更容易进行,如骨胶原或肌肉丰富组织处。相反的,用电刀或激光刀切割时,细胞温度会上升到超过水的沸点,从而导致水分汽化、膨胀并爆破细胞。动物研究表示,超声刀同电刀在操作时间、复杂性或出血方面功效相似。但超声刀被一再证实能防止手术时疏忽造成的胆囊穿孔。除此之外,它还减少了很多单极电凝的缺点。同电刀和激光刀相比,超声刀在切割和凝固时减少烟雾的产生,从而使手术时视觉影响减少到最小。尽管有液体的雾化并短暂成雾,它不会聚积起来并明显损害视野,因为这些小液滴会迅速消散。因为没有电流通过病人人体,超声刀还消除了电流对病人和医生的伤害。最后,由于没有通电的刀头不具切割能力,超声刀的钝面还可用来作为钝性分离钳。2、凝固/止血超声凝固血管的手法类同于电刀或激光刀。蛋白变性凝固血管。蛋白变性有不同的方法。电刀和激光刀通过灼烧组织使蛋白变性凝固。电刀运用电流而激光刀运用光能。超声刀通过对组织施加机械能,使组织产生高频率的震动,其内部细胞相互摩擦产生热量,从而打断蛋白质的叔氢键,使蛋白质变性。当被超声刀的锋利面切割时,大组织会出血,当...

1、当您付费下载文档后,您只拥有了使用权限,并不意味着购买了版权,文档只能用于自身使用,不得用于其他商业用途(如 [转卖]进行直接盈利或[编辑后售卖]进行间接盈利)。
2、本站所有内容均由合作方或网友上传,本站不对文档的完整性、权威性及其观点立场正确性做任何保证或承诺!文档内容仅供研究参考,付费前请自行鉴别。
3、如文档内容存在违规,或者侵犯商业秘密、侵犯著作权等,请点击“违规举报”。

碎片内容

超声切割止血系统――强生豪韵GEN04(3)

wxg+ 关注
实名认证
内容提供者

该用户很懒,什么也没介绍

确认删除?
VIP
微信客服
  • 扫码咨询
会员Q群
  • 会员专属群点击这里加入QQ群
客服邮箱
回到顶部