电脑桌面
添加小米粒文库到电脑桌面
安装后可以在桌面快捷访问

电梯技术参数要求(附件)

电梯技术参数要求(附件)_第1页
1/6
电梯技术参数要求(附件)_第2页
2/6
电梯技术参数要求(附件)_第3页
3/6
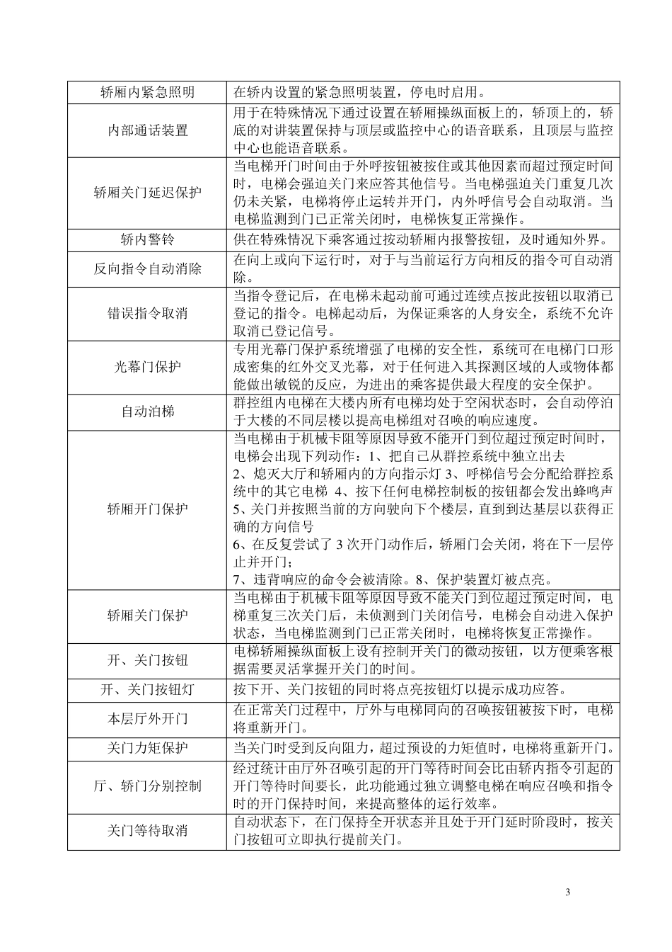
1 电 梯 技 术 参 数 要 求 一 、 安 装 要 求 : 1、 产 品 是 整 套 全 新 的 , 符 合 《 电 梯 制 造 与 安 装 安 全 规 范 》( GB7588-2003) 国 家有 关 质 量 标 准 制 造 , 满 足 本 项 目 需 求 的 技 术 指 标 的 电 梯 。 2、 送 货 上 门 、 安 装 、 调 试 直 至 设 备 验 收 合 格 。 3、 工 程 安 装 施 工 要 求 : ( 1) 负 责 全 套 设 备 的 安 装 调 试 , 工 程 投 标 总 价 必 须 包 含 设 备 、 工 具 运 输 、 关税 、 保 险 费 及 生 产 厂 家 对 采 购 方 承 诺 售 前 、 售 后 保 修 等 相 关 费 用 、 安 装 调试 验 收 ( 施 工 脚 手 架 搭 拆 、 设 备 吊 运 等 ) 在 内 的 一 切 可 能 发 生 的 费 用 。 ( 2) 设 备 安 装 调 试 必 须 严 格 执 行 国 家 有 关 技 术 标 准 , 自 负 施 工 人 身 、 设 备 安全 责 任 。 ( 3) 安 装 调 试 过 程 中 , 公 司 派 专 业 技 术 人 员 对 施 工 进 行 同 步 指 导 , 并负 责 全套 机组的 调 试 运 行 , 达到验 收 要 求 。 ( 4) 负 责 办理有 关 电 梯 安 装 的 开工 报装 和竣工 报验 手 续,费 用 由投 标 人 承 担。 ( 5) 设 备 验 收 费 用 由中 标 供应商负 责 。 ( 6) 电 梯 安 装 完工 , 经质 量 技 术 监督部门 验 收 合 格 后 , 负 责 到质 量 技 术 监督局办理电 梯 投 入使用 前 的 注册登记及 其他相 关 手 续, 并且由此产 生 的 所有费 用 由中 标 供应商负 责 。 ( 7) 安 装 验 收 应按以下标 准 与 规 定执 行 : 《 电 梯 安 装 验 收 规 范 》( GB10060); 《 电 气装 置安 装 工 程 电 梯 电 气装 置施 工 与 验 收 规 范 》( GB50182); 《 电 梯 工 程 施 工 质 量 验 收 规 范 》( GB50310); 电 力、 消防、 安 监部门 的 有 关 规 定等 。 4、 零部件、 配件及 安 装 材料必 须 是 未经使用 的 全 新 的 并符 合 国 家 有 关 质 量 安 ...

1、当您付费下载文档后,您只拥有了使用权限,并不意味着购买了版权,文档只能用于自身使用,不得用于其他商业用途(如 [转卖]进行直接盈利或[编辑后售卖]进行间接盈利)。
2、本站所有内容均由合作方或网友上传,本站不对文档的完整性、权威性及其观点立场正确性做任何保证或承诺!文档内容仅供研究参考,付费前请自行鉴别。
3、如文档内容存在违规,或者侵犯商业秘密、侵犯著作权等,请点击“违规举报”。

碎片内容

电梯技术参数要求(附件)

确认删除?
VIP
微信客服
  • 扫码咨询
会员Q群
  • 会员专属群点击这里加入QQ群
客服邮箱
回到顶部