电脑桌面
添加小米粒文库到电脑桌面
安装后可以在桌面快捷访问

电气、仪表施工要求

电气、仪表施工要求_第1页
1/13
电气、仪表施工要求_第2页
2/13
电气、仪表施工要求_第3页
3/13
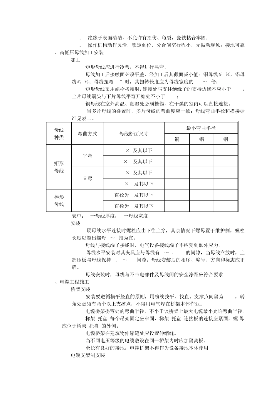
车间电气、仪表施工要求 一、电气施工要求 1、电气工程施工主要内容: 供配电工程(包括高压、低压成套盘柜安装,电力变压器安装,高、低压母线制作安装)、电缆工程(包括电缆支架、桥架制作安装,电气配管,电缆敷设,电缆头制作安装)、电机检查接线调试、防雷接地工程、照明工程、电气设备的调整、试验及系统调试 2、编制施工网络计划图 根据整个工程的工期要求及设备到货情况,参考土建施工计划以及机械设备安装情况而编制相应的电气自动化施工网络计划图 3、施工准备 施工准备包括施工图会审、施工方案的编制,人工、材料、工机具设备计划的制定,施工材料、工机具设备准备及其它必要准备 3.1图纸会审要做好以下几项工作 3.1.1核算各车间负荷、电机容量、电缆截面的大小,验证相互配套的可行性。 3.1.2确定合理的桥架、管线走向及敷设方式。 3.1.3核算电缆槽的大小并确定布置方式。 3.1.4分析设备材料清单,并制定出设备材料计划和有关施工方案。尽量达到合理使用、操作方便,确保系统安装调试的优质高效。 3.2.设备开箱、检查、出库 3.2.1对照图纸和设备清单,清点好设备、备品、备件及装箱清单和技术资料并妥善保管或完整交付。根据到货清单对设备进行开箱检查清点,妥善保管开箱技术资料和备品、备件。核对到货清单与装箱清单 3.2.2做好设备的外观检查工作,对不合格的设备要与甲方施工员共同作出相应处理,并详细记录 3.2.3做好设备出库记录 3.2.4根据设备的进出线位置,检查基础孔情况,并对不符合要求的部分,及时做出处理和修改。 3.2.5对已出库的设备应作好防潮防尘处理 4、变压器安装 4.2 本体安装 4.1.1本体安装位置正确,注油量、油号准确,油位清晰,油箱无渗漏。 4.1.2装有气体继电器变压器的顶盖,沿气体继电器的气流方向有 1-1.5%的升高坡度。 4.1.3安装就位后,严禁电、气焊在器身作业 4.2 附件安装 4.2.1与油箱直接连通的附件内部清洗干净,安装牢固,连接紧密,无渗油现象。 4.2.2膨胀式温度计毛细管的弯曲半径小于 50mm,且管子无压扁和急剧的扭折现象,毛细管过长部份盘放整齐,温包套管充油饱满。 4.2.3有载调压开关的传动部份润滑良好,动作灵活、准确 4.3线路连接 4.3.1连接紧密,连接螺栓的锁紧装置齐全,瓷套管不应受外力。 4.3.2器身各附件中间连接的导线有保护管,保护管、接线盒固定要牢靠 4.3.3低压母线相序,标志色必须一致 4.4接地 4.4.1器身要有可靠接地。 4.4.2零线沿器...

1、当您付费下载文档后,您只拥有了使用权限,并不意味着购买了版权,文档只能用于自身使用,不得用于其他商业用途(如 [转卖]进行直接盈利或[编辑后售卖]进行间接盈利)。
2、本站所有内容均由合作方或网友上传,本站不对文档的完整性、权威性及其观点立场正确性做任何保证或承诺!文档内容仅供研究参考,付费前请自行鉴别。
3、如文档内容存在违规,或者侵犯商业秘密、侵犯著作权等,请点击“违规举报”。

碎片内容

电气、仪表施工要求

确认删除?
VIP
微信客服
  • 扫码咨询
会员Q群
  • 会员专属群点击这里加入QQ群
客服邮箱
回到顶部