电脑桌面
添加小米粒文库到电脑桌面
安装后可以在桌面快捷访问

监理人员岗前培训

监理人员岗前培训_第1页
1/12
监理人员岗前培训_第2页
2/12
监理人员岗前培训_第3页
3/12
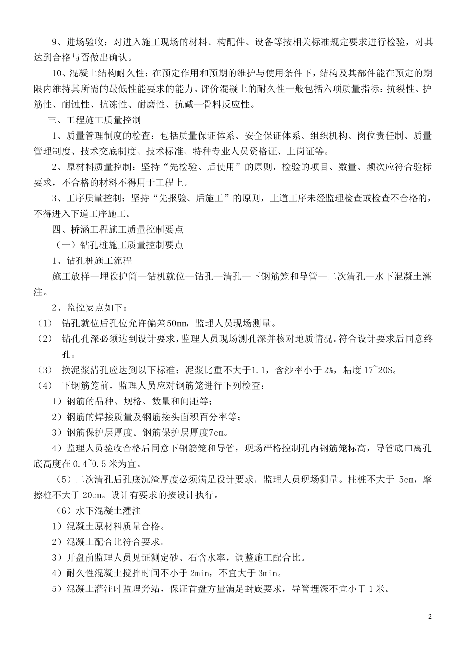
1 监 理 人 员 岗 前 培 训 一、培训内容 1、客运专线铁路路基工程施工质量验收暂行标准 铁建设[2005]160 号 2、客运专线铁路桥涵工程施工质量验收暂行标准 铁建设[2005]160 号 3、客运专线铁路隧道工程施工质量验收暂行标准 铁建设[2005]160 号 4、客运专线铁路轨道工程施工质量验收暂行标准 铁建设[2005]160 号 5、铁路混凝土工程施工质量验收补充标准 铁建设[2005]160 号 6、铁路混凝土与砌体工程施工质量验收标准 TB10424—2003 7、客运专线铁路路基工程施工技术指南 TZ212—2005 8、客运专线铁路桥涵工程施工技术指南 TZ213—2005 9、客运专线铁路隧道工程施工技术指南 TZ214—2005 10、客运专线铁路轨道工程施工技术指南 TZ215—2005 11、铁路混凝土工程施工技术指南 TZ210—2005 12、铁路建设工程监理规范 TB10402—2007 二、常用术语 1、验标:上述 1~6 项的标准就简称为验标。铁路工程施工质量验收的依据是各专业验标,各项验标均具有强制性,除此之外,均不得作为验收依据。 2、工程施工质量:反映工程施工过程或实体满足相关标准规定或合同约定的要求,包括在其安全、使用功能及其在耐久性能、环境保护等方面所有明显和隐含能力的特性总和。 设计、验标、技术指南三者之间的关系是:验标服从于设计,技术指南服从于验标。设计有要求的按设计执行,设计没有要求的按验标执行,二者相抵触的以高标准为准。 3、检验批:按同一生产条件或规定的方式汇总起来供检验用的由一定数量样本组成 的检验体。 4、见 证 :监理单 位 现 场 监督 施工单 位 某 过程完 成 情 况 的活 动 ,如 见 证 检验、见 证 检测 、见 证试 验等。 5、见 证 取 样检测 :在监理单 位 监督 下 ,由施工单 位 有关人员现 场 取 样,并 同监理人员共 同送至 具备 相应 资 质的检测 单 位 所进 行的检测 。 见 证 和见 证 取 样检测 ,从理论 上讲 ,见 证 的范畴 较 大 ,它 包括见 证 取 样在内。 见 证 取 样检测 多 用于能够 取 样的重 要原 材 料 、重 要结 构 的试 件检测 。对 于不能取 样或不能取 样的现 场 检测 项目 ,以及施工单 位 进 行检验、检测 、试 验,监理单 位 见 证 就可 以的项目 ,用见 证 ( 检验、检测 、试 验) 较 为合适 。如 路基压 实质量检验、桥涵桩 基无 损 检...

1、当您付费下载文档后,您只拥有了使用权限,并不意味着购买了版权,文档只能用于自身使用,不得用于其他商业用途(如 [转卖]进行直接盈利或[编辑后售卖]进行间接盈利)。
2、本站所有内容均由合作方或网友上传,本站不对文档的完整性、权威性及其观点立场正确性做任何保证或承诺!文档内容仅供研究参考,付费前请自行鉴别。
3、如文档内容存在违规,或者侵犯商业秘密、侵犯著作权等,请点击“违规举报”。

碎片内容

监理人员岗前培训

您可能关注的文档

确认删除?
VIP
微信客服
  • 扫码咨询
会员Q群
  • 会员专属群点击这里加入QQ群
客服邮箱
回到顶部