电脑桌面
添加小米粒文库到电脑桌面
安装后可以在桌面快捷访问

2025年《有机化学基础》知识点整理

2025年《有机化学基础》知识点整理_第1页
1/21
2025年《有机化学基础》知识点整理_第2页
2/21
2025年《有机化学基础》知识点整理_第3页
3/21
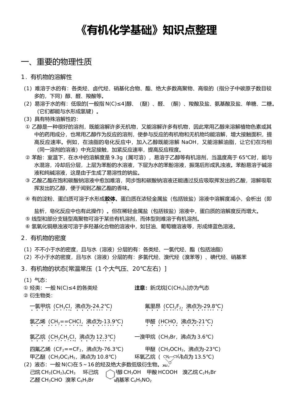
《有机化学基础》知识点整理 一、重要的物理性质1.有机物的溶解性(1)难溶于水的有:各类烃、卤代烃、硝基化合物、酯、绝大多数高聚物、高级的(指分子中碳原子数目较多的,下同)醇、醛、羧酸等。(2)易溶于水的有:低级的[一般指 N(C)≤4]醇、(醚)、醛、(酮)、羧酸及盐、氨基酸及盐、单糖、二糖。(它们都能与水形成氢键)。(3)具有特殊溶解性的:① 乙醇是一种很好的溶剂,既能溶解许多无机物,又能溶解许多有机物,因此常用乙醇来溶解植物色素或其中的药用成分,也常用乙醇作为反应的溶剂,使参与反应的有机物和无机物均能溶解,增大接触面积,提高反应速率。例如,在油脂的皂化反应中,加入乙醇既能溶解 NaOH,又能溶解油脂,让它们在均相(同一溶剂的溶液)中充足接触,加紧反应速率,提高反应程度。② 苯酚:室温下,在水中的溶解度是 9.3g(属可溶),易溶于乙醇等有机溶剂,当温度高于 65℃时,能与水混溶,冷却后分层,上层为苯酚的水溶液,下层为水的苯酚溶液,振荡后形成乳浊液。苯酚易溶于碱溶液和纯碱溶液,这是由于生成了易溶性的钠盐。③ 乙酸乙酯在饱和碳酸钠溶液中愈加难溶,同步饱和碳酸钠溶液还能通过反应吸取挥发出的乙酸,溶解吸取挥发出的乙醇,便于闻到乙酸乙酯的香味。④ 有的淀粉、蛋白质可溶于水形成胶体。蛋白质在浓轻金属盐(包括铵盐)溶液中溶解度减小,会析出(即盐析,皂化反应中也有此操作)。但在稀轻金属盐(包括铵盐)溶液中,蛋白质的溶解度反而增大。⑤ 线型和部分支链型高聚物可溶于某些有机溶剂,而体型则难溶于有机溶剂。⑥ 氢氧化铜悬浊液可溶于多羟基化合物的溶液中,如甘油、葡萄糖溶液等,形成绛蓝色溶液。2.有机物的密度(1)不不小于水的密度,且与水(溶液)分层的有:各类烃、一氯代烃、酯(包括油脂)(2)不小于水的密度,且与水(溶液)分层的有:多氯代烃、溴代烃(溴苯等)、碘代烃、硝基苯3.有机物的状态[常温常压(1 个大气压、20℃左右)](1)气态:① 烃类:一般 N(C)≤4 的各类烃注意:新戊烷[C(CH3)4]亦为气态② 衍生物类:一氯甲烷(CH3Cl,沸点为-24.2℃)氟里昂(CCl2F2,沸点为-29.8℃)氯乙烯(CH2==CHCl,沸点为-13.9℃)甲醛(HCHO,沸点为-21℃)氯乙烷(CH3CH2Cl,沸点为 12.3℃)一溴甲烷(CH3Br,沸点为 3.6℃)四氟乙烯(CF2==CF2,沸点为-76.3℃)甲醚(CH3OCH3,沸点为-23℃)甲乙醚(CH3OC2H5,沸点为 10.8℃)环氧乙烷( ,沸点为...

1、当您付费下载文档后,您只拥有了使用权限,并不意味着购买了版权,文档只能用于自身使用,不得用于其他商业用途(如 [转卖]进行直接盈利或[编辑后售卖]进行间接盈利)。
2、本站所有内容均由合作方或网友上传,本站不对文档的完整性、权威性及其观点立场正确性做任何保证或承诺!文档内容仅供研究参考,付费前请自行鉴别。
3、如文档内容存在违规,或者侵犯商业秘密、侵犯著作权等,请点击“违规举报”。

碎片内容

2025年《有机化学基础》知识点整理

您可能关注的文档

确认删除?
VIP
微信客服
  • 扫码咨询
会员Q群
  • 会员专属群点击这里加入QQ群
客服邮箱
回到顶部