电脑桌面
添加小米粒文库到电脑桌面
安装后可以在桌面快捷访问

2025年06289自学考试工程招标与合同管理重点南工大

2025年06289自学考试工程招标与合同管理重点南工大_第1页
1/11
2025年06289自学考试工程招标与合同管理重点南工大_第2页
2/11
2025年06289自学考试工程招标与合同管理重点南工大_第3页
3/11
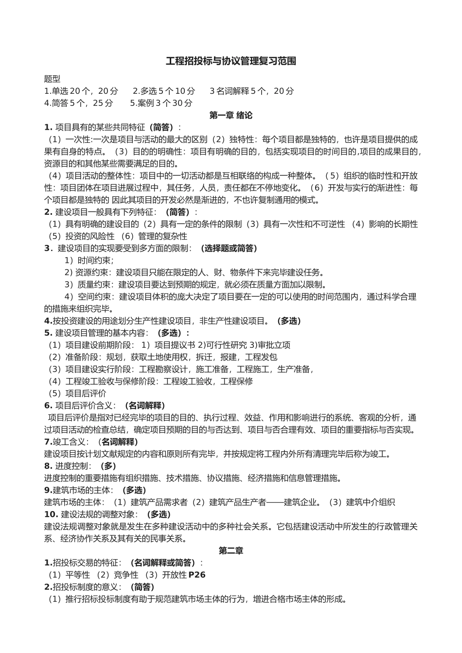
工程招投标与协议管理复习范围题型1.单选 20 个,20 分 2.多选 5 个 10 分 3 名词解释 5 个,20 分4.简答 5 个,25 分 5.案例 3 个 30 分第一章 绪论1. 项目具有的某些共同特征(简答):(1)一次性:一次是项目与活动的最大的区别(2)独特性:每个项目都是独特的,也许是项目提供的成果有自身的特点。(3)目的的明确性:项目有明确的目的,包括实现项目的时间目的,项目的成果目的,资源目的和其他某些需要满足的目的。(4)项目活动的整体性:项目中的一切活动都是互相联络的构成一种整体。( 5)组织的临时性和开放性:项目团体在项目进展过程中,其任务,人员,责任都在不停地变化。(6)开发与实行的渐进性:每个项目都是独特的 因此其项目的开发必然是渐进的,不也许复制通用的模式。2. 建设项目一般具有下列特征:(简答):(1)具有明确的建设目的(2)具有一定的条件的限制(3)具有一次性和不可逆性 (4)影响的长期性 (5)投资的风险性 (6)管理的复杂性3.建设项目的实现要受到多方面的限制:(选择题或简答)1)时间约束;2) 资源约束:建设项目只能在限定的人、财、物条件下来完毕建设任务。3)质量约束:建设项目要达到预期的规定,就必须在质量方面加以限制。4)空间约束:建设项目体积的庞大决定了项目要在一定的可以使用的时间范围内,通过科学合理的措施来组织完毕。4.按投资建设的用途划分生产性建设项目,非生产性建设项目。(多选)5. 建设项目管理的基本内容:(多选):(1)项目建设前期阶段: 1)项目提议书 2)可行性研究 3)审批立项(2)准备阶段:规划,获取土地使用权,拆迁,报建,工程发包(3)项目建设实行阶段:工程勘察设计,施工准备,工程施工,生产准备,(4)工程竣工验收与保修阶段:工程竣工验收,工程保修(5)项目后评价6. 项目后评价含义:(名词解释)项目后评价是指对已经完毕的项目的目的、执行过程、效益、作用和影响进行的系统、客观的分析,通过项目活动的检查总结,确定项目预期的目的与否达到、项目与否合理有效、项目的重要指标与否实现。7.竣工含义:(名词解释)建设项目按计划文献规定的内容和原则所有完毕,并按规定将工程内外所有清理完毕后称为竣工。8. 进度控制:(多)进度控制的重要措施有组织措施、技术措施、协议措施、经济措施和信息管理措施。9.建筑市场的主体:(多选)建筑市场的主体:(1)建筑产品需求者(2)建筑产品生产者——建...

1、当您付费下载文档后,您只拥有了使用权限,并不意味着购买了版权,文档只能用于自身使用,不得用于其他商业用途(如 [转卖]进行直接盈利或[编辑后售卖]进行间接盈利)。
2、本站所有内容均由合作方或网友上传,本站不对文档的完整性、权威性及其观点立场正确性做任何保证或承诺!文档内容仅供研究参考,付费前请自行鉴别。
3、如文档内容存在违规,或者侵犯商业秘密、侵犯著作权等,请点击“违规举报”。

碎片内容

2025年06289自学考试工程招标与合同管理重点南工大

您可能关注的文档

卷上珠帘+ 关注
实名认证
内容提供者

该用户很懒,什么也没介绍

确认删除?
VIP
微信客服
  • 扫码咨询
会员Q群
  • 会员专属群点击这里加入QQ群
客服邮箱
回到顶部