电脑桌面
添加小米粒文库到电脑桌面
安装后可以在桌面快捷访问

2025年专业技术人员继续教育公需科目考试答案解析

2025年专业技术人员继续教育公需科目考试答案解析_第1页
1/6
2025年专业技术人员继续教育公需科目考试答案解析_第2页
2/6
2025年专业技术人员继续教育公需科目考试答案解析_第3页
3/6
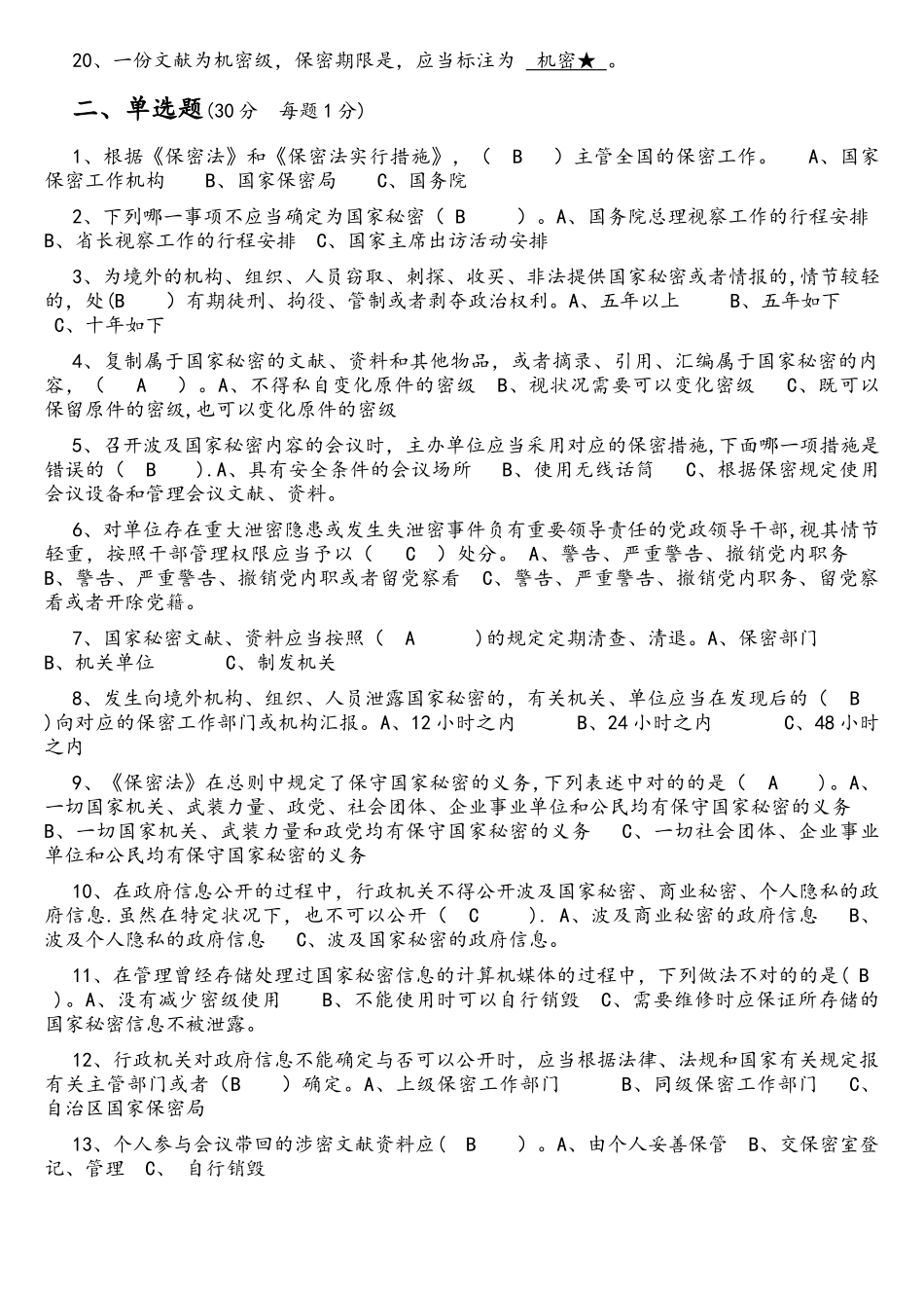
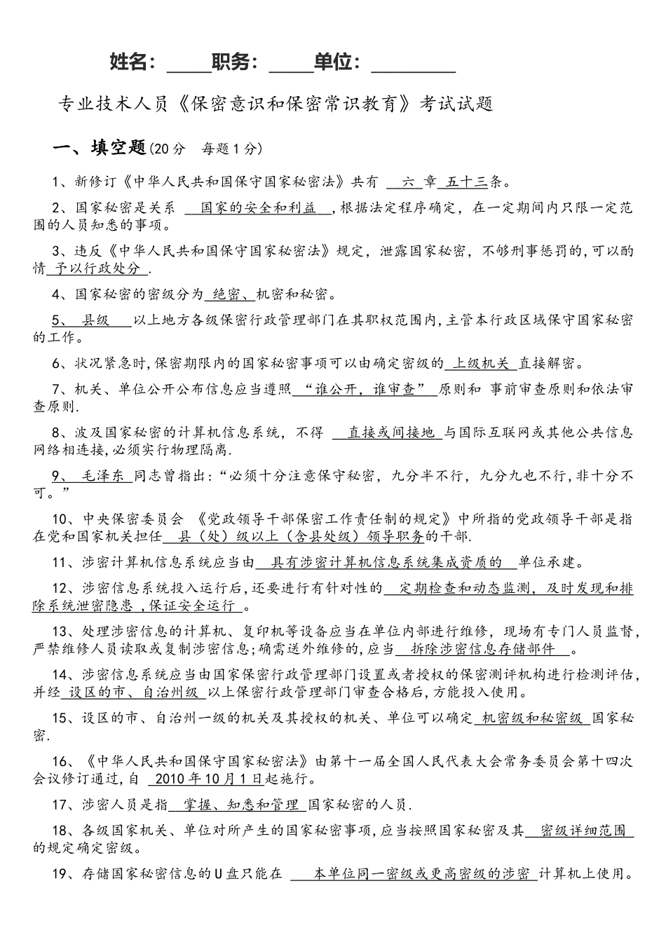
姓名: 职务: 单位: 专业技术人员《保密意识和保密常识教育》考试试题一、填空题(20 分 每题 1 分)1、新修订《中华人民共和国保守国家秘密法》共有 六 章 五十三 条。2、国家秘密是关系 国家的安全和利益 ,根据法定程序确定,在一定期间内只限一定范围的人员知悉的事项。3、违反《中华人民共和国保守国家秘密法》规定,泄露国家秘密,不够刑事惩罚的,可以酌情 予以行政处分 .4、国家秘密的密级分为 绝密、 机密和秘密。5 、 县级 以上地方各级保密行政管理部门在其职权范围内,主管本行政区域保守国家秘密的工作。6、状况紧急时,保密期限内的国家秘密事项可以由确定密级的 上级机关 直接解密。 7、机关、单位公开公布信息应当遵照 “谁公开,谁审查” 原则和 事前审查原则和依法审查原则.8、波及国家秘密的计算机信息系统,不得 直接或间接地 与国际互联网或其他公共信息网络相连接,必须实行物理隔离.9 、 毛泽东 同志曾指出:“必须十分注意保守秘密,九分半不行,九分九也不行,非十分不可。” 10、中央保密委员会 《党政领导干部保密工作责任制的规定》中所指的党政领导干部是指在党和国家机关担任 县(处)级以上(含县处级)领导职务 的干部.11、涉密计算机信息系统应当由 具有涉密计算机信息系统集成资质的 单位承建。12、涉密信息系统投入运行后,还要进行有针对性的 定期检查和动态监测,及时发现和排 除系统泄密隐患 , 保证安全运行 。13、处理涉密信息的计算机、复印机等设备应当在单位内部进行维修,现场有专门人员监督,严禁维修人员读取或复制涉密信息;确需送外维修的,应当 拆除涉密信息存储部件 。14、涉密信息系统应当由国家保密行政管理部门设置或者授权的保密测评机构进行检测评估,并经 设区的市、自治州级 以上保密行政管理部门审查合格后,方能投入使用。15、设区的市、自治州一级的机关及其授权的机关、单位可以确定 机密级和秘密级 国家秘密.16、《中华人民共和国保守国家秘密法》由第十一届全国人民代表大会常务委员会第十四次会议修订通过,自 2010 年 10 月 1 日 起施行。 17、涉密人员是指 掌握、知悉和管理 国家秘密的人员.18、各级国家机关、单位对所产生的国家秘密事项,应当按照国家秘密及其 密级详细范围 的规定确定密级。19、存储国家秘密信息的 U 盘只能在 本单位同一密级或更高密级的涉密 计算机上使用。20、一份文献为机密级,保密期限是,应当标...

1、当您付费下载文档后,您只拥有了使用权限,并不意味着购买了版权,文档只能用于自身使用,不得用于其他商业用途(如 [转卖]进行直接盈利或[编辑后售卖]进行间接盈利)。
2、本站所有内容均由合作方或网友上传,本站不对文档的完整性、权威性及其观点立场正确性做任何保证或承诺!文档内容仅供研究参考,付费前请自行鉴别。
3、如文档内容存在违规,或者侵犯商业秘密、侵犯著作权等,请点击“违规举报”。

碎片内容

2025年专业技术人员继续教育公需科目考试答案解析

您可能关注的文档

确认删除?
VIP
微信客服
  • 扫码咨询
会员Q群
  • 会员专属群点击这里加入QQ群
客服邮箱
回到顶部