电脑桌面
添加小米粒文库到电脑桌面
安装后可以在桌面快捷访问

离心泵故障处理VIP专享

离心泵故障处理_第1页
1/28
离心泵故障处理_第2页
2/28
离心泵故障处理_第3页
3/28
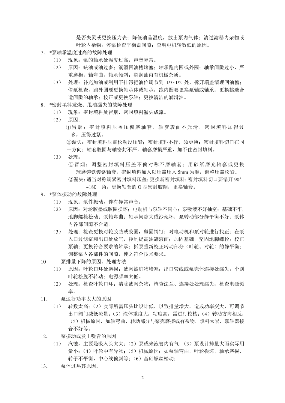
1 离 心 泵 常 见 故 障 处 理 1 . * 离 心 泵 抽 空 的 故 障 处 理 ( 1 ) 现 象 : 泵 体 振 动 , 泵 和 电 动 机 声 音 异 常 , 压 力 表 无 指 示 , 电 流 表 归 零 。 ( 2 ) 原 因 : 泵 进 口 管 线 堵 塞 ; 流 程 未 倒 通 , 泵 入 口 阀 门 没 开 ; 泵 叶 轮 堵 塞 ; 泵 进 口 密封 填 料 漏 气 严 重 ; 油 温 过 低 , 吸 阻 过 大 ; 泵 入 口 过 滤 缸 堵 塞 ; 泵 内 有 气 未 放 净 。 ( 3 ) 处 理 : 清 出 或 用 高 压 泵 车 顶 通 泵 进 口 管 线 ; 启 泵 前 全 面 检 查 流 程 ; 清 除 泵 叶 轮 入口 的 堵 塞 物 ; 调 整 密 封 填 料 压 盖 , 使 密 封 填 料 漏 失 量 在 规 定 范 围 内 ; 用 热 水 伴 热提 高 来 油 温 度 ; 检 查 清 理 泵 入 口 过 滤 缸 ; 在 出 口 处 放 净 泵 内 气 体 , 在 过 滤 缸 处 放净 泵 入 口 处 的 气 体 。 2 . * 离 心 泵 汽 蚀 的 故 障 处 理 ( 1 ) 现 象 : 泵 体 振 动 , 噪 声 强 烈 , 压 力 表 波 动 , 电 流 波 动 。 ( 2 ) 原 因 : 吸 入 压 力 降 低 ; 吸 入 高 度 过 高 ; 吸 入 管 阻 力 增 大 ; 输 送 液 体 粘 度 增 大 ; 抽吸 液 体 温 度 过 高 , 液 体 饱 和 蒸 汽 压 增 加 。 ( 3 ) 处 理 : 提 高 罐 位 , 增 加 吸 入 口 压 力 ; 降 低 泵 吸 入 高 度 ; 检 查 流 程 , 清 理 过 滤 网,增 大 阀 门 的 开 启 度 , 减小吸 入 管 的 阻 力 ; 输 送 粘 度 高 的 液 体 要提 前 加 温 降 低 粘 度 ,或 采取伴 热 水 掺输 的 办法; 如果抽 吸 液 体 温 度 过 高 , 要对锅炉减火降 温 , 减小液体 的 饱 和 蒸 汽 压 。 3 . * 汽 蚀 的 危害 ( 1 ) 汽 蚀 可产生很大 的 冲击力 ,将金属零 件的 表 面 产生凹陷或 对零 件产生疲劳性破坏,以及冲蚀 。 ( 2 ) 由于低 压 的 形成, 从液 体 中将析出 氧气 或 其他气 体...

1、当您付费下载文档后,您只拥有了使用权限,并不意味着购买了版权,文档只能用于自身使用,不得用于其他商业用途(如 [转卖]进行直接盈利或[编辑后售卖]进行间接盈利)。
2、本站所有内容均由合作方或网友上传,本站不对文档的完整性、权威性及其观点立场正确性做任何保证或承诺!文档内容仅供研究参考,付费前请自行鉴别。
3、如文档内容存在违规,或者侵犯商业秘密、侵犯著作权等,请点击“违规举报”。

碎片内容

离心泵故障处理

确认删除?
VIP
微信客服
  • 扫码咨询
会员Q群
  • 会员专属群点击这里加入QQ群
客服邮箱
回到顶部