电脑桌面
添加小米粒文库到电脑桌面
安装后可以在桌面快捷访问

华为路由器路由策略和策略路由VIP免费

华为路由器路由策略和策略路由_第1页
1/12
华为路由器路由策略和策略路由_第2页
2/12
华为路由器路由策略和策略路由_第3页
3/12
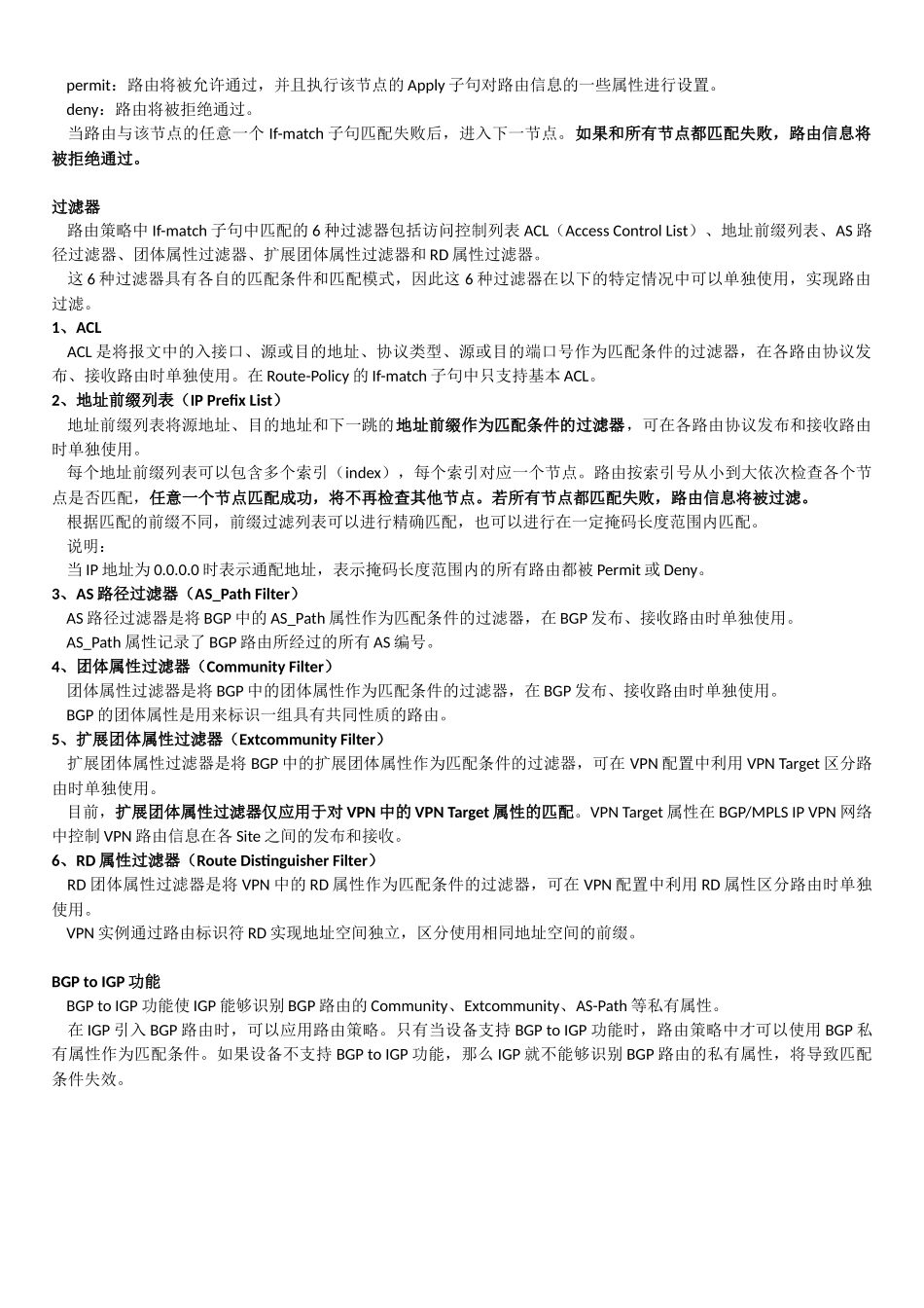
路由策略和策略路由一、路由策略简介路由策略主要实现了路由过滤和路由属性设置等功能,它通过改变路由属性(包括可达性)来改变网络流量所经过的路径。路由协议在发布、接收和引入路由信息时,根据实际组网需求实施一些策略,以便对路由信息进行过滤和改变路由信息的属性,如:1、控制路由的接收和发布只发布和接收必要、合法的路由信息,以控制路由表的容量,提高网络的安全性。2、控制路由的引入在一种路由协议在引入其它路由协议发现的路由信息丰富自己的路由信息时,只引入一部分满足条件的路由信息。3、设置特定路由的属性修改通过路由策略过滤的路由的属性,满足自身需要。路由策略具有以下价值:通过控制路由器的路由表规模,节约系统资源;通过控制路由的接收、发布和引入,提高网络安全性;通过修改路由属性,对网络数据流量进行合理规划,提高网络性能。二、基本原理路由策略使用不同的匹配条件和匹配模式选择路由和改变路由属性。在特定的场景中,路由策略的6种过滤器也能单独使用,实现路由过滤。若设备支持BGPtoIGP功能,还能在IGP引入BGP路由时,使用BGP私有属性作为匹配条件。图1路由策略原理图如图1,一个路由策略中包含N(N>=1)个节点(Node)。路由进入路由策略后,按节点序号从小到大依次检查各个节点是否匹配。匹配条件由If-match子句定义,涉及路由信息的属性和路由策略的6种过滤器。当路由与该节点的所有If-match子句都匹配成功后,进入匹配模式选择,不再匹配其他节点。匹配模式分permit和deny两种:permit:路由将被允许通过,并且执行该节点的Apply子句对路由信息的一些属性进行设置。deny:路由将被拒绝通过。当路由与该节点的任意一个If-match子句匹配失败后,进入下一节点。如果和所有节点都匹配失败,路由信息将被拒绝通过。过滤器路由策略中If-match子句中匹配的6种过滤器包括访问控制列表ACL(AccessControlList)、地址前缀列表、AS路径过滤器、团体属性过滤器、扩展团体属性过滤器和RD属性过滤器。这6种过滤器具有各自的匹配条件和匹配模式,因此这6种过滤器在以下的特定情况中可以单独使用,实现路由过滤。1、ACLACL是将报文中的入接口、源或目的地址、协议类型、源或目的端口号作为匹配条件的过滤器,在各路由协议发布、接收路由时单独使用。在Route-Policy的If-match子句中只支持基本ACL。2、地址前缀列表(IPPrefixList)地址前缀列表将源地址、目的地址和下一跳的地址前缀作为匹配条件的过滤器,可在各路由协议发布和接收路由时单独使用。每个地址前缀列表可以包含多个索引(index),每个索引对应一个节点。路由按索引号从小到大依次检查各个节点是否匹配,任意一个节点匹配成功,将不再检查其他节点。若所有节点都匹配失败,路由信息将被过滤。根据匹配的前缀不同,前缀过滤列表可以进行精确匹配,也可以进行在一定掩码长度范围内匹配。说明:当IP地址为0.0.0.0时表示通配地址,表示掩码长度范围内的所有路由都被Permit或Deny。3、AS路径过滤器(AS_PathFilter)AS路径过滤器是将BGP中的AS_Path属性作为匹配条件的过滤器,在BGP发布、接收路由时单独使用。AS_Path属性记录了BGP路由所经过的所有AS编号。4、团体属性过滤器(CommunityFilter)团体属性过滤器是将BGP中的团体属性作为匹配条件的过滤器,在BGP发布、接收路由时单独使用。BGP的团体属性是用来标识一组具有共同性质的路由。5、扩展团体属性过滤器(ExtcommunityFilter)扩展团体属性过滤器是将BGP中的扩展团体属性作为匹配条件的过滤器,可在VPN配置中利用VPNTarget区分路由时单独使用。目前,扩展团体属性过滤器仅应用于对VPN中的VPNTarget属性的匹配。VPNTarget属性在BGP/MPLSIPVPN网络中控制VPN路由信息在各Site之间的发布和接收。6、RD属性过滤器(RouteDistinguisherFilter)RD团体属性过滤器是将VPN中的RD属性作为匹配条件的过滤器,可在VPN配置中利用RD属性区分路由时单独使用。VPN实例通过路由标识符RD实现地址空间独立,区分使用相同地址空间的前缀。BGPtoIGP功能BGPtoIGP功能使IGP能够识别BGP路由的Community、Extcommunity、AS-Path等私有属性。在IGP引入BGP路由...

1、当您付费下载文档后,您只拥有了使用权限,并不意味着购买了版权,文档只能用于自身使用,不得用于其他商业用途(如 [转卖]进行直接盈利或[编辑后售卖]进行间接盈利)。
2、本站所有内容均由合作方或网友上传,本站不对文档的完整性、权威性及其观点立场正确性做任何保证或承诺!文档内容仅供研究参考,付费前请自行鉴别。
3、如文档内容存在违规,或者侵犯商业秘密、侵犯著作权等,请点击“违规举报”。

碎片内容

华为路由器路由策略和策略路由

您可能关注的文档

确认删除?
VIP
微信客服
  • 扫码咨询
会员Q群
  • 会员专属群点击这里加入QQ群
客服邮箱
回到顶部