电脑桌面
添加小米粒文库到电脑桌面
安装后可以在桌面快捷访问

计算机科学与技术专业实习报告(参考)

计算机科学与技术专业实习报告(参考)_第1页
1/7
计算机科学与技术专业实习报告(参考)_第2页
2/7
计算机科学与技术专业实习报告(参考)_第3页
3/7
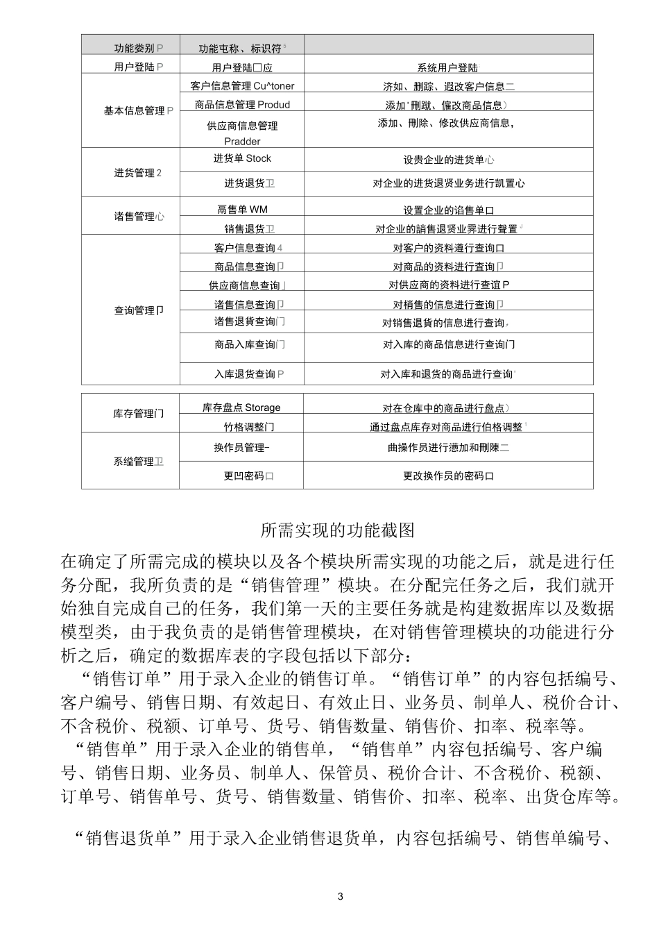
1计算机科学与技术专业实习报告(参考)1. 实习目的实习是是增强学生实践能力、培 bai 养学生提高分析问题和解决问题的能力以及综合运用所学基础知识和基本技能的重要途径,也是学生最终完成本科教学不可或缺的阶段。生产实习是学生培养计划的重要组成部分,是在教学过程中是学生获得生产实际知识,巩固和深化所学理论知识,贯彻理论与实际结合的教学原则,加强学生的工程实践训练,培养学生获取知识、运用知识创新能力的重要教学环节;是使学生了解社会,接触实际,进行素质教育的重要途径。2. 实习内容这次实习的主要内容是学习 Java 的基础知识,并最终能够运用所学的知识完成一个“企业进销存管理系统”的项目。在为期近一个月的时间里,前二周的时间里主要是用来学习 Java 的相关知识,最后一周就是通过分组合作来完成该项目。在第一周里,老师为我们讲解了 Java 的一些基础知识,使我们对Java 有了一个较全面的认识,并能够运用 Java 语言亲自动手写出一些小程序;在第二周和第二周里,主要是我们自主学习,通过制作一个“坦克大战”的小游戏,使我们能够巩固和加强第一周所学的基础知识,提高自己的实际动手能力,在学习的过程中,我们不仅可以上网查询,还能同学之间相互交流,如果有自己无法解决的问题,还能随时向老师请教。因为最后的实际项目需要,老师还特地花了一天的时间为我们讲解了一下 MySql 数据库的基础知识;在最后一周里,主要就是小组合作来完成“企业进销存管理系统”这个项目。在拿到项目后,我们小组并没有急着去做,而是大家一起商量需求分析,把我们要做的模块及各个模块所需的功能确定下来,然后进行分工,每个人各负责一个模块,在大家都完成自己负责的模块之后,最后再进行整合,从而形成一个完成的系统。项目组长还制定了一份项目进度表,是我们有一个大体的计划,知道自己每天需要完成哪些内容。2主要功能模块截图进销龍理系用On理i管3功能娄别 P功能屯称、标识符 5用户登陆 P用户登陆□应系统用户登陆;基本佶息管理 P客户信息管理 Cu^toner济如、删踪、遐改客户信息二商品信息管理 Produd添加'刪蹴、僱改商品信息)供应商信息管理Pradder添加、刪除、修改供应商信息,进货管理 2进货单 Stock设贵企业的进货单心进货退货卫对企业的进货退贤业务进行凯置心诸售管理心鬲售单 WM设置企业的谄售单口销售退货卫对企业的誚售退贤业霁进行聲置 J查询管理卩客户信息查询 4对客户的资料遵行查询...

1、当您付费下载文档后,您只拥有了使用权限,并不意味着购买了版权,文档只能用于自身使用,不得用于其他商业用途(如 [转卖]进行直接盈利或[编辑后售卖]进行间接盈利)。
2、本站所有内容均由合作方或网友上传,本站不对文档的完整性、权威性及其观点立场正确性做任何保证或承诺!文档内容仅供研究参考,付费前请自行鉴别。
3、如文档内容存在违规,或者侵犯商业秘密、侵犯著作权等,请点击“违规举报”。

碎片内容

计算机科学与技术专业实习报告(参考)

确认删除?
VIP
微信客服
  • 扫码咨询
会员Q群
  • 会员专属群点击这里加入QQ群
客服邮箱
回到顶部