电脑桌面
添加小米粒文库到电脑桌面
安装后可以在桌面快捷访问

医疗安全生产活动月奖惩方案juVIP免费

医疗安全生产活动月奖惩方案ju_第1页
1/4
医疗安全生产活动月奖惩方案ju_第2页
2/4
医疗安全生产活动月奖惩方案ju_第3页
3/4
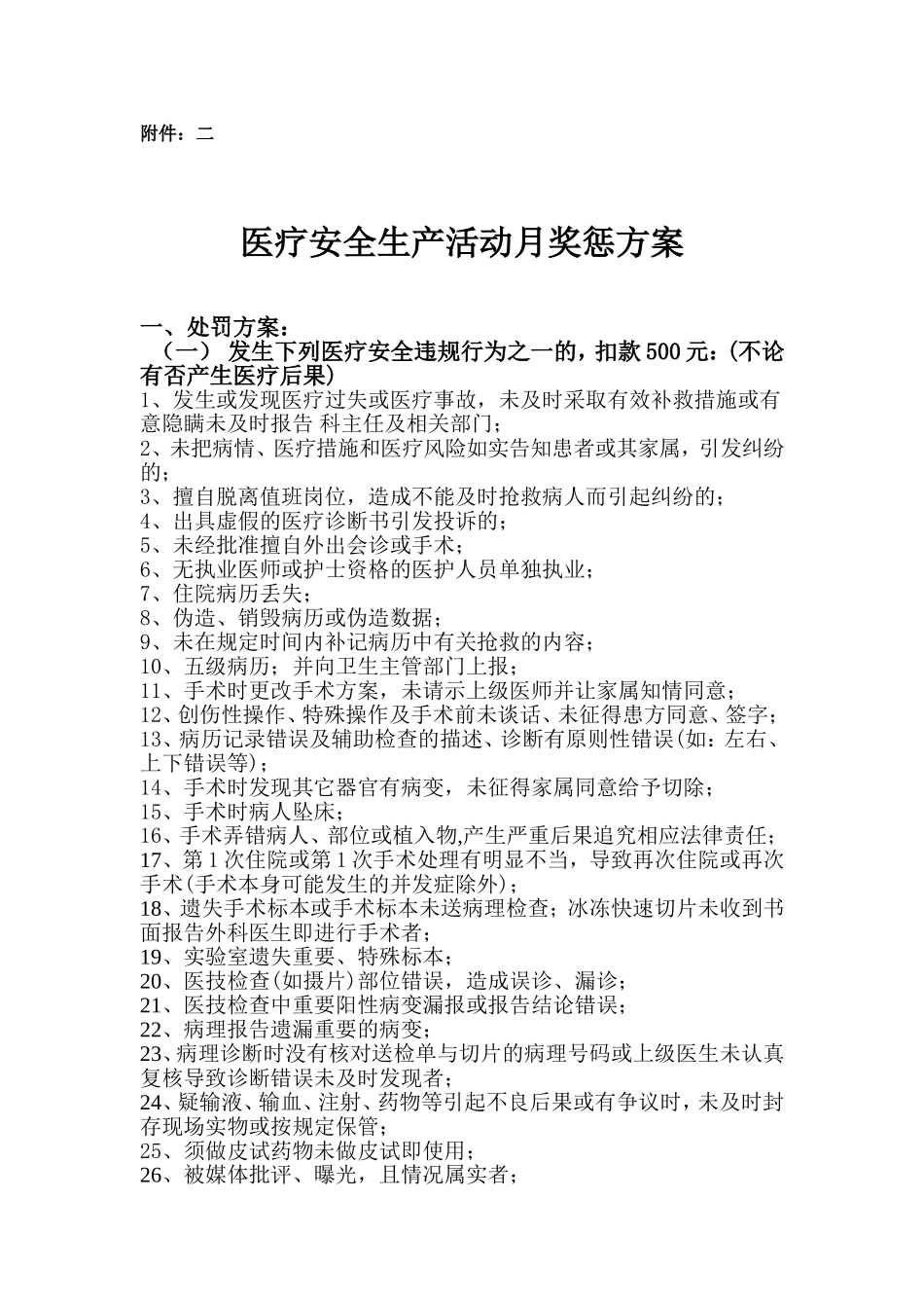
附件:二医疗安全生产活动月奖惩方案一、处罚方案:(一)发生下列医疗安全违规行为之一的,扣款500元:(不论有否产生医疗后果)1、发生或发现医疗过失或医疗事故,未及时采取有效补救措施或有意隐瞒未及时报告科主任及相关部门;2、未把病情、医疗措施和医疗风险如实告知患者或其家属,引发纠纷的;3、擅自脱离值班岗位,造成不能及时抢救病人而引起纠纷的;4、出具虚假的医疗诊断书引发投诉的;5、未经批准擅自外出会诊或手术;6、无执业医师或护士资格的医护人员单独执业;7、住院病历丢失;8、伪造、销毁病历或伪造数据;9、未在规定时间内补记病历中有关抢救的内容;10、五级病历;并向卫生主管部门上报;11、手术时更改手术方案,未请示上级医师并让家属知情同意;12、创伤性操作、特殊操作及手术前未谈话、未征得患方同意、签字;13、病历记录错误及辅助检查的描述、诊断有原则性错误(如:左右、上下错误等);14、手术时发现其它器官有病变,未征得家属同意给予切除;15、手术时病人坠床;16、手术弄错病人、部位或植入物,产生严重后果追究相应法律责任;17、第1次住院或第1次手术处理有明显不当,导致再次住院或再次手术(手术本身可能发生的并发症除外);18、遗失手术标本或手术标本未送病理检查;冰冻快速切片未收到书面报告外科医生即进行手术者;19、实验室遗失重要、特殊标本;20、医技检查(如摄片)部位错误,造成误诊、漏诊;21、医技检查中重要阳性病变漏报或报告结论错误;22、病理报告遗漏重要的病变;23、病理诊断时没有核对送检单与切片的病理号码或上级医生未认真复核导致诊断错误未及时发现者;24、疑输液、输血、注射、药物等引起不良后果或有争议时,未及时封存现场实物或按规定保管;25、须做皮试药物未做皮试即使用;26、被媒体批评、曝光,且情况属实者;27、输入不合格药品(过期、变质、异物),输液、发药错误导致纠纷者;28、使用有明确禁忌症的药物;(二)发生下列医疗安全违规行为之一的,扣款300元:1、重大疑难手术、特殊手术未审批;2、新技术、新项目未审批;3、所带教的实习、进修医生违规操作;4、急诊病人未及时处理;5、危重病人、暴力外伤或有潜在病情变化的病人未留观;6、病情危重未谈话签字,未发病危通知单;7、出现病情危重信号(如高热、大出血、血压下降、呼吸困难、意识改变、严重电解质紊乱等)未及时发现、报告或未及时处理;8、医师未诊视住院病人即开医嘱;9、急会诊不及时到位者、不能及时抢救者;10、推诿病人或未履行首诊负责制;11、重病患者转送或检查未安排护送发生意外的;12、新入院病人未按规定时限完成病历或知情告知谈话;13、手术记录末及时完成。14、麻醉时有疑难情况未及时请示上级医生;15、因护理人员责任心原因发生坠床、压疮、烫伤、跌倒等意外或并发症的:16、麻醉药品未按规定使用;17、检验结果明显异常未复查,未及时报告临床科室;18、药物剂量超过药典规定,不管有无造成不良后果(若目前国际、国内公认的用药方案可除外);(三)发生下列医疗安全违规行为之一的,扣款200元:1、来人、来信、来电投诉或与病人吵架查实有一定责任者;2、不服从医院总值班、医务科、护理部医疗资源(人员、床位、设备等)调动或不完成指令性任务;3、漏报、迟报传染病卡;4、当事科室负责人及相关人员不参与或无理由不及时参与纠纷处理;5、泄露患者隐私或因言语不当造成纠纷的(如指责他人或推卸责任的);6、擅自脱离值班岗位;7、值班医生未执行夜查房制度;8、病情变化家属呼叫时医务人员未及时到位;9、发现疑难情况未及时请示上级医生,造成一定后果的;10、四级病历;11、病情观察不及时、不严密,导致病情恶化未及时发现;12、出现并发症后未按治疗原则积极正确处理;13、死亡讨论7天内未完成;14、麻醉方式改变,未请示上级医师;15、疑难切片诊断有困难未请示上级医师,打出错误报告;16、急救时心电监护、吸引器等抢救仪器不能正常运转,抢救必备药不齐或过期的;17、手术时清点物品不清,导致手术时间延长15分钟以上者,术中改变手术方式、增加切除器官、扩大手术范围未征得患者及(或)家属同意并签字,征求意见的...

1、当您付费下载文档后,您只拥有了使用权限,并不意味着购买了版权,文档只能用于自身使用,不得用于其他商业用途(如 [转卖]进行直接盈利或[编辑后售卖]进行间接盈利)。
2、本站所有内容均由合作方或网友上传,本站不对文档的完整性、权威性及其观点立场正确性做任何保证或承诺!文档内容仅供研究参考,付费前请自行鉴别。
3、如文档内容存在违规,或者侵犯商业秘密、侵犯著作权等,请点击“违规举报”。

碎片内容

医疗安全生产活动月奖惩方案ju

确认删除?
VIP
微信客服
  • 扫码咨询
会员Q群
  • 会员专属群点击这里加入QQ群
客服邮箱
回到顶部