电脑桌面
添加小米粒文库到电脑桌面
安装后可以在桌面快捷访问

医院医疗核心制度入职试题VIP免费

医院医疗核心制度入职试题_第1页
1/7
医院医疗核心制度入职试题_第2页
2/7
医院医疗核心制度入职试题_第3页
3/7
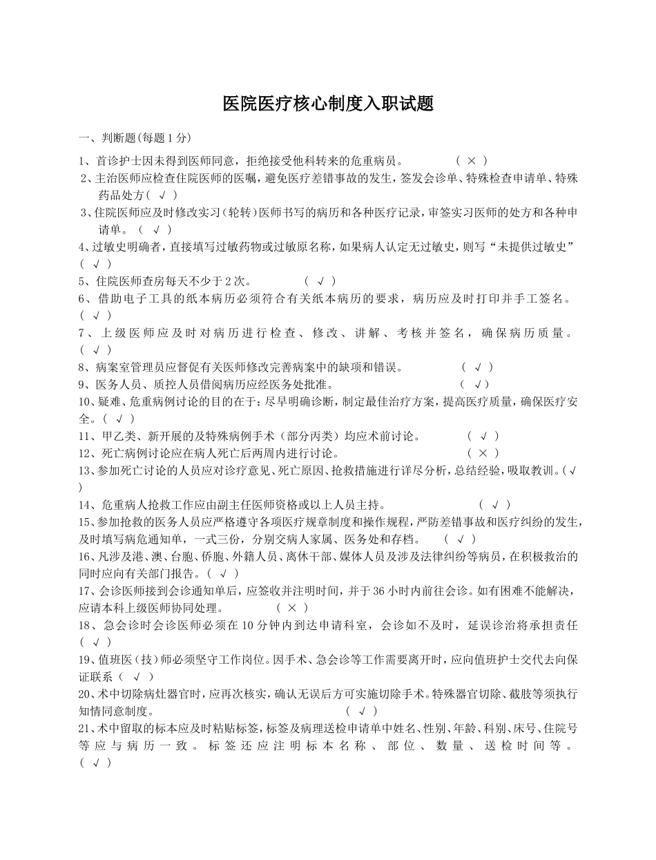
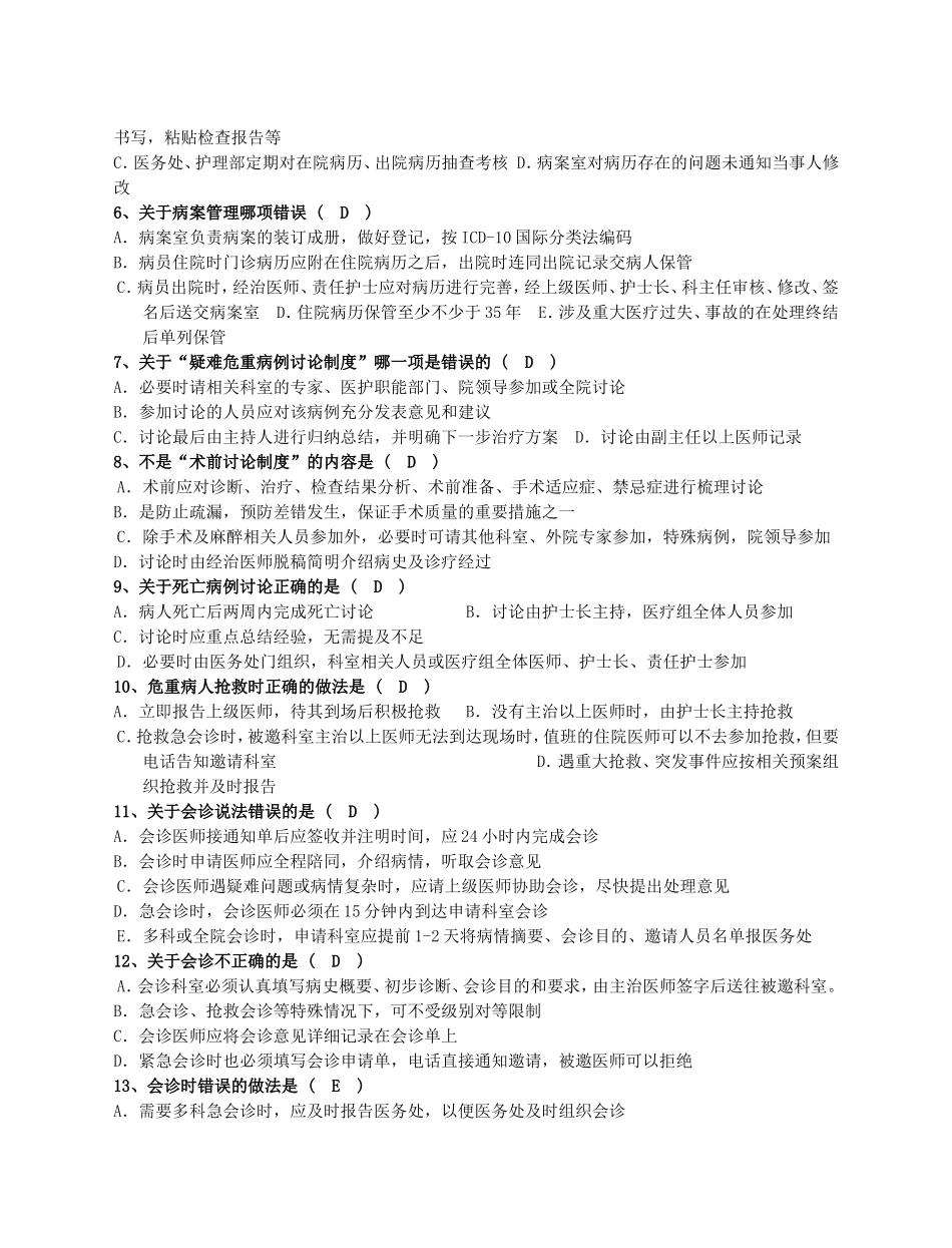
医院医疗核心制度入职试题一、判断题(每题1分)1、首诊护士因未得到医师同意,拒绝接受他科转来的危重病员。(×)2、主治医师应检查住院医师的医嘱,避免医疗差错事故的发生,签发会诊单、特殊检查申请单、特殊药品处方(√)3、住院医师应及时修改实习(轮转)医师书写的病历和各种医疗记录,审签实习医师的处方和各种申请单。(√)4、过敏史明确者,直接填写过敏药物或过敏原名称,如果病人认定无过敏史,则写“未提供过敏史”(√)5、住院医师查房每天不少于2次。(√)6、借助电子工具的纸本病历必须符合有关纸本病历的要求,病历应及时打印并手工签名。(√)7、上级医师应及时对病历进行检查、修改、讲解、考核并签名,确保病历质量。(√)8、病案室管理员应督促有关医师修改完善病案中的缺项和错误。(√)9、医务人员、质控人员借阅病历应经医务处批准。(√)10、疑难、危重病例讨论的目的在于:尽早明确诊断,制定最佳治疗方案,提高医疗质量,确保医疗安全。(√)11、甲乙类、新开展的及特殊病例手术(部分丙类)均应术前讨论。(√)12、死亡病例讨论应在病人死亡后两周内进行讨论。(×)13、参加死亡讨论的人员应对诊疗意见、死亡原因、抢救措施进行详尽分析,总结经验,吸取教训。(√)14、危重病人抢救工作应由副主任医师资格或以上人员主持。(√)15、参加抢救的医务人员应严格遵守各项医疗规章制度和操作规程,严防差错事故和医疗纠纷的发生,及时填写病危通知单,一式三份,分别交病人家属、医务处和存档。(√)16、凡涉及港、澳、台胞、侨胞、外籍人员、离休干部、媒体人员及涉及法律纠纷等病员,在积极救治的同时应向有关部门报告。(√)17、会诊医师接到会诊通知单后,应签收并注明时间,并于36小时内前往会诊。如有困难不能解决,应请本科上级医师协同处理。(×)18、急会诊时会诊医师必须在10分钟内到达申请科室,会诊如不及时,延误诊治将承担责任(√)19、值班医(技)师必须坚守工作岗位。因手术、急会诊等工作需要离开时,应向值班护士交代去向保证联系(√)20、术中切除病灶器官时,应再次核实,确认无误后方可实施切除手术。特殊器官切除、截肢等须执行知情同意制度。(√)21、术中留取的标本应及时粘贴标签,标签及病理送检申请单中姓名、性别、年龄、科别、床号、住院号等应与病历一致。标签还应注明标本名称、部位、数量、送检时间等。(√)22、药学人员发毒、麻、精药品时,应查对:处方颜色是否正确,处方内容是否齐全,处方剂量是否超限,处方与病历是否相符,处方医师是否具备麻醉处方权。(√)23、检验结果应经过指定人员审核后发报告,急诊单人值班时,应对结果认真审核,必要时再次核实后发报告(√)24、输液静脉穿刺前应再次核对床号、姓名、药名,查药品的质量及排气情况。(√)25手术护士按手术安排表准时到病区接病人,查对病人床号、姓名、性别、疾病诊断及手术名称、部位、术前准备及用药情况,查对无误后接回病人。(√)26、每小时巡回患者,观察患者病情变化是特级护理的要点之一。(×)27、二级手术由科主任审批,高年资主治医师以上人员签发通知单。(√)28、在临床试用新技术发生重大医疗意外事件的、可能引起严重不良后果的、技术支撑条件发生变化或消失的,应暂停使用。(√)29、代理人必须熟悉被代理人的工作职责及工作内容,切实履行被代理人离院期间的相应工作,代理期造成的失职、渎职由代理人负责。(√)30、接获“危急值”报告者,应立即汇报主管(或当班)医师并做好记录。(√)二、单选题(每题1分)1、关于首诊负责制,哪项是正确的(A)A.首诊医师诊治困难,请上级医师指导B.因存在他科疾病,在未请求会诊的情况下转入他科C.经会诊明确为他科疾病,首诊护士不予处理病人D.因家属强烈要求将病人转送他院,未派医护人员护送2、关于“三级查房”,正确的是(C)A.副主任以上医师每周查房1次B.主治医师每天查房两次C.主治医师遇有疑难、危急病例,及时向上级医师或科主任报告D.主治医师无需检查住院医师、进修医师的医嘱3、关于病历书写哪项是错误的(D)A.药名不能用符号或缩写,一种药名不能中英文混写B.患者姓名、性别、联系电话等基本信息由挂...

1、当您付费下载文档后,您只拥有了使用权限,并不意味着购买了版权,文档只能用于自身使用,不得用于其他商业用途(如 [转卖]进行直接盈利或[编辑后售卖]进行间接盈利)。
2、本站所有内容均由合作方或网友上传,本站不对文档的完整性、权威性及其观点立场正确性做任何保证或承诺!文档内容仅供研究参考,付费前请自行鉴别。
3、如文档内容存在违规,或者侵犯商业秘密、侵犯著作权等,请点击“违规举报”。

碎片内容

医院医疗核心制度入职试题

文章天下+ 关注
实名认证
内容提供者

各种文档应有尽有

确认删除?
VIP
微信客服
  • 扫码咨询
会员Q群
  • 会员专属群点击这里加入QQ群
客服邮箱
回到顶部