电脑桌面
添加小米粒文库到电脑桌面
安装后可以在桌面快捷访问

自动检测技术及应用试题库

自动检测技术及应用试题库_第1页
1/13
自动检测技术及应用试题库_第2页
2/13
自动检测技术及应用试题库_第3页
3/13
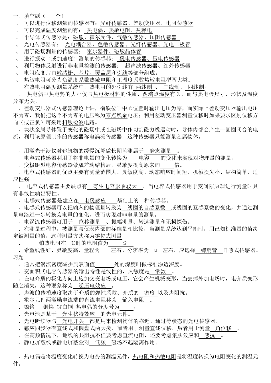
一、填空题(100个) 1、 可以进行位移测量的传感器有:光纤传感器、差动变压器、电阻传感器。 2、 可以完成温度测量的有: 热电偶、热敏电阻、热释电 3、 半导体式传感器是:磁敏、霍尔元件、气敏传感器、压阻传感器 4、 光电传感器有: 光电耦合器、色敏传感器、光纤传感器、光电二极管 5、 用于磁场测量的传感器: 霍尔器件、磁敏晶体管 6、 进行振动(或加速度)测量的传感器: 磁电传感器、压电传感器 7、 利用物体反射进行非电量检测的传感器: 超声波传感器、红外传感器 8、 电阻应变片由敏感栅、基片、覆盖层和引线等部分组成。 9、 热敏电阻可分为负温度系数热敏电阻和正温度系数热敏电阻型两大类。 10、在热电阻温度测量系统中,热电阻的外引线有 两线制 、 三线制、 四线制。 11、 热电偶中热电势的大小仅与热电极材料的性质、两端点温度有关,而与热电极尺寸、形状及温度分布无关。 12、差动变压器式传感器理论上讲,衔铁位于中心位置时输出电压为零,而实际上差动变压器输出电压不为零,我们把这个不为零的电压称为零点残余电压;利用差动变压器测量位移时如果要求区别位移方向(或正负)可采用相敏检波电路。 13、块状金属导体置于变化的磁场中或在磁场中作切割磁力线运动时,导体内部会产生一圈圈闭合的电流,利用该原理制作的传感器称电涡流传感器;这种传感器只能测量金属物体。 14、用激光干涉仪对建筑物的缓慢沉降做长期监测属于 静态测量 。 15、电容式传感器利用了将非电量的变化转换为 电容 的变化来实现对物理量的测量。 16、变极距型电容传感器做成差动结构后,灵敏度提高原来的 2 倍。 17、电容式传感器的优点主要有测量范围大、灵敏度高、动态响应时间短、机械损失小、结构简单、适应性强。 18、 电容式传感器主要缺点有 寄生电容影响较大 、当电容式传感器用于变间隙原理进行测量时具有非线性输出特性。 19、电感式传感器是建立在 电磁感应 基础上的一种传感器。 20、电感式传感器可以把输入的物理量转换为 线圈的自感系数 或线圈的互感系数的变化,并通过测量电路进一步转换为电量的变化,进而实现对非电量的测量。 21、电涡流传感器可用于 位移测量 、振幅测量、转速测量和无损探伤。 22.在测量过程中,被测量与仪表内部的标准量相比较,当测量系统达到平衡时,用已知标准量的值决定被测量的值,这种测量方式称为零位式测量 23.Pt100铂热电阻在 0℃时的...

1、当您付费下载文档后,您只拥有了使用权限,并不意味着购买了版权,文档只能用于自身使用,不得用于其他商业用途(如 [转卖]进行直接盈利或[编辑后售卖]进行间接盈利)。
2、本站所有内容均由合作方或网友上传,本站不对文档的完整性、权威性及其观点立场正确性做任何保证或承诺!文档内容仅供研究参考,付费前请自行鉴别。
3、如文档内容存在违规,或者侵犯商业秘密、侵犯著作权等,请点击“违规举报”。

碎片内容

自动检测技术及应用试题库

小辰3+ 关注
实名认证
内容提供者

出售各种资料和文档

确认删除?
VIP
微信客服
  • 扫码咨询
会员Q群
  • 会员专属群点击这里加入QQ群
客服邮箱
回到顶部