电脑桌面
添加小米粒文库到电脑桌面
安装后可以在桌面快捷访问

区块链对互联网金融的影响探析及未来展望VIP免费

区块链对互联网金融的影响探析及未来展望_第1页
1/6
区块链对互联网金融的影响探析及未来展望_第2页
2/6
区块链对互联网金融的影响探析及未来展望_第3页
3/6
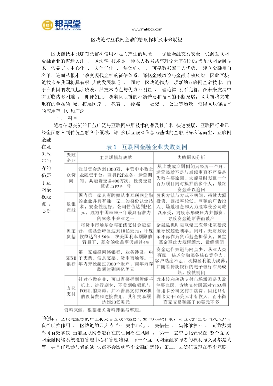
www.rmbbox.com区块链对互联网金融的影响探析及未来展望区块链技术能够有效解决信用不足而产生的风险、保证金融交易安全,受到互联网金融企业的普遍关注。区块链技术是一种以大数据共享理论为基础的现代互联网金融技术,依靠其去中心化、去信任化、集体维护、可靠数据库四大优势,建立金融黑白名单,进而从根本上改变现代金融的征信体系,降低金融风险与金融诈骗风险,因此区块链技术在我国将具有极大的发展机遇。同时,区块链作为一项新的互联网金融技术,由于在我国的发展起步较晚,其技术特点与优势不明显、理论体系不完善,在未来发展中将面临诸多困难。即便如此,随着区块链的不断普及和技术的不断发展,区块链将突破现有的金融领域,拓展医疗、教育、传媒、社交、公正等场景,使得区块链技术的应用范围更加广泛。一、引言随着信息交流的日益广泛与互联网应用技术的普及推广和快速发展,互联网行业已经全面融入到传统金融各个领域,许多以互联网信息为基础的金融服务应运而生,互联网金融行业扩大了传统金融的服务边界。互联网金融作为一种颠覆传统行业的新型业态,在发展迅猛的同时,其系统性、信用度、流动性等风险逐一显现,国内外互联网金融失败案例屡见不鲜(表1),众多潜在风险成为阻碍互联网金融发展的一大障碍。在今年的两会政府报告中,李克强总理重点指出互联网金融具有强大的借贷优势与巨大风险并存的特点,因此为顺应信息科技时代的发展要求,我国要在全力发展互联网金融的同时,仍要加快改革与完善现代金融监管体制,提高金融服务效率,实现金融监管全覆盖。鉴于互联网金融是以互联网技术为核心,因此利用互联网底层技术确保信息披露是规避互联网金融潜在风险的根本方法。此时区块链互联网技术逐步映入互联网金融风险研究者的视线中,成为当前学术界有关互联网技术、区块链发展与金融风险课题研究的热点与重点。区块链概念在《比特币:一种点对点的电子现金系统》一文中首次提出。区块链实质上是互联网金融技术在技术层面上的创新,区块链金融的产生将完善互联网金融行业的共享机制,对互联网金融的发展具有良性助推作用。区块链的四大特征:去中心化、去信任、集体维护性、可靠数据库可有效解决当前互联网金融存在的任何潜在风险。第一,去中心化表现在整个互联网金融网络系统没有管理中心和管理结构,每一个互联网金融参与者的权利与义务都是均等,并且任意参与者的缺失都不会影响整个金融的运转;第二,去信任表现在整个互联www.rmbbox.com网金融交易过程中的数据交换不需要监管与信任,整个互联网交易数据内容是公开的,极大的降低互联网金融欺骗性;第三,集体维护性表现在整个互联网金融系统,无论是资金的供给者还是资金的借贷者都可以充当保护者的作用;第四,可靠的数据库表现在互联网金融参与者获得的公开数据都是经过参与者认定的数据。由于互联网金融的参与者众多,因此不存在一个人可以掌握整个互联网金融系统51%的节点,这就确保数据不会被修改,可信度极高。并且系统参与者人数越多,其数据安全性就越高。同时,基于区块链的价值互联网金融还具备如下四个方面的特征:第一,数字化特征,区块链技术使得互联网金融交易的成本极低,零边际社会交易成本有望成为可能;第二,互联网金融交易双方的契约关系将依靠稳定的一套计算机算法程序得以维持,迅速而又安全;第三,互联网金融网上交易依靠数字货币作为媒介,这些数字货币都具有编程功能,每一笔交易都是代码交易;第四,区块链下的互联网金融资产都将被数字所表示与锚定。使得这些资产,包括现实中的资产与虚拟中的资产,甚至未来资产都可以进行自己交换与执行,不需要人对其进行控制。从互联网金融发展的内涵来看,区块链技术将会引导“互联网+金融”的形态由“金融互联网”走向“互联网金融”,进而到达“共享金融”的最终状态。在“金融互联网”时代,互联网将被看成为一种有效的工具,助推金融服务效率提升,降低金融交易成本;在“互联网金融”时代,互联网则被看作一种新的商业经济模式,用于金融创新;而在区块链技术背景下的“共享经济”时代,互联网则被看成一种方法,使得金融服务与...

1、当您付费下载文档后,您只拥有了使用权限,并不意味着购买了版权,文档只能用于自身使用,不得用于其他商业用途(如 [转卖]进行直接盈利或[编辑后售卖]进行间接盈利)。
2、本站所有内容均由合作方或网友上传,本站不对文档的完整性、权威性及其观点立场正确性做任何保证或承诺!文档内容仅供研究参考,付费前请自行鉴别。
3、如文档内容存在违规,或者侵犯商业秘密、侵犯著作权等,请点击“违规举报”。

碎片内容

区块链对互联网金融的影响探析及未来展望

您可能关注的文档

确认删除?
VIP
微信客服
  • 扫码咨询
会员Q群
  • 会员专属群点击这里加入QQ群
客服邮箱
回到顶部