电脑桌面
添加小米粒文库到电脑桌面
安装后可以在桌面快捷访问

公司食品安全管理制度

公司食品安全管理制度_第1页
1/3
公司食品安全管理制度_第2页
2/3
公司食品安全管理制度_第3页
3/3
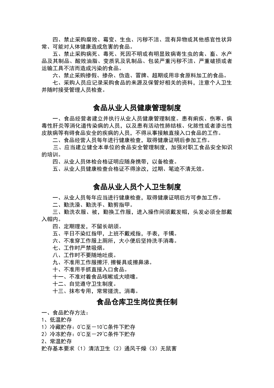
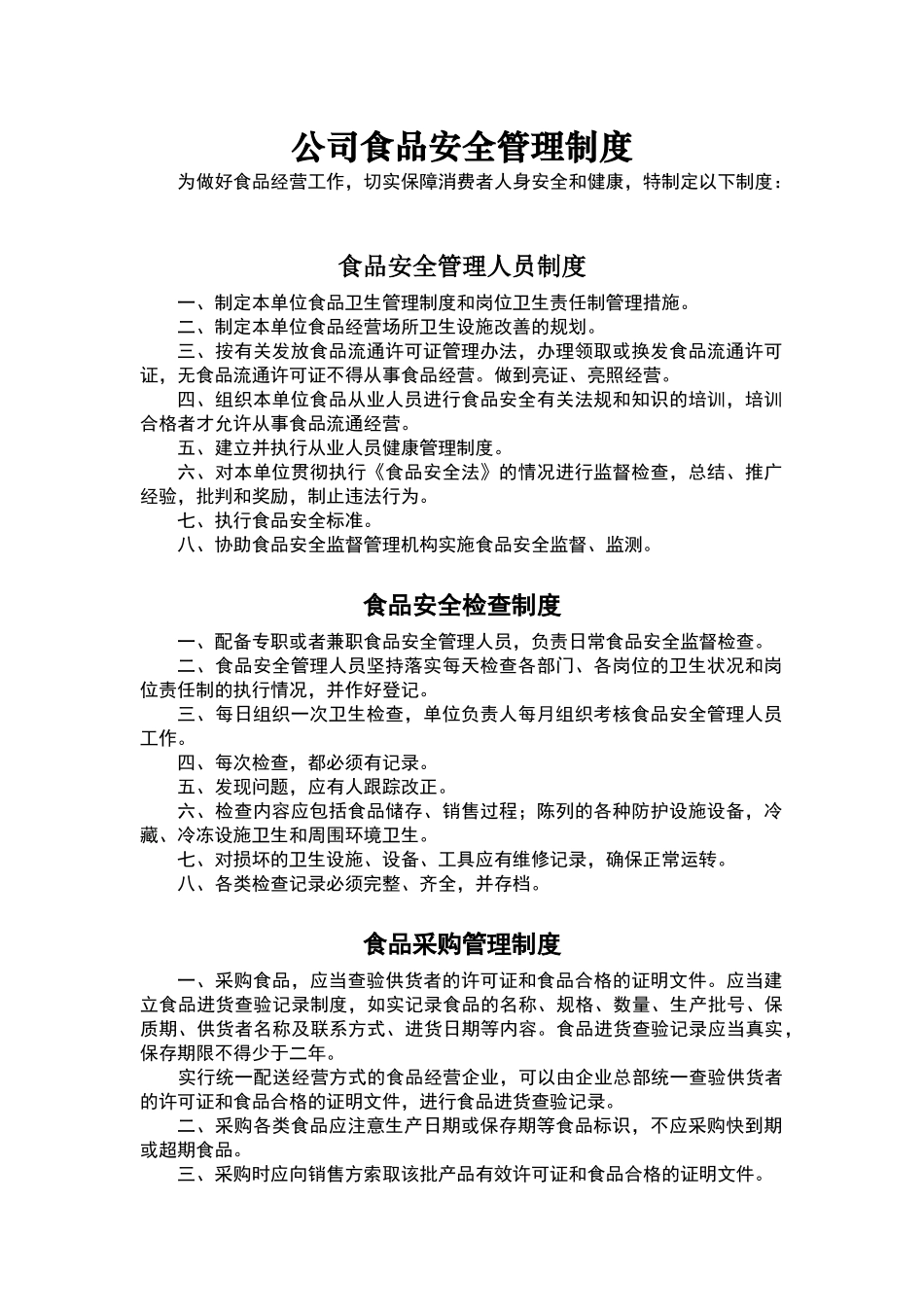
公司食品安全管理制度 为做好食品经营工作,切实保障消费者人身安全和健康,特制定以下制度:食品安全管理人员制度一、制定本单位食品卫生管理制度和岗位卫生责任制管理措施。二、制定本单位食品经营场所卫生设施改善的规划。三、按有关发放食品流通许可证管理办法,办理领取或换发食品流通许可证,无食品流通许可证不得从事食品经营。做到亮证、亮照经营。四、组织本单位食品从业人员进行食品安全有关法规和知识的培训,培训合格者才允许从事食品流通经营。五、建立并执行从业人员健康管理制度。六、对本单位贯彻执行《食品安全法》的情况进行监督检查,总结、推广经验,批判和奖励,制止违法行为。七、执行食品安全标准。八、协助食品安全监督管理机构实施食品安全监督、监测。食品安全检查制度一、配备专职或者兼职食品安全管理人员,负责日常食品安全监督检查。二、食品安全管理人员坚持落实每天检查各部门、各岗位的卫生状况和岗位责任制的执行情况,并作好登记。三、每日组织一次卫生检查,单位负责人每月组织考核食品安全管理人员工作。四、每次检查,都必须有记录。五、发现问题,应有人跟踪改正。六、检查内容应包括食品储存、销售过程;陈列的各种防护设施设备,冷藏、冷冻设施卫生和周围环境卫生。七、对损坏的卫生设施、设备、工具应有维修记录,确保正常运转。八、各类检查记录必须完整、齐全,并存档。食品采购管理制度一、采购食品,应当查验供货者的许可证和食品合格的证明文件。应当建立食品进货查验记录制度,如实记录食品的名称、规格、数量、生产批号、保质期、供货者名称及联系方式、进货日期等内容。食品进货查验记录应当真实,保存期限不得少于二年。 实行统一配送经营方式的食品经营企业,可以由企业总部统一查验供货者的许可证和食品合格的证明文件,进行食品进货查验记录。二、采购各类食品应注意生产日期或保存期等食品标识,不应采购快到期或超期食品。三、采购时应向销售方索取该批产品有效许可证和食品合格的证明文件。四、禁止采购腐败、霉变、生虫、污秽不洁、混有异物或其他感官性状异常、可能对人体健康造成危害的食品。五、禁止采购病死、毒死、死因不明或有明显致病寄生虫的禽、畜、水产品及其制品、酸败油脂、变质乳及乳制品、包装严重污秽不洁、严重破损或者运输工具不洁而造成污染的食品。六、禁止采购掺假、掺杂、伪造、冒牌、超期或用非食原料加工的食品。七、采购人员应记录采购食品的来源及保管好相...

1、当您付费下载文档后,您只拥有了使用权限,并不意味着购买了版权,文档只能用于自身使用,不得用于其他商业用途(如 [转卖]进行直接盈利或[编辑后售卖]进行间接盈利)。
2、本站所有内容均由合作方或网友上传,本站不对文档的完整性、权威性及其观点立场正确性做任何保证或承诺!文档内容仅供研究参考,付费前请自行鉴别。
3、如文档内容存在违规,或者侵犯商业秘密、侵犯著作权等,请点击“违规举报”。

碎片内容

公司食品安全管理制度

确认删除?
VIP
微信客服
  • 扫码咨询
会员Q群
  • 会员专属群点击这里加入QQ群
客服邮箱
回到顶部