电脑桌面
添加小米粒文库到电脑桌面
安装后可以在桌面快捷访问

过载长延时、短路短延时、短路瞬时脱扣电流的整定VIP免费

过载长延时、短路短延时、短路瞬时脱扣电流的整定_第1页
1/3
过载长延时、短路短延时、短路瞬时脱扣电流的整定_第2页
2/3
过载长延时、短路短延时、短路瞬时脱扣电流的整定_第3页
3/3
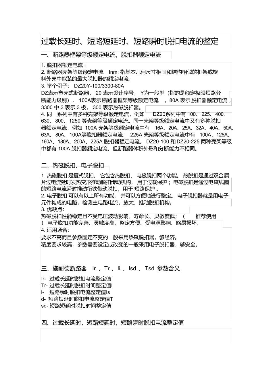
过载长延时、短路短延时、短路瞬时脱扣电流的整定一、断路器框架等级额定电流,脱扣器额定电流1.脱扣器额定电流:2.断路器壳架等级额定电流Inm:指基本几何尺寸相同和结构相似的框架或塑料外壳中能装的最大脱扣器的额定电流。3.举个例子:DZ20Y-100/3300-80ADZ表示塑壳式断路器,20表示设计序号,Y为一般型(指的是额定极限短路分断能力级别),100A表示断路器框架等级额定电流,80A表示脱扣器额定电流,3300中3表示3极,300表示热磁脱扣器。4.同一系列中有多种壳架等级额定电流,例如DZ20系列中有100、225、400、630、800、1250等壳架等级额定电流。同一壳架等级额定电流中又有多种脱扣器额定电流,例如100A壳架等级额定电流中有16A、20A、25A、32A、40A、50A、63A、80A、100A等脱扣器额定电流;225A壳架等级额定电流中有100A,125A、160A、180A、200A、225A脱扣器额定电流。DZ20-100和DZ20-225两种壳架等级中都有100A脱扣器额定电流,但断路器体积外形和分断能力不相同。二、热磁脱扣、电子脱扣1.热磁脱扣是复式脱扣,它包含热脱扣、电磁脱扣两个功能。热脱扣是通过双金属片过电流延时发热变形推动脱扣传动机构,用于过载保护;电磁脱扣是通过电磁线圈的短路电流瞬时推动衔铁带动脱扣,用于短路保护。2.电子脱扣可以有以上所有功能,并可以方便地进行整定。电子脱扣器就是用电子元件构成的电路,检测主电路电流,放大、推动脱扣机构。3.优缺点:热磁脱扣性能稳定且不受电压波动影响、寿命长、灵敏度低;(推荐使用)电子脱扣功能完善、灵敏度高、整定方便、受电源影响、略易损坏。4.适用场合:要求不高而且参数固定不变的一般采用热磁脱扣器,够经济。精度要求较高,参数需要设定或改变的一般采用电子脱扣器,够安全。三、施耐德断路器Ir、Tr、Ii、Isd、Tsd参数含义Ir-过载长延时脱扣电流整定值Tr-过载长延时脱扣时间整定值Ii-短路瞬时脱扣电流整定值Isd-短路短延时脱扣电流整定值Tsd-短路短延时脱扣时间整定值四、过载长延时,短路短延时,短路瞬时脱扣电流整定值1.断路器的整定电流Ir:脱扣器整定到动作的电流值。脱扣器额定电流In:按(1.2~1.4)Ij进行选择,其中Ij为计算电流很多人也用1.1。其实不乘系数都可以,只要能满足In>=计算电流,In<=线路的载流量就可以。电磁脱扣器过载长延时脱扣电流整定:(固定式)Ir=In;(可调式)Ir=(0.7~1.0)In短路短延时脱扣电流整定:Isd=(3~5)In(一般情况)短路瞬时脱扣电流整定:Ii=(5~10)In(一般情况)电子脱扣器过载长延时脱扣电流整定:Ir=(0.4~1.0)In短路短延时脱扣电流整定:Isd=(1.5~10)In短路瞬时脱扣电流整定值:Ii=(12~15)InB型断路器-保护电子类负载,瞬时脱扣电流3-5In;C型断路器-保护常规负载和配电线缆,瞬时脱扣电流5-10In;D型断路器-保护启动电流大的冲击性负荷(电动机、变压器等),瞬时脱扣电流10-20In。注:不同样本系数可能不同。2.关于(1.05~1.3)Ir理解(也有样本是1.05~1.2)《工业与民用配电手册》第625页过载长延时脱扣器在基准温度下,在约定不脱扣电流,即电流整定值的1.05倍时,脱扣器的各相极同时通电,断路器从冷态开始,在小于约定时间内不应发生脱扣;在约定时间结束后,立即使电流上升至电流整定值的1.3倍,即达到约定脱扣电流,断路器在小于约定时间内脱扣。(还没能完全理解,总感觉自己理解偏了)3.具体整定方法(原理):作配电线路保护用断路器参见《工业与民用配电手册》第631页(1))长延时脱扣器电流整定(反时限)长延时脱扣器电流整定值Ir,线路计算电流Ij,导体允许持续载流量Iz则应满足:Ir>=Ij;Ir<=Iz(2))短延时(定时限时:打到i2toff;反时限时:打到i2ton)短延时脱扣器电流整定值Isd,可靠系数1.2,线路中最大一台电动机的起动电流Im1,除去起动电流最大的一台电动机外后线路计算电流Ij(n-1)短延时脱扣器电流整定值应躲过短时间出现的负荷尖峰电流应满足:Isd>=1.2×(Im1+Ij(n-1))整定时间通常有0.1,0.2,0.4,0.6,0.8S几种,上下级时间级差不小于0.1~0.2S。(3))瞬时脱扣器电力整定应躲过配电线路的尖峰电流瞬时脱扣器电流整定值Ii,低压断路器瞬时脱扣器可靠系...

1、当您付费下载文档后,您只拥有了使用权限,并不意味着购买了版权,文档只能用于自身使用,不得用于其他商业用途(如 [转卖]进行直接盈利或[编辑后售卖]进行间接盈利)。
2、本站所有内容均由合作方或网友上传,本站不对文档的完整性、权威性及其观点立场正确性做任何保证或承诺!文档内容仅供研究参考,付费前请自行鉴别。
3、如文档内容存在违规,或者侵犯商业秘密、侵犯著作权等,请点击“违规举报”。

碎片内容

过载长延时、短路短延时、短路瞬时脱扣电流的整定

文章天下+ 关注
实名认证
内容提供者

各种文档应有尽有

确认删除?
VIP
微信客服
  • 扫码咨询
会员Q群
  • 会员专属群点击这里加入QQ群
客服邮箱
回到顶部