电脑桌面
添加小米粒文库到电脑桌面
安装后可以在桌面快捷访问

某公司绩效考评操作方案

某公司绩效考评操作方案_第1页
1/9
某公司绩效考评操作方案_第2页
2/9
某公司绩效考评操作方案_第3页
3/9
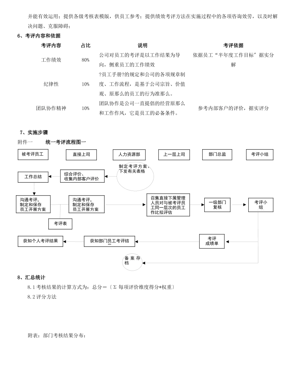
2024 年绩效考评操作方案 1、目的完善绩效考核。2、适用范围适用于本公司全体员工的绩效考核〔含高管〕。3、考核周期考评方式考评时间适用范围内容和形式备注年度考评每半年/年度全公司各部门360 度考核年度调薪,年底奖金发放的依据季度考评每季度一次80%定量+20%定性作为年度考评的依据月度考评每月一次作为年度考评的依据,也是公司绩效工资发放的依据4、考核工具:目标管理法〔〕:目标管理是指由下级与上司共同决定具体的绩效目标,并且定期检查完成目标进展情况的一种管理方式。由此而产生的奖励或处分那么根据目标的完成情况来确定。主要适用于定量的考核。360 度考核法:360 度绩效考评,也叫全方位绩效考评,是由被考评人的上级 70%、同级 10%、下级 10%、客户5%以及本人或考评专家 5% 担任考评者,从各个角度对被考评者进行全方位评价的一种绩效考核方法。考评的内容涉及到被考评人的管理绩效、专业绩效、业务绩效、工作态度和能力等方面,考评结束后,人力资源部门通过预先制定的反应程序,将整理出的考评结果反应给本人,从而到达改变行为,提高被考评人工作绩效的目的。员工绩效方案:公司推行「员工绩效方案」,希望提供员工定期与主管进行绩效面谈与工作沟通之工具。通过定期的讨论,主管可协助部属解决工作问题,员工亦能适时寻求主管之协助,以确保个人工作目标与公司目标一致落实「员工绩效方案」,促使主管开掘员工未来的工作潜力,提供员工适当的训练与开展时机。同时「员工绩效方案」也是员工工作酬劳与奖励合理化以及未来升迁的重要依据。实行「员工绩效方案」即是为了确保员工的技术、才能及奉献能够真实反映在调薪、奖金、晋升及任务指派上;也就是说每个人的表现都会被适当地彰显与回馈。5、工作分工★负责人:总经理;★组织协调部门:人力资源部;具体分工:各级管理人员:负责对直接下属的考评,参加本部门考评复核会议。部门分管副总:负责召开本部门考核复核会议,对本部门的考核结果负责;考评小组:由公司总经理、各部门总监、人力资源经理组成,有分管人力资源的副总任组长,负责组织召开考评小组复核会议,对整个公司的考评结果负责,并具有最终考评权。人力资源部:组织员工开展绩效考评方法实施前的宣讲活动,确保各级员工理解并掌握该考评方法的实际操作 ,并能有效运用;提供各级考核表模版,供员工参考;提供绩效考评方法在实施过程中的各项咨询效劳,以及时解决问题、克服障碍;6、考评内容和...

1、当您付费下载文档后,您只拥有了使用权限,并不意味着购买了版权,文档只能用于自身使用,不得用于其他商业用途(如 [转卖]进行直接盈利或[编辑后售卖]进行间接盈利)。
2、本站所有内容均由合作方或网友上传,本站不对文档的完整性、权威性及其观点立场正确性做任何保证或承诺!文档内容仅供研究参考,付费前请自行鉴别。
3、如文档内容存在违规,或者侵犯商业秘密、侵犯著作权等,请点击“违规举报”。

碎片内容

某公司绩效考评操作方案

确认删除?
VIP
微信客服
  • 扫码咨询
会员Q群
  • 会员专属群点击这里加入QQ群
客服邮箱
回到顶部