电脑桌面
添加小米粒文库到电脑桌面
安装后可以在桌面快捷访问

某房地产公司组织结构

某房地产公司组织结构_第1页
1/33
某房地产公司组织结构_第2页
2/33
某房地产公司组织结构_第3页
3/33
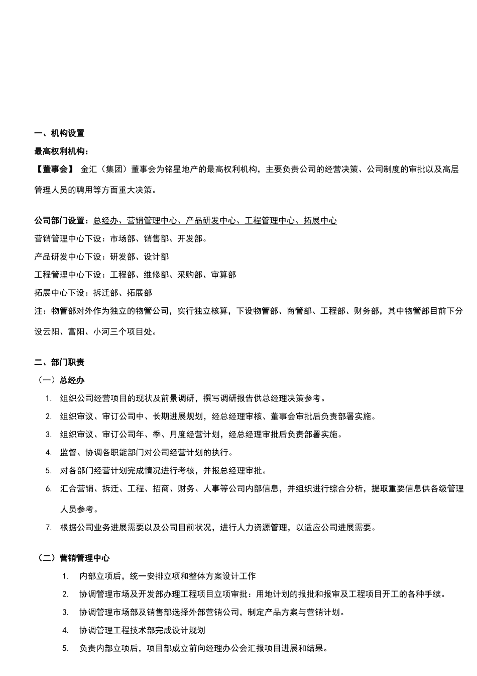
某某房地产公司组织结构图一、 组织关系 开发部副总工程部副总市场部经理销售部经理研发部经理开发部经理工程部经理维修部经理采购部经理审算部经理拆迁部经理总经理拓展部副总营销管理中心总经经理工程管理中心拓展中心市场部销售部设计部开发部工程部采购部维修部审算部拆迁部董事会拓展部拓展部经理产品研发中心研发部总工设计部经理一、机构设置最高权利机构:【董事会】 金汇(集团)董事会为铭星地产的最高权利机构,主要负责公司的经营决策、公司制度的审批以及高层管理人员的聘用等方面重大决策。公司部门设置:总经办、营销管理中心、产品研发中心、工程管理中心、拓展中心营销管理中心下设:市场部、销售部、开发部。产品研发中心下设:研发部、设计部工程管理中心下设:工程部、维修部、采购部、审算部拓展中心下设:拆迁部、拓展部注:物管部对外作为独立的物管公司,实行独立核算,下设物管部、商管部、工程部、财务部,其中物管部目前下分设云阳、富阳、小河三个项目处。二、部门职责(一)总经办1. 组织公司经营项目的现状及前景调研,撰写调研报告供总经理决策参考。2. 组织审议、审订公司中、长期进展规划,经总经理审核、董事会审批后负责部署实施。3. 组织审议、审订公司年、季、月度经营计划,经总经理审批后负责部署实施。4. 监督、协调各职能部门对公司经营计划的执行。5. 对各部门经营计划完成情况进行考核,并报总经理审批。6. 汇合营销、拆迁、工程、招商、财务、人事等公司内部信息,并组织进行综合分析,提取重要信息供各级管理人员参考。7. 根据公司业务进展需要以及公司目前状况,进行人力资源管理,以适应公司进展需要。(二)营销管理中心1.内部立项后,统一安排立项和整体方案设计工作2.协调管理市场及开发部办理工程项目立项审批:用地计划的报批和报审及工程项目开工的各种手续。3.协调管理市场部及销售部选择外部营销公司,制定产品方案与营销计划。4.协调管理工程技术部完成设计规划5.负责内部立项后,项目部成立前向经理办公会汇报项目进展和结果。6.负责配合外部销售公司、市场开发部营销工作中对工程的要求7.负责协调管理工程现场的销售工作8.负责工程销售过程中的客户服务工作的实施。*市场部1.负责公司市场讨论工作。2.及时收集有关房地产市场信息,分析市场动向、特点和进展趋势。并确保信息的有效性。3.组织项目市场调研,编写调研报告、可行性分析报告、开发建议、定位报告、营销策划报告。...

1、当您付费下载文档后,您只拥有了使用权限,并不意味着购买了版权,文档只能用于自身使用,不得用于其他商业用途(如 [转卖]进行直接盈利或[编辑后售卖]进行间接盈利)。
2、本站所有内容均由合作方或网友上传,本站不对文档的完整性、权威性及其观点立场正确性做任何保证或承诺!文档内容仅供研究参考,付费前请自行鉴别。
3、如文档内容存在违规,或者侵犯商业秘密、侵犯著作权等,请点击“违规举报”。

碎片内容

某房地产公司组织结构

您可能关注的文档

雏圣文化+ 关注
实名认证
内容提供者

欢迎光临,大量办公文档供您挑选。

确认删除?
VIP
微信客服
  • 扫码咨询
会员Q群
  • 会员专属群点击这里加入QQ群
客服邮箱
回到顶部