电脑桌面
添加小米粒文库到电脑桌面
安装后可以在桌面快捷访问

生产管理培训课程

生产管理培训课程_第1页
1/21
生产管理培训课程_第2页
2/21
生产管理培训课程_第3页
3/21
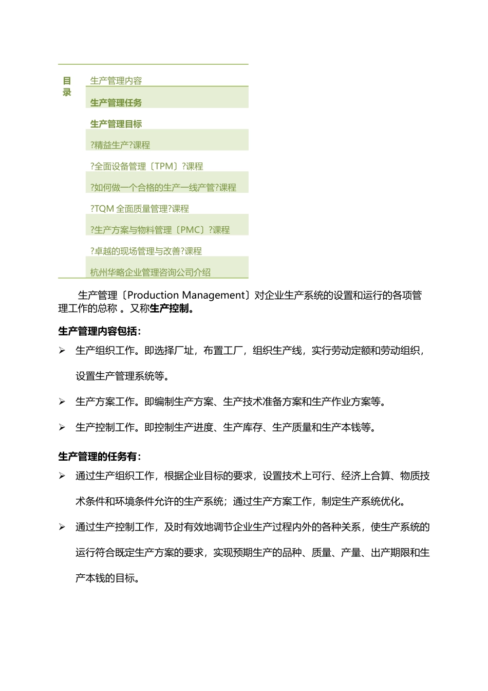
目录生产管理内容生产管理任务生产管理目标?精益生产?课程?全面设备管理〔TPM〕?课程?如何做一个合格的生产一线产管?课程?TQM 全面质量管理?课程?生产方案与物料管理〔PMC〕?课程?卓越的现场管理与改善?课程杭州华略企业管理咨询公司介绍生产管理〔Production Management〕对企业生产系统的设置和运行的各项管理工作的总称 。又称生产控制。生产管理内容包括:生产组织工作。即选择厂址,布置工厂,组织生产线,实行劳动定额和劳动组织,设置生产管理系统等。生产方案工作。即编制生产方案、生产技术准备方案和生产作业方案等。生产控制工作。即控制生产进度、生产库存、生产质量和生产本钱等。生产管理的任务有:通过生产组织工作,根据企业目标的要求,设置技术上可行、经济上合算、物质技术条件和环境条件允许的生产系统;通过生产方案工作,制定生产系统优化。通过生产控制工作,及时有效地调节企业生产过程内外的各种关系,使生产系统的运行符合既定生产方案的要求,实现预期生产的品种、质量、产量、出产期限和生产本钱的目标。生产管理的目的就在于,做到投入少 、产出多,取得最正确经济效益。而生产管理培训的目的,那么是提高企业成产管理的效率,有效管理生产过程,从而提高企业的整体竞争力。生产管理的目标:高效:迅速满足用户需要,缩短订货提前期,争取用户低耗:人力、物力、财力消耗最少。实现低本钱、低价格灵活:能很快适应市场变化,生产不同品种和新品种准时:在用户需要的时间,按用户需要的数量,提供所需的产品和效劳合格产品和满意效劳:是指产品和效劳质量到达顾客满意水平?精益生产?培训课程目标与课程收益:树立精益化的意识把握精益化管理实施的要点提升精益化管理的能力,建立高绩效组织课程大纲:精益化生产管理根本概念篇模块一 绪论精益生产的根本概念精益生产的时代背景现代制造业面临的挑战等要求学员熟练掌握精益生产的根本概念,了解精益生产出现的时代背景,掌握现代制造业面临的挑战等。模块二 精益生产的根本原那么精益生产的六项根本原那么准时生产的实现适时适量生产和生产线平衡等要求学员熟练掌握精益生产的根本原那么和准时生产的理论框架,了解生产线平衡问题。精益化生产管理方法篇模块三 精益生产方案体系 精益生产的年度方案、月方案和日方案体系生产方案与成组技术生产方案与供给链管理等要求学员熟练掌握精益生产的方案体系,了解成组技...

1、当您付费下载文档后,您只拥有了使用权限,并不意味着购买了版权,文档只能用于自身使用,不得用于其他商业用途(如 [转卖]进行直接盈利或[编辑后售卖]进行间接盈利)。
2、本站所有内容均由合作方或网友上传,本站不对文档的完整性、权威性及其观点立场正确性做任何保证或承诺!文档内容仅供研究参考,付费前请自行鉴别。
3、如文档内容存在违规,或者侵犯商业秘密、侵犯著作权等,请点击“违规举报”。

碎片内容

生产管理培训课程

您可能关注的文档

确认删除?
VIP
微信客服
  • 扫码咨询
会员Q群
  • 会员专属群点击这里加入QQ群
客服邮箱
回到顶部