电脑桌面
添加小米粒文库到电脑桌面
安装后可以在桌面快捷访问

绩效考核分析报告及绩效管理工作总结

绩效考核分析报告及绩效管理工作总结_第1页
1/25
绩效考核分析报告及绩效管理工作总结_第2页
2/25
绩效考核分析报告及绩效管理工作总结_第3页
3/25
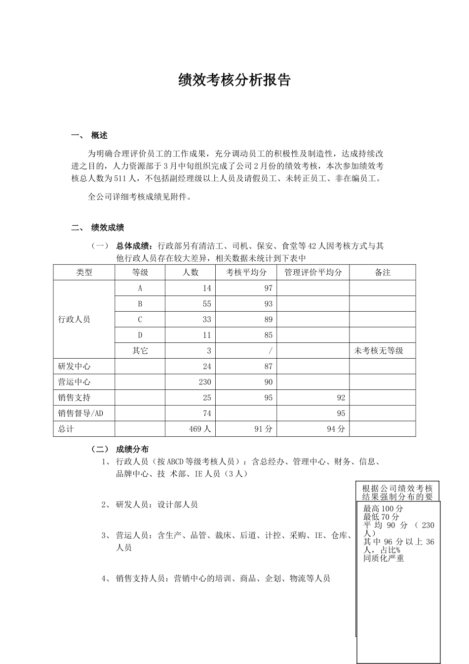
绩效考核分析报告一、 概述为明确合理评价员工的工作成果,充分调动员工的积极性及制造性,达成持续改进之目的,人力资源部于 3 月中旬组织完成了公司 2 月份的绩效考核,本次参加绩效考核总人数为 511 人,不包括副经理级以上人员及请假员工、未转正员工、非在编员工。全公司详细考核成绩见附件。 二、 绩效成绩(一) 总体成绩:行政部另有清洁工、司机、保安、食堂等 42 人因考核方式与其他行政人员存在较大差异,相关数据未统计到下表中类型等级人数考核平均分管理评价平均分备注行政人员A1497 B5593 C3389 D1185 其它3/ 未考核无等级研发中心 2487 营运中心 23090 销售支持 2595 92 销售督导/AD 74 95 总计 469 人91 分94 分 (二) 成绩分布1、 行政人员(按 ABCD 等级考核人员):含总经办、管理中心、财务、信息、品牌中心、技 术部、IE 人员(3 人) 2、 研发人员:设计部人员3、 营运人员:含生产、品管、裁床、后道、计控、采购、IE、仓库、外发等人员4、 销售支持人员:营销中心的培训、商品、企划、物流等人员 根据公司绩效考核结果强制分布的要求,四档的分配比例应该为20%、30%、40%、10%,但从 2 月份的实际绩效考核结果来看,B 档人数比例明显偏高,C 档人数比例偏低,各部门并未严格根据公司的绩效管理制度和相关规定执行。最高 95 分最低 77 分平均 87 分(23 人)其中 96 分以上 0 人分布较为平均最高 100 分最低 70 分平 均 90 分 ( 230人)其 中 96 分 以 上 36人,占比%同质化严重绩效考核分:最低 85 分,最高 98 分,平均 95 分(25 人),其中 96 分以上 14 人,占比 56%。管理评价分:最低 77 分,最高 98 分,平均 92 分(25 人),其中 96 分以上 8 人,占比 32%。5、 销售督导/AD 人员:含芭蒂娜和卡拉佛的督导、区长、AD 主管、AD,该项仅对管理评价分进行对比(三) 考核结果分析:1、 从以上各部门考核分分布情况来看,考核结果差异性不大,无法真实反映个人工作之绩效, 也不能把员工的成绩用好坏优劣区分开来,本次考核没有起到预期的效果。2、 各部门考核基本流于形式,应付了事,未能起到真正合理评价员工绩效的目的。3、 从销售支持人员考核结果来看,KPI 指标考核得分普遍高于能力态度指标的得分,这可能说明二个问题:第一,KPI 指标设置不合理,指标值缺乏挑战性,大部分员工可以很轻松获...

1、当您付费下载文档后,您只拥有了使用权限,并不意味着购买了版权,文档只能用于自身使用,不得用于其他商业用途(如 [转卖]进行直接盈利或[编辑后售卖]进行间接盈利)。
2、本站所有内容均由合作方或网友上传,本站不对文档的完整性、权威性及其观点立场正确性做任何保证或承诺!文档内容仅供研究参考,付费前请自行鉴别。
3、如文档内容存在违规,或者侵犯商业秘密、侵犯著作权等,请点击“违规举报”。

碎片内容

绩效考核分析报告及绩效管理工作总结

您可能关注的文档

确认删除?
VIP
微信客服
  • 扫码咨询
会员Q群
  • 会员专属群点击这里加入QQ群
客服邮箱
回到顶部