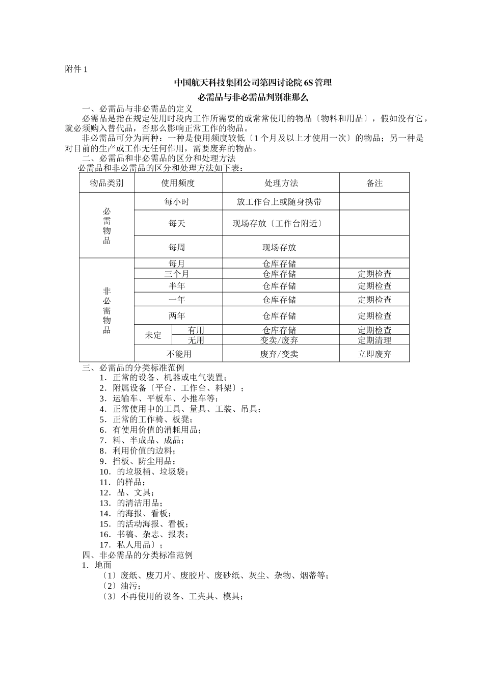
电脑桌面
添加小米粒文库到电脑桌面
安装后可以在桌面快捷访问

西安超码复合材料公司6S管理办法

西安超码复合材料公司6S管理办法_第1页
1/32
西安超码复合材料公司6S管理办法_第2页
2/32
西安超码复合材料公司6S管理办法_第3页
3/32
西安超码复合材料公司 6S 管理方法第一章 总 那么第一条为进一步全面、深化推动公司 6S 管理工作,确保公司 6S 管理到达?中国航天科技集团公司 6S 管理评价准那么与 6S 管理评分标准?的要求,有方案、有步骤的开展建立 6S 管理工作的长效机制,提升公司形象,制造良好的工作环境和工作风气,结合公司实际,特制定此方法。第二条通过开展 6S 管理活动,进一步强化现场管理标准化,推动企业文化建设,营造一个洁净、平安、有序、高效的生产环境,全面提升职工素养,提高生产效率和管理水平,确保产品质量,促进公司的持续开展。第三条本方法适用于公司各部门。第二章 机构设置及职责第四条公司设立 6S 管理领导小组,主要职责为:〔一〕根据上级 6S 管理的有关要求,组织开展相关工作;〔二〕负责本公司 6S 管理制度及考核细那么的审定。〔三〕负责参加上级单位 6S 管理方面的相关会议,及时传达会议精神,协助上级单位的监督与检查;〔四〕负责指导和督促公司各部门的 6S 管理工作;〔五〕负责编制公司 6S 管理工作的实施方案和工作方案;〔六〕负责公司 6S 管理的监督、检查、培训工作。第五条各部门兼职 6S 管理督导员各部门负责人对本部门的 6S 管理工作负全责,并设立部门、班组的兼职 6S 管理督导员。第六条兼职 6S 管理督导员职责〔一〕正确掌握 6S 管理制度、检查评分标准及考核细那么,根据公司 6S 管理要求开展本部门 6S 日常管理的指导和督促工作;〔二〕协助部门负责人及时整改本部门不合格项,并举一反三。第三章 实施方法第七条我公司 6S 管理执行?43 所 6S 管理实施方法?〔详见 43 所 6S 管理实施方法〕。第八条检查、考核及奖惩〔一〕检查公司 6S 管理的检查标准依照集团公司、4 院和 43 所检查评分标准;1、6S 管理工作督导小组每月对公司各部门进行 1 次检查,公布检查结果,出具“整改通知单〞,对检查中发现的问题限期 3 天内整改,并追踪整改结果;2、各部门 6S 工作督导员每周对所辖区域进行一次检查,对检查出的问题进行整改;3、各项检查要做好文字记录,发现问题及时整改;4、公司 6S 管理的检查内容包含平安检查内容,检查出的平安问题督导小组出具专项“整改通知单〞。〔二〕考核及奖惩1、对于公司检查中的出现逾期未改的不合格项和在所级及以上检查中出现的不合格项,将予以处分,处分标准如下:〔1〕公司检查 20 元/项;所级检查 50 元/项;...

1、当您付费下载文档后,您只拥有了使用权限,并不意味着购买了版权,文档只能用于自身使用,不得用于其他商业用途(如 [转卖]进行直接盈利或[编辑后售卖]进行间接盈利)。
2、本站所有内容均由合作方或网友上传,本站不对文档的完整性、权威性及其观点立场正确性做任何保证或承诺!文档内容仅供研究参考,付费前请自行鉴别。
3、如文档内容存在违规,或者侵犯商业秘密、侵犯著作权等,请点击“违规举报”。

碎片内容

西安超码复合材料公司6S管理办法

确认删除?
VIP
微信客服
  • 扫码咨询
会员Q群
  • 会员专属群点击这里加入QQ群
客服邮箱
回到顶部