电脑桌面
添加小米粒文库到电脑桌面
安装后可以在桌面快捷访问

设备综合管理知识库

设备综合管理知识库_第1页
1/7
设备综合管理知识库_第2页
2/7
设备综合管理知识库_第3页
3/7
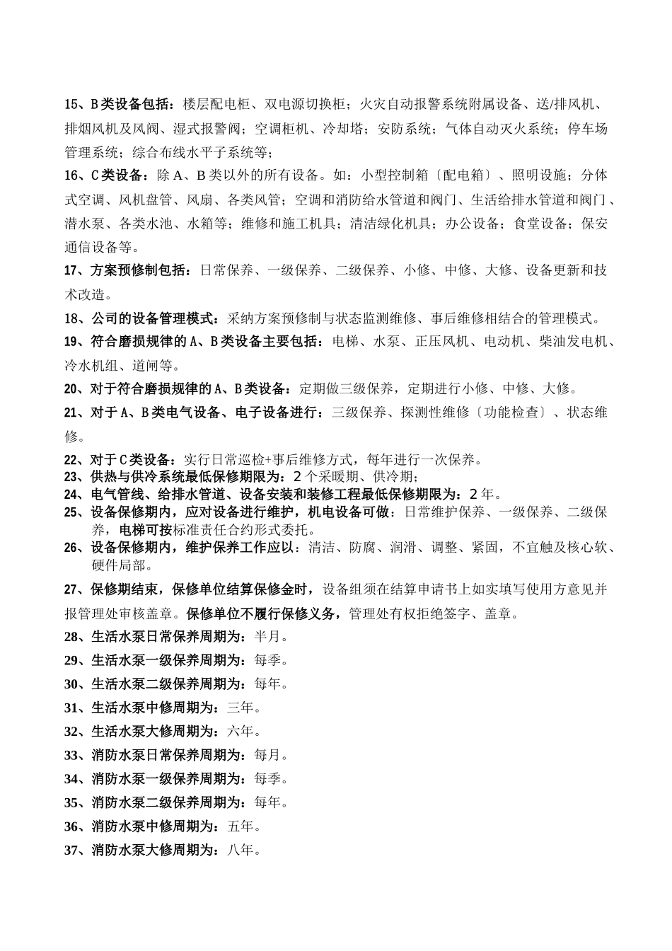
深圳天安物业管理设备综合管理知识考试题库一、设备管理质量目标篇1、房屋及共用设施维修、保养及时率 98%;2、共用设备设施维修保养及时率 98%3、有偿维修效劳及时率 98%4、有偿维修效劳满意率 99%5、房屋及设施设备完好率≥98%6、公共水损≤7%;二、设备综合管理篇1、设备设施三级保养包括:日常保养、一级保养、二级保养。2、日常保养:指常常性的例行保养工作。3、日常保养内容包括:定期检查、清洁、防腐、紧固和润滑,对送风/排烟风机、消防水泵、其它备用水泵、发电机等不常常运行的机械设备进行盘车、试车,发现小故障及时排除,作好记录。4、一级保养对机械设备进行:检查、检测,根据实际需要局部解体,进行清洗、调整、维修更换;对电机进行绝缘摇测;5、一级保养对电气设备:清扫,检查仪表、电器〔断路器等〕;对电子设备除尘、触头研磨、更换,功能检查、软件检查;6、一级保养对管道、风道局部除锈防腐、刷漆;对各种主要阀门〔含风阀、防火阀〕渗漏、故障进行处理或更换。7、二级保养对机械设备:进行全面清洗、调整,局部解体检查和局部修理,更换易损件,噪声、振动、泄漏检测,发电机带负荷试车;8、二级保养对电机:进行绝缘摇测,抽芯检查,清扫、轴承上油;9、二级保养对电气设备:全面清扫,母线、导线、电器端子压接面除氧化,电器参数整定,耐压绝缘测试;10、二级保养对电子设备:除尘、插接件接口清洗,系统功能、参数测试,工作点调整,软件维护;11、故障维修:故障维修是指设备发生故障后,对失效、损坏局部作针对性的维修。12、紧急维修:紧急维修是指设备发生影响业主正常工作和生活或危及人员生命财产平安等紧急情况,为维护设备的功能正常,需要立即对其进行维修、更新或改造的活动。13、设备分类:根据设备对业主效劳的重要性将其分为 A、B、C 三类,并依此确定维护保养方式。14、A 类设备包括:变压器、发电机、高压配电柜、低压配电柜;电梯;火灾自动报警控制器、消防联动控制柜;中央空调冷水机组、冷却泵、冷冻泵;生活水泵、消火栓水泵、喷淋泵、稳压泵;综合布线垂直子系统等。15、B 类设备包括:楼层配电柜、双电源切换柜;火灾自动报警系统附属设备、送/排风机、排烟风机及风阀、湿式报警阀;空调柜机、冷却塔;安防系统;气体自动灭火系统;停车场管理系统;综合布线水平子系统等;16、C 类设备:除 A、B 类以外的所有设备。如:小型控制箱〔配电箱〕、照明设施;分体式空调、风机盘管、...

1、当您付费下载文档后,您只拥有了使用权限,并不意味着购买了版权,文档只能用于自身使用,不得用于其他商业用途(如 [转卖]进行直接盈利或[编辑后售卖]进行间接盈利)。
2、本站所有内容均由合作方或网友上传,本站不对文档的完整性、权威性及其观点立场正确性做任何保证或承诺!文档内容仅供研究参考,付费前请自行鉴别。
3、如文档内容存在违规,或者侵犯商业秘密、侵犯著作权等,请点击“违规举报”。

碎片内容

设备综合管理知识库

确认删除?
VIP
微信客服
  • 扫码咨询
会员Q群
  • 会员专属群点击这里加入QQ群
客服邮箱
回到顶部