电脑桌面
添加小米粒文库到电脑桌面
安装后可以在桌面快捷访问

连锁超市商品基本资料管理系统

连锁超市商品基本资料管理系统_第1页
1/6
连锁超市商品基本资料管理系统_第2页
2/6
连锁超市商品基本资料管理系统_第3页
3/6
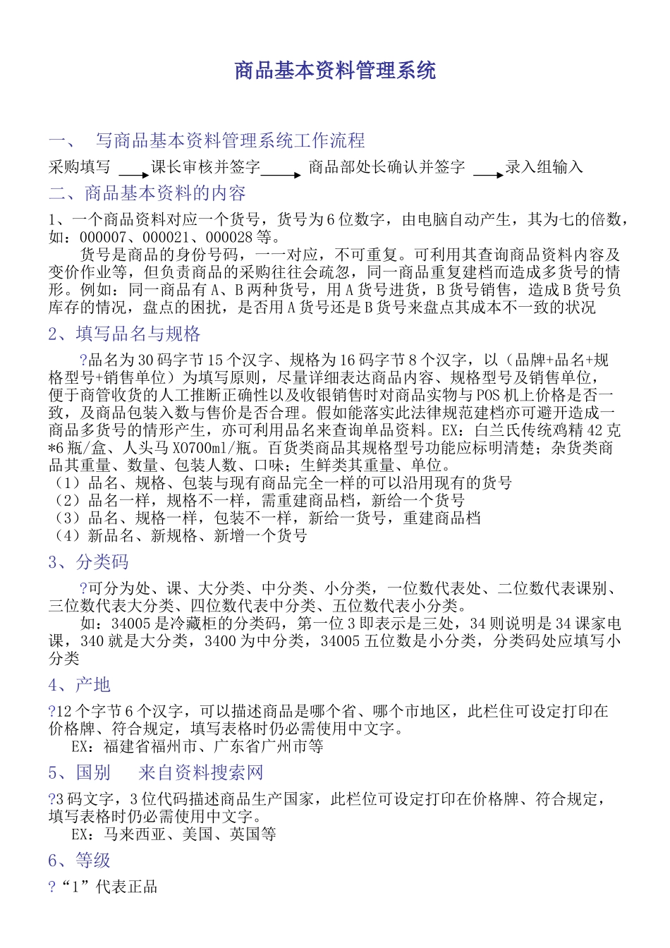
商品基本资料管理系统一、 写商品基本资料管理系统工作流程采购填写 课长审核并签字 商品部处长确认并签字 录入组输入二、商品基本资料的内容1、一个商品资料对应一个货号,货号为 6 位数字,由电脑自动产生,其为七的倍数,如:000007、000021、000028 等。货号是商品的身份号码,一一对应,不可重复。可利用其查询商品资料内容及变价作业等,但负责商品的采购往往会疏忽,同一商品重复建档而造成多货号的情形。例如:同一商品有 A、B 两种货号,用 A 货号进货,B 货号销售,造成 B 货号负库存的情况,盘点的困扰,是否用 A 货号还是 B 货号来盘点其成本不一致的状况2、填写品名与规格?品名为 30 码字节 15 个汉字、规格为 16 码字节 8 个汉字,以(品牌+品名+规格型号+销售单位)为填写原则,尽量详细表达商品内容、规格型号及销售单位,便于商管收货的人工推断正确性以及收银销售时对商品实物与 POS 机上价格是否一致,及商品包装入数与售价是否合理。假如能落实此法律规范建档亦可避开造成一商品多货号的情形产生,亦可利用品名来查询单品资料。EX:白兰氏传统鸡精 42 克*6 瓶/盒、人头马 XO700ml/瓶。百货类商品其规格型号功能应标明清楚;杂货类商品其重量、数量、包装人数、口味;生鲜类其重量、单位。(1)品名、规格、包装与现有商品完全一样的可以沿用现有的货号(2)品名一样,规格不一样,需重建商品档,新给一个货号(3)品名、规格一样,包装不一样,新给一货号,重建商品档(4)新品名、新规格、新增一个货号3、分类码?可分为处、课、大分类、中分类、小分类,一位数代表处、二位数代表课别、三位数代表大分类、四位数代表中分类、五位数代表小分类。如:34005 是冷藏柜的分类码,第一位 3 即表示是三处,34 则说明是 34 课家电课,340 就是大分类,3400 为中分类,34005 五位数是小分类,分类码处应填写小分类4、产地?12 个字节 6 个汉字,可以描述商品是哪个省、哪个市地区,此栏住可设定打印在价格牌、符合规定,填写表格时仍必需使用中文字。 EX:福建省福州市、广东省广州市等5、国别 来自资料搜索网?3 码文字,3 位代码描述商品生产国家,此栏位可设定打印在价格牌、符合规定,填写表格时仍必需使用中文字。 EX:马来西亚、美国、英国等6、等级?“1”代表正品?“2”代表普通品7、商品种类?商品分为四种类分 S/P/W/Q 是非常重要栏位,输入组新建存档后无权限直接修改。S ...

1、当您付费下载文档后,您只拥有了使用权限,并不意味着购买了版权,文档只能用于自身使用,不得用于其他商业用途(如 [转卖]进行直接盈利或[编辑后售卖]进行间接盈利)。
2、本站所有内容均由合作方或网友上传,本站不对文档的完整性、权威性及其观点立场正确性做任何保证或承诺!文档内容仅供研究参考,付费前请自行鉴别。
3、如文档内容存在违规,或者侵犯商业秘密、侵犯著作权等,请点击“违规举报”。

碎片内容

连锁超市商品基本资料管理系统

一二三四传媒+ 关注
实名认证
内容提供者

大量资料供您选择,没有合适的可以联系小二。

确认删除?
VIP
微信客服
  • 扫码咨询
会员Q群
  • 会员专属群点击这里加入QQ群
客服邮箱
回到顶部